电脑桌面
添加小米粒文库到电脑桌面
安装后可以在桌面快捷访问

铅精矿副产银加工贸易单耗标准doc-铅精矿副产银加工贸易VIP免费

铅精矿副产银加工贸易单耗标准doc-铅精矿副产银加工贸易_第1页
1/9
铅精矿副产银加工贸易单耗标准doc-铅精矿副产银加工贸易_第2页
2/9
铅精矿副产银加工贸易单耗标准doc-铅精矿副产银加工贸易_第3页
3/9
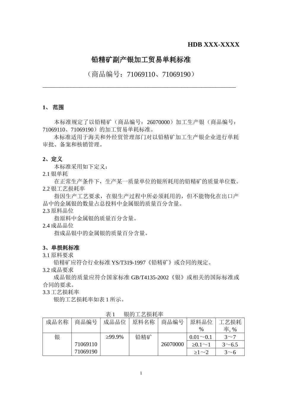
HDBXXX-XXXX铅精矿副产银加工贸易单耗标准(商品编号:71069110、71069190)____________________________________________________________________1、范围本标准规定了以铅精矿(商品编号:26070000)加工生产银(商品编号:71069110、71069190)的加工贸易单耗标准。本标准适用于海关和外经贸管理部门对以铅精矿加工生产银企业进行单耗审批、备案和核销管理。2、定义本标准采用如下定义:2.1银单耗在正常生产条件下,生产某一质量单位的银所耗用的铅精矿的质量单位数。2.2银工艺损耗率指因生产工艺要求,在银生产过程中所必须耗用的,但不能物化在出口产品中的金属银的数量占总投料中金属银的质量百分含量。2.3原料品位指原料中金属银的质量百分含量。2.4成品品位指成品银中的金属银的质量百分含量。3、单损耗标准3.1原料要求铅精矿应符合行业标准YS/T319-1997《铅精矿》或合同的规定。3.2成品要求成品银的质量应符合国家标准GB/T4135-2002《银》或相关的国际标准或合同的要求。3.3工艺损耗率银的工艺损耗率如表1所示。表1银的工艺损耗率成品名称商品编号成品品位原料名称商品编号原料品位%工艺损耗率,%银7106911071069190≥99.9%铅精矿260700000.01~0.13~7≥0.1~13~6.5≥1~23~61≥2~33~5.53.4银单耗银单耗公式按(1)进行计算银单耗=成品品位原料品位×(1−工艺损耗率)⋯⋯⋯⋯⋯⋯⋯⋯⋯(1)3.5执行标准标准执行示例如表2所示。表2银加工贸易单耗标准成品名称成品单位商品编号成品品位≥%原材料名称原料单位商品编号原料品位≥%单耗下限上限银Kg710691107106919099.99铅精矿Kg260700000.0110308.2510751.610.033436.083583.870.061718.041791.940.091145.361194.620.12859.02891.180.15687.22712.940.18572.68594.120.21490.87509.240.24429.51445.590.27381.79396.080.30343.61356.470.60171.80178.240.90114.54118.821.2085.9088.641.5068.7270.911.8057.2759.102.1049.0950.392.4042.9544.092.7038.1839.193.034.3635.27银Kg7106911099.95铅Kg260700000.0110304.1210747.310.033434.713582.440.061717.351791.220.091144.901194.15271069190精矿0.12858.68890.820.15686.94712.660.18572.45593.880.21490.67509.040.24429.34445.410.27381.63395.920.3343.47356.330.6170.96178.160.9114.49118.771.285.8788.611.568.6970.891.857.2559.072.149.0650.372.442.9344.072.738.1639.173.034.3535.26银Kg710691107106919099.9铅精矿Kg260700000.0110298.9710741.940.033432.993580.650.061716.491790.320.091144.331193.550.12858.25890.370.15686.60712.300.18572.16593.580.21490.43508.790.24429.04445.190.27381.44395.720.3343.30356.790.6171.64178.070.9114.43118.721.285.8288.561.568.6670.851.857.2259.042.149.0450.342.442.9144.052.738.1439.153.034.3335.243第4页共9页编号:时间:2021年x月x日书山有路勤为径,学海无涯苦作舟页码:第4页共9页铅精矿副产银加工贸易单耗标准编制说明一、任务来源及编制依据1、目的和任务来源为满足海关和外经贸部门对白银加工贸易的管理,规范和完善海关和外经贸管理部门对加工贸易单耗的审查、备案、核销,打击伪报单耗的不法行为,促进加工贸易的科技进步、公平竞争和海关的有效监管,促进加工贸易的健康发展,以国家、行业标准或该行业的平均生产水平为基础,兼顾加工贸易生产实际的原则制定统一的加工贸易单耗标准。根据海关总署和国家经济贸易委员会文件[署办发(2002)79号]的精神,受中国有色金属工业协会委托,由全国有色金属标准化技术委员会重金属分技术委员会秘书处负责白银加工贸易单耗标准的起草工作。2、标准的编制依据单耗标准的制定以国家、行业标准或国内该行业生产企业的平均生产水平为基准,贯彻国家有关产业和外贸政策,符合我国加工贸易生产实际,充分考虑银冶炼加工贸易生产实际的前提下遵循实事求是、促进企业技术进步和加强海关有效监制为目标的原则制定银加工贸易单耗标准二、技术论证及适用范围1、编制过程近几年来,我国铅冶炼能力逐年增大,国内铅精矿供不应求,目前,我国是世界上主要的铅进口...

1、当您付费下载文档后,您只拥有了使用权限,并不意味着购买了版权,文档只能用于自身使用,不得用于其他商业用途(如 [转卖]进行直接盈利或[编辑后售卖]进行间接盈利)。
2、本站所有内容均由合作方或网友上传,本站不对文档的完整性、权威性及其观点立场正确性做任何保证或承诺!文档内容仅供研究参考,付费前请自行鉴别。
3、如文档内容存在违规,或者侵犯商业秘密、侵犯著作权等,请点击“违规举报”。

碎片内容

铅精矿副产银加工贸易单耗标准doc-铅精矿副产银加工贸易

您可能关注的文档

确认删除?
VIP
微信客服
  • 扫码咨询
会员Q群
  • 会员专属群点击这里加入QQ群
客服邮箱
回到顶部