电脑桌面
添加小米粒文库到电脑桌面
安装后可以在桌面快捷访问

模具制造工艺学第二十八次课VIP免费

模具制造工艺学第二十八次课_第1页
1/6
模具制造工艺学第二十八次课_第2页
2/6
模具制造工艺学第二十八次课_第3页
3/6
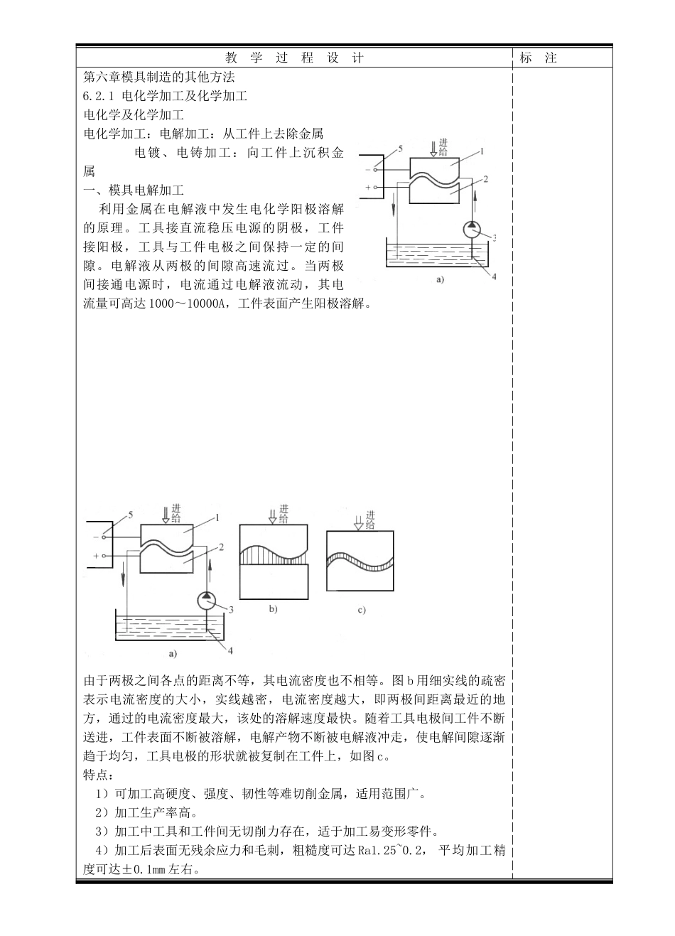
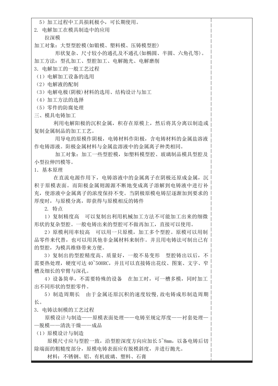
州信息职业技术学院教案首页章节名称第六章模具制造的其他方法6.2.1电化学加工及化学加工6.2.2超声波加工6.2.3型腔的冷挤压加工课次28课时2课型新授课授课时间授课教师张良英授课班级11模具(1)班11模具(2)班授课方式讲授教研室主任审批:教研室主任签名:年月日教学目标知识目标:掌握各种电化学加工的原理,理解超声波加工的原理,了解型腔的冷挤压加工的原理技能目标:素质目标:重点难点重点:难点:教学方法教学手段教学媒介方法:讲授手段:板书媒介:多媒体教学内容及时间安排1电化学加工及化学加工2超声波加工3型腔的冷挤压加工作业课后小结总结:课型:新授课、讨论课、练习课、复习课、实验课、实训课、一体化课等;课次:本学期第×次课;课时:以2课时为单位;授课方式:讲授、上机、实验、讨论、参观等;说明:1.课后一定要做好“课后小结”,对本次课进行成功、失败、不足及今后改进的设想等小结。2.本首页各栏目要填写齐全,不得缺项,否则,教案不合格,影响教学考核。教学过程设计标注第六章模具制造的其他方法6.2.1电化学加工及化学加工电化学及化学加工电化学加工:电解加工:从工件上去除金属电镀、电铸加工:向工件上沉积金属一、模具电解加工利用金属在电解液中发生电化学阳极溶解的原理。工具接直流稳压电源的阴极,工件接阳极,工具与工件电极之间保持一定的间隙。电解液从两极的间隙高速流过。当两极间接通电源时,电流通过电解液流动,其电流量可高达1000~10000A,工件表面产生阳极溶解。由于两极之间各点的距离不等,其电流密度也不相等。图b用细实线的疏密表示电流密度的大小,实线越密,电流密度越大,即两极间距离最近的地方,通过的电流密度最大,该处的溶解速度最快。随着工具电极间工件不断送进,工件表面不断被溶解,电解产物不断被电解液冲走,使电解间隙逐渐趋于均匀,工具电极的形状就被复制在工件上,如图c。特点:1)可加工高硬度、强度、韧性等难切削金属,适用范围广。2)加工生产率高。3)加工中工具和工件间无切削力存在,适于加工易变形零件。4)加工后表面无残余应力和毛刺,粗糙度可达Ra1.25~0.2,平均加工精度可达±0.1mm左右。5)加工过程中工具损耗极小,可长期使用。2.电解加工在模具制造中的应用拉深模加工对象:大型型腔模(如锻模、塑料模、压铸模型腔)形状复杂、尺寸较小的通孔及不通孔(如椭圆、半圆、六角孔等)。加工方法:型孔加工、型腔加工、电解抛光、电解磨削3.电解加工的一般工艺过程(1)电解加工设备的选用(2)电解液的配制(3)电解电极(阴极)材料的选用、结构设计与加工(4)加工方法的选择(5)零件的防腐处理三、模具电铸加工利用电解阳极的沉积金属,积存在原模上,然后将其分离以制造或复制金属制品的加工工艺。用导电的原模作阴极,电铸材料作阳极,含电铸材料的金属盐溶液作电铸溶液。阳极金属材料与金属盐溶液中的金属离子种类相同。加工对象:加工一些型腔模,如塑料模型腔、玻璃制品模具型腔及小型拉伸凹模等。1.基本原理在直流电源作用下,电铸溶液中的金属离子在阴极还原成金属,沉积于原模表面。而阳极金属则源源不断地变成离子溶解到电铸液中进行补充,使溶液中金属离子的浓度保持不变。当阴极原模电铸层逐渐加到要求的厚度时,与原模分离,即获得与原模相反的铸件2.特点1)复制精度高可以复制出利用机械加工方法不可能加工出来的细微形状的复杂型腔。一般电铸出来的型腔可不做再加工,直接可以使用。2)原模利用率较高可以用一只原模,加工多个型腔。原模可以用制品零件来代替,也可以用其他非金属材料来制作。并且用电铸法可制出已有的型腔,为模具维修带来方便。3)复制出的型腔精度高、质量好,一般不易变形型腔铸出以后,不需要热处理,硬度可达40~50HRC,并且可以直接铸出花纹、图案、文字、窄槽及细长的窄臂与深孔。4)设备简单,不需要特殊的设备在加工时,可一槽多模,同时加工出不同形状的型腔零件。5)制造周期长由于金属还原沉积的速度较慢,故电铸成形制造周期长。3.电铸法制模的工艺过程原模设计与制造——原模表面处理——电铸至规定厚度——衬套处理——脱模——清洗干燥...

1、当您付费下载文档后,您只拥有了使用权限,并不意味着购买了版权,文档只能用于自身使用,不得用于其他商业用途(如 [转卖]进行直接盈利或[编辑后售卖]进行间接盈利)。
2、本站所有内容均由合作方或网友上传,本站不对文档的完整性、权威性及其观点立场正确性做任何保证或承诺!文档内容仅供研究参考,付费前请自行鉴别。
3、如文档内容存在违规,或者侵犯商业秘密、侵犯著作权等,请点击“违规举报”。

碎片内容

模具制造工艺学第二十八次课

海纳百川+ 关注
实名认证
内容提供者

热爱教学事业,对互联网知识分享很感兴趣

确认删除?
VIP
微信客服
  • 扫码咨询
会员Q群
  • 会员专属群点击这里加入QQ群
客服邮箱
回到顶部