电脑桌面
添加小米粒文库到电脑桌面
安装后可以在桌面快捷访问

企业各项关键财务分析指标详细汇总说明VIP免费

企业各项关键财务分析指标详细汇总说明_第1页
1/61
企业各项关键财务分析指标详细汇总说明_第2页
2/61
企业各项关键财务分析指标详细汇总说明_第3页
3/61
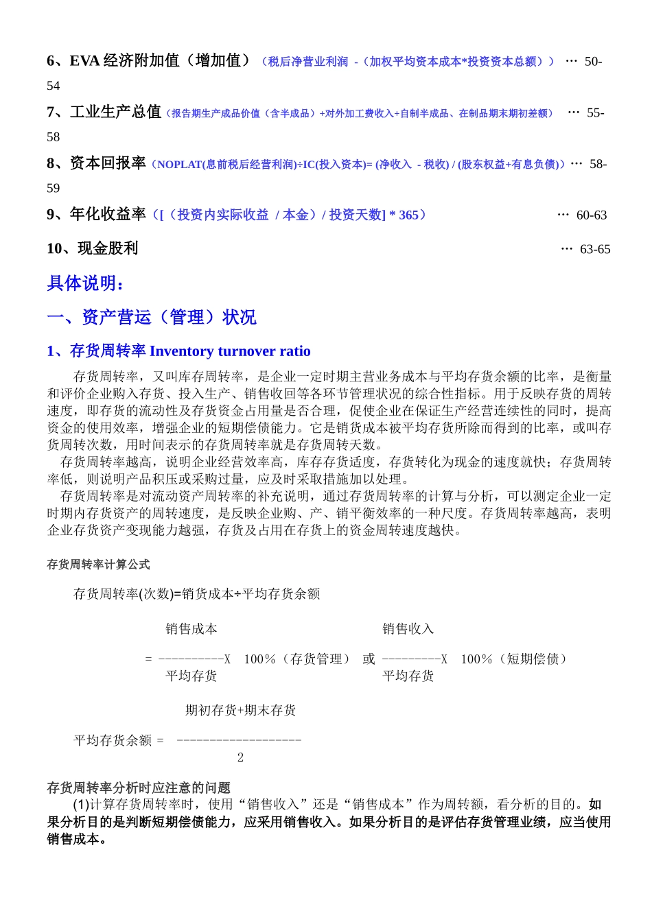
企业各项《关键财务分析指标》详细汇总说明目录…1-2一、资产营运(管理)状况1、存货周转率(销售成本/存货平均余额)…32、存货周转天数(报告期天数/存货周转率)…4-63、应收账款周转率(销售收入/应收账款平均余额=(平均应收账款×360)÷销售收入)…6-104、应付账款周转率(销售收入/应付账款平均余额)…10-115、现金周转周期(周转次数)(存货周转天数+应收账款周转天数-应付账款周转天数)…11-136、营业周期(存货周转天数+应收账款周转天数)…137、流动资产周转率(销售收入/流动资产平均余额)…13-148、总资产周转率(销售收入/总资产平均余额)…14-16二、偿债(变现)能力状况1、流动比率(流动资产/流动负债)正常值:2:1…16-192、速动比率(速动资产/流动负债=(流动资产-存货)/流动负债(一般为1/1))正常值:1:1…19-213、资产负债率(总负债/总资产)适宜水平是40%~60%,超过80%为高风险…21-264、产权比率(负债总额/股东权益)标准值:1:2…27-285、有形净值债务率(负债总额÷(股东权益-无形资产净值))…28-296、已获利息倍数(利息保障倍数)(净利润+利息费用+所得税费用)/利息费用)比值于1-3为好…29-30三、盈利(发展)能力状况1、销售(营业)增长率((本期销售额-上期销售额)/上期销售总额)…30-312、产销率(一定时间内已销售出去的产品数量/一定时间内生产的产品数量)…31-323、销售毛利率((主营业务收入-主营业务成本)/主营业务收入)…32-354、销售净利率(净利润/销售收入)…35-365、资产净利率(净利润÷资产平均总额)…36-376、总资产报酬率((利润总额+利息支出+所得税费用)/资产平均总额)国际常用…377、净资产收益率(每股收益或净利润/每股净资产或股东权益)一般高于年度存、贷银行利率,国内常用…38-44四、现金流量状况1、现金到期债务比(营业现金净流量/(期到期长期负债+本期应付票据))标准值为1.5…442、现金流动负债比(经营活动现金净流量/年末流动负债)一般值大于1…443、现金债务总额比(经营活动现金净流量/期末负债总额)标准值为0.25,破产、付息指标…44-454、销售现金比率经(营现金净流量/营业收入(包括营业收入和应向购买者收取的增值税进项税额))…455、每股营业现金净流量(经营现金流量净额/普通股股数(股本总额))派息与分红…45-466、全部资产现金回收(经营活动现金净流量/资产平均总额)资产获现能力…46五、财务弹性状况1、现金满足投资比率(近5年经营活动现金净流量/(近5年平均资本支出+近5年存货平均增加+近5年平均现金股利))…46-472、现金股利保障倍数(经营活动现金净流量/现金股利)美国企业标准为2…473、现金营运指数((经营所得现金一经营性营运资产净增加)÷经营所得现金)标准值为1…47-48六、其他1、货款回收率(发展能力)(营销回收货款金额/总销售金额)…482、营销资金占用率(发展能力)((报告期应收账款余额+库存产成品余额+分期收款发出商品金额)/流动资产余额)…483、资本金利润率(利润总额/资本金平均总额)…48-494、成本费用利润率(利润总额/营业成本、费用总额)…495、营业收入利税率(利税总额/销售净收入)…506、EVA经济附加值(增加值)(税后净营业利润-(加权平均资本成本*投资资本总额))…50-547、工业生产总值(报告期生产成品价值(含半成品)+对外加工费收入+自制半成品、在制品期末期初差额)…55-588、资本回报率(NOPLAT(息前税后经营利润)÷IC(投入资本)=(净收入-税收)/(股东权益+有息负债))…58-599、年化收益率([(投资内实际收益/本金)/投资天数]*365)…60-6310、现金股利…63-65具体说明:一、资产营运(管理)状况1、存货周转率Inventoryturnoverratio存货周转率,又叫库存周转率,是企业一定时期主营业务成本与平均存货余额的比率,是衡量和评价企业购入存货、投入生产、销售收回等各环节管理状况的综合性指标。用于反映存货的周转速度,即存货的流动性及存货资金占用量是否合理,促使企业在保证生产经营连续性的同时,提高资金的使用效率,增强企业的短期偿债能力。它是销货成本被平均存货所除而得到的比率,或叫存货周转次...

1、当您付费下载文档后,您只拥有了使用权限,并不意味着购买了版权,文档只能用于自身使用,不得用于其他商业用途(如 [转卖]进行直接盈利或[编辑后售卖]进行间接盈利)。
2、本站所有内容均由合作方或网友上传,本站不对文档的完整性、权威性及其观点立场正确性做任何保证或承诺!文档内容仅供研究参考,付费前请自行鉴别。
3、如文档内容存在违规,或者侵犯商业秘密、侵犯著作权等,请点击“违规举报”。

碎片内容

企业各项关键财务分析指标详细汇总说明

确认删除?
VIP
微信客服
  • 扫码咨询
会员Q群
  • 会员专属群点击这里加入QQ群
客服邮箱
回到顶部