电脑桌面
添加小米粒文库到电脑桌面
安装后可以在桌面快捷访问

企业基础会计学教学课程VIP专享VIP免费

企业基础会计学教学课程_第1页
1/59
企业基础会计学教学课程_第2页
2/59
企业基础会计学教学课程_第3页
3/59
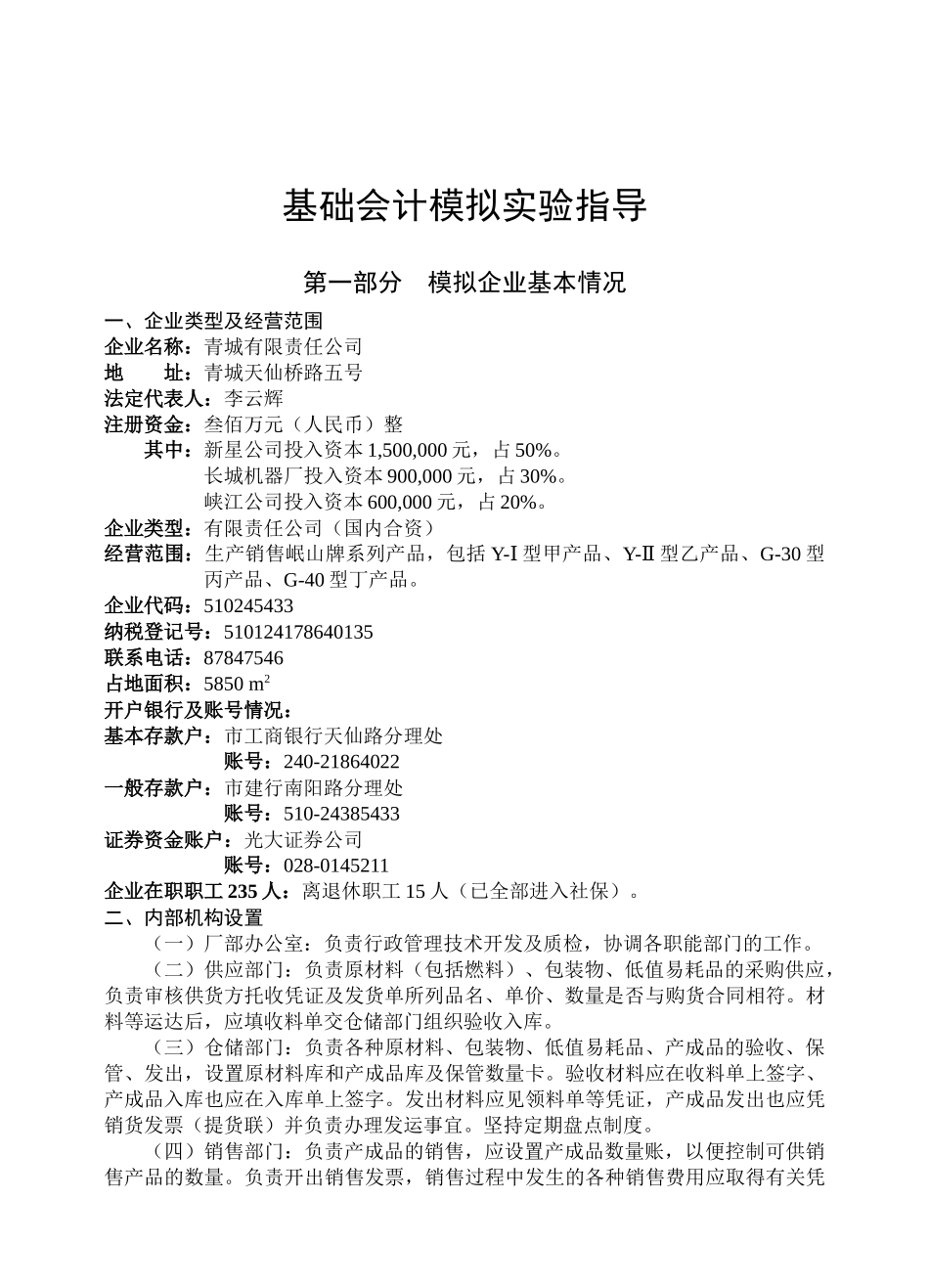
基础会计学学科教学实验指导成都理工大学商学院会计系《基础会计学》学科教学实验指导总说明一、编写实验指导的依据是成都理工大学《会计学专业人才培养计划》。实验指导体现了《会计法》《会计基础工作规范》《企业会计制度》的精神。二、本实验指导强调理论联系实际,培养学生的实际动手能力。通过实验掌握原始凭证的审核,记帐凭证的填制,会计帐簿的设置和登记以及会计报表的编制。三、本实验指导既可以用于配合型操作训练,也可用于独立操作训练。四、本实验指导由刘建华副教授、张虹副教授共同编写。2004年5月基础会计模拟实验指导第一部分模拟企业基本情况一、企业类型及经营范围企业名称:青城有限责任公司地址:青城天仙桥路五号法定代表人:李云辉注册资金:叁佰万元(人民币)整其中:新星公司投入资本1,500,000元,占50%。长城机器厂投入资本900,000元,占30%。峡江公司投入资本600,000元,占20%。企业类型:有限责任公司(国内合资)经营范围:生产销售岷山牌系列产品,包括Y-Ⅰ型甲产品、Y-Ⅱ型乙产品、G-30型丙产品、G-40型丁产品。企业代码:510245433纳税登记号:510124178640135联系电话:87847546占地面积:5850m2开户银行及账号情况:基本存款户:市工商银行天仙路分理处账号:240-21864022一般存款户:市建行南阳路分理处账号:510-24385433证券资金账户:光大证券公司账号:028-0145211企业在职职工235人:离退休职工15人(已全部进入社保)。二、内部机构设置(一)厂部办公室:负责行政管理技术开发及质检,协调各职能部门的工作。(二)供应部门:负责原材料(包括燃料)、包装物、低值易耗品的采购供应,负责审核供货方托收凭证及发货单所列品名、单价、数量是否与购货合同相符。材料等运达后,应填收料单交仓储部门组织验收入库。(三)仓储部门:负责各种原材料、包装物、低值易耗品、产成品的验收、保管、发出,设置原材料库和产成品库及保管数量卡。验收材料应在收料单上签字、产成品入库也应在入库单上签字。发出材料应见领料单等凭证,产成品发出也应凭销货发票(提货联)并负责办理发运事宜。坚持定期盘点制度。(四)销售部门:负责产成品的销售,应设置产成品数量账,以便控制可供销售产品的数量。负责开出销售发票,销售过程中发生的各种销售费用应取得有关凭材料库加工车间装配车间产成品仓库完工产成品交库领用外购套件领用原材料完工半成品转入证并及时传递给财会部门。(五)生产车间:包括两个基本生产车间和一个辅助生产车间。基本生产加工车间负责Y-Ⅰ型甲产品、Y-Ⅱ型乙产品、G-30型丙产品、G-40型丁产品的机械加工,加工完工半成品直接转入基本生产装配车间,由装配车间装配调试完工后,交成品库验收。另外辅助生产维修车间为基本生产车间和管理部门提供修理服务。(六)财务会计科:负责组织全厂的会计核算和财务管理工作,具体工作岗位的分工后面再详细介绍。三、生产工艺过程及产品成本计算方法(一)生产流程(二)产品成本计算方法该厂采用分步法计算产品成本。凡属直接材料、直接人工都直接按计入各步骤各产品成本明细账,共同费用分配后计入各产品成本明细账,月末按约当产量计算各步骤在产品成本,机械加工车间完工半成品采用综合结转法直接结转下一生产步骤。装配车间领用外购套件仍作为直接材料成本项目核算,完工产成品中的自制半成品成本应按当月完工半成品成本结构还原。四、会计核算办法及有关计算比例(一)存货核算1、该厂原材料按计划成本组织日常核算,低值易耗品、包装物按实际成本组织日常核算,发出时采用先进先出法。2、低值易耗品中的一般工具采用一次摊销法,其余低值易耗品采用分期摊销法。3、材料成本差异按月末计算的材料成本差异率分摊。4、产成品按实际成本计价,月末按加收平均单价计算销售产成品成本。(二)固定资产核算1、固定资产按平均年限法分类计提折旧,其中房屋年折旧率为4.8%,机器设备年折旧率为18%。2、固定资产大修理费按折旧率的一半计提。3、财产保险费按固定资产原价(扣除车辆原价)的3.7‰(年)计算,按季预付,分月摊销。机动车车辆单独保险,按年预付,分月摊销。(三)坏账准备...

1、当您付费下载文档后,您只拥有了使用权限,并不意味着购买了版权,文档只能用于自身使用,不得用于其他商业用途(如 [转卖]进行直接盈利或[编辑后售卖]进行间接盈利)。
2、本站所有内容均由合作方或网友上传,本站不对文档的完整性、权威性及其观点立场正确性做任何保证或承诺!文档内容仅供研究参考,付费前请自行鉴别。
3、如文档内容存在违规,或者侵犯商业秘密、侵犯著作权等,请点击“违规举报”。

碎片内容

企业基础会计学教学课程

确认删除?
VIP
微信客服
  • 扫码咨询
会员Q群
  • 会员专属群点击这里加入QQ群
客服邮箱
回到顶部