电脑桌面
添加小米粒文库到电脑桌面
安装后可以在桌面快捷访问

10(上)上海市会计基础统一考试试题VIP专享VIP免费

10(上)上海市会计基础统一考试试题_第1页
1/8
10(上)上海市会计基础统一考试试题_第2页
2/8
10(上)上海市会计基础统一考试试题_第3页
3/8
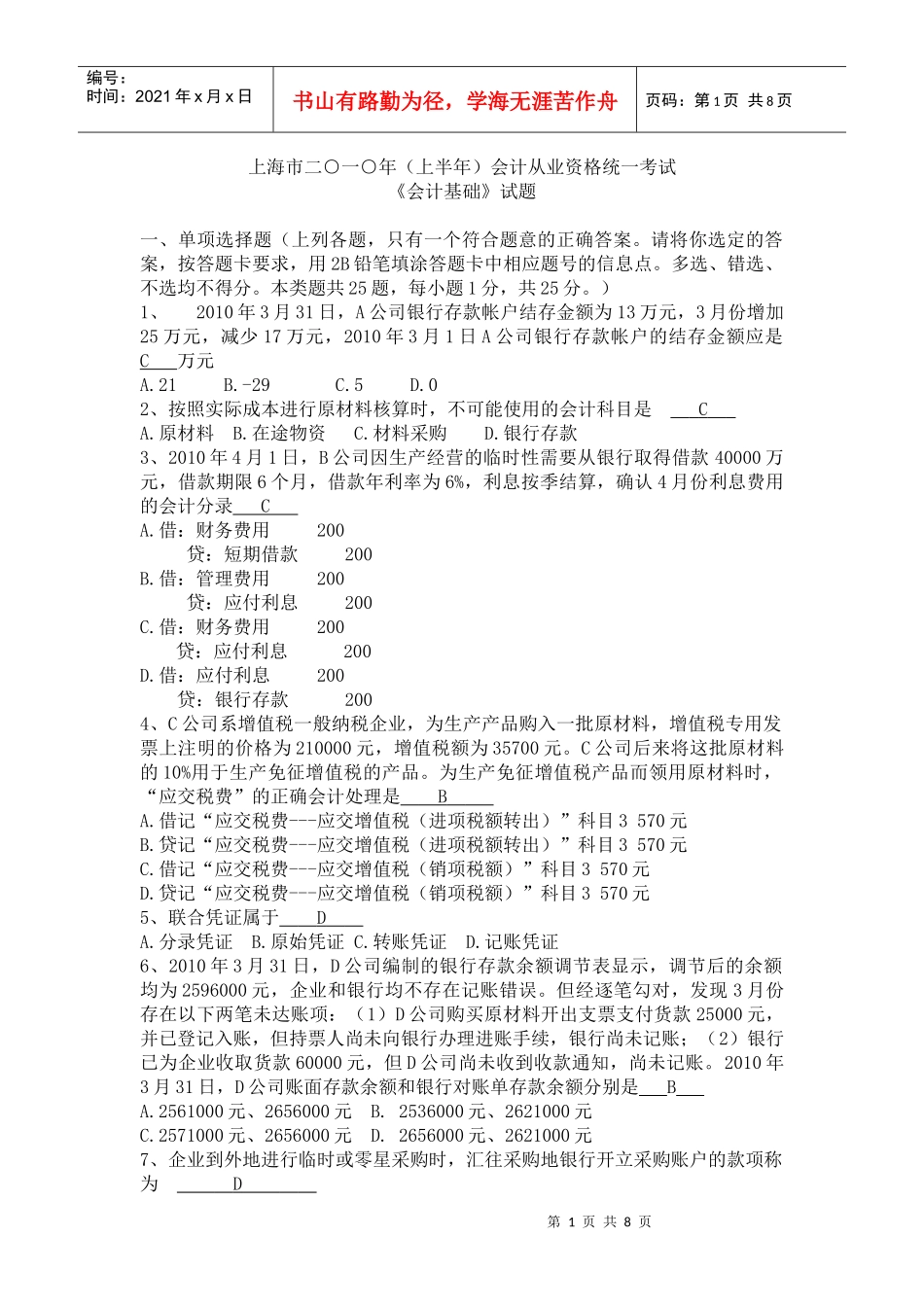
第1页共8页编号:时间:2021年x月x日书山有路勤为径,学海无涯苦作舟页码:第1页共8页上海市二○一○年(上半年)会计从业资格统一考试《会计基础》试题一、单项选择题(上列各题,只有一个符合题意的正确答案。请将你选定的答案,按答题卡要求,用2B铅笔填涂答题卡中相应题号的信息点。多选、错选、不选均不得分。本类题共25题,每小题1分,共25分。)1、2010年3月31日,A公司银行存款帐户结存金额为13万元,3月份增加25万元,减少17万元,2010年3月1日A公司银行存款帐户的结存金额应是C万元A.21B.-29C.5D.02、按照实际成本进行原材料核算时,不可能使用的会计科目是CA.原材料B.在途物资C.材料采购D.银行存款3、2010年4月1日,B公司因生产经营的临时性需要从银行取得借款40000万元,借款期限6个月,借款年利率为6%,利息按季结算,确认4月份利息费用的会计分录CA.借:财务费用200贷:短期借款200B.借:管理费用200贷:应付利息200C.借:财务费用200贷:应付利息200D.借:应付利息200贷:银行存款2004、C公司系增值税一般纳税企业,为生产产品购入一批原材料,增值税专用发票上注明的价格为210000元,增值税额为35700元。C公司后来将这批原材料的10%用于生产免征增值税的产品。为生产免征增值税产品而领用原材料时,“应交税费”的正确会计处理是BA.借记“应交税费---应交增值税(进项税额转出)”科目3570元B.贷记“应交税费---应交增值税(进项税额转出)”科目3570元C.借记“应交税费---应交增值税(销项税额)”科目3570元D.贷记“应交税费---应交增值税(销项税额)”科目3570元5、联合凭证属于DA.分录凭证B.原始凭证C.转账凭证D.记账凭证6、2010年3月31日,D公司编制的银行存款余额调节表显示,调节后的余额均为2596000元,企业和银行均不存在记账错误。但经逐笔勾对,发现3月份存在以下两笔未达账项:(1)D公司购买原材料开出支票支付货款25000元,并已登记入账,但持票人尚未向银行办理进账手续,银行尚未记账;(2)银行已为企业收取货款60000元,但D公司尚未收到收款通知,尚未记账。2010年3月31日,D公司账面存款余额和银行对账单存款余额分别是___B___A.2561000元、2656000元B.2536000元、2621000元C.2571000元、2656000元D.2656000元、2621000元7、企业到外地进行临时或零星采购时,汇往采购地银行开立采购账户的款项称为D第2页共8页第1页共8页编号:时间:2021年x月x日书山有路勤为径,学海无涯苦作舟页码:第2页共8页A.银行汇票存款B.银行本票存款C.信用卡存款D.外埠存款8、结账时应划通栏双红线的情形是__D__元。A.月结B.季结C.半年结D.年结9、能够通过试算平衡查找的错误是___D___。A.重复登记某项经济业务B.漏记某项经济业务C.应借应贷账户的借贷方向颠倒D.应借应贷账户的借贷金额不符10、E公司为增值税一般纳税人,2010年3月5日该公司销售一批产品,按价目表标明的价格为30000元(不含税)。由于是成批销售,E公司给予购货方10%的商业折扣,则应收账款的入账金额为___B___元。A.27000B.31590C.30000D.3510011、在物价变动的情况下,期末库存存货成本最接近市价的发出存货计价方法是___D___。A.个别计价法B.移动加权平均法C.全月一次加权平均法D.先进先出法12、《中华人民共和国公司法》规定,企业应按净利润的__B___提取法定盈余公积。A.5%B.10%C.15%D.25%13、企业为车间管理人员缴纳的失业保险费应计入__B__A.管理费用B.制造费用C.销售费用D.财务费用14、F公司“盈余公积”科目年初余额为100万元,本年提取法定盈余公积135万元,用盈余公积转增实收资本80万元。假定不考虑其他因素,则下列表述中不正确的是__B__A.所有者权益总额维持不变B.所有者权益总额增加55万元C.“盈余公积”科目年末余额为155万元D.“实收资本”科目增加80万元15、由出纳人员根据审核无误的原始凭证填制的,用来记录现金和银行存款收款业务的凭证是___D____A.记账凭证B.转账凭证C.原始凭证D.收款凭证16、按规定保管期限应超过20年的会计档案是___C_A.记账凭证B.会计移交清册C.会计档案销毁清册D.辅助账簿17、制造费用明细账一般采用___D___。A.数量金额式明细账B.平行登记式明细账C.三...

1、当您付费下载文档后,您只拥有了使用权限,并不意味着购买了版权,文档只能用于自身使用,不得用于其他商业用途(如 [转卖]进行直接盈利或[编辑后售卖]进行间接盈利)。
2、本站所有内容均由合作方或网友上传,本站不对文档的完整性、权威性及其观点立场正确性做任何保证或承诺!文档内容仅供研究参考,付费前请自行鉴别。
3、如文档内容存在违规,或者侵犯商业秘密、侵犯著作权等,请点击“违规举报”。

碎片内容

10(上)上海市会计基础统一考试试题

确认删除?
VIP
微信客服
  • 扫码咨询
会员Q群
  • 会员专属群点击这里加入QQ群
客服邮箱
回到顶部