电脑桌面
添加小米粒文库到电脑桌面
安装后可以在桌面快捷访问

内稽内控(1)VIP免费

内稽内控(1)_第1页
1/54
内稽内控(1)_第2页
2/54
内稽内控(1)_第3页
3/54
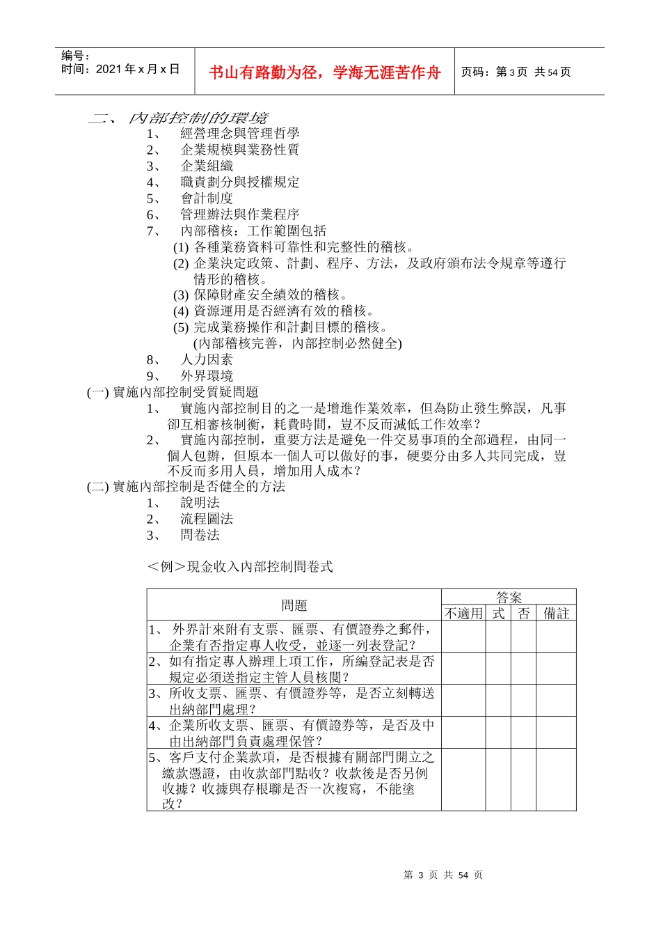
第1页共54页编号:时间:2021年x月x日书山有路勤为径,学海无涯苦作舟页码:第1页共54页一、內部控制觀念釐清(一)錯誤的內部控制觀念編號錯誤的觀念焦點錯誤的原因1內部控制就是七大循環(或八大循環)什麼是內部控制被控制的對象不是控制行為的本身2中小企業分工不易,內部控制一定不好什麼樣的控制是好控制中小企業主自己的監督、參與與複核,可能可以彌補因缺乏分工而造成的控制不足3內部控制制度愈言愈好什麼樣的控制是好控制過嚴的內部控制,是成本大於效益的控制,是苛控制,不是好控制4人治的公司,其內部控制一定不好什麼樣的控制是好控制人治的管理方式,究竟屬控制的缺失或優點,須視該項違背既定規章的行為究屬管理者逾越或管理者介入而定5沒有記兩套帳的公司,其內部控制就無問題什麼樣的控制是好控制企業只有一套帳,只是內部控制可接受的起碼條件,不是控制良好的保證6內部控制必須行諸文字,作成記錄或表單什麼樣的控制是好控制控制的方式很多,不是所有的控制都必須留下書面紀錄7定存單由總經理親自保管的公司,其內部控制比由出納保管的公司好什麼樣的控制是好控制由於定存單資產被損失的風險屬大,故總經理既已被賦予授權交易是否進行的責任,就不宜再被賦予保管資產的責任,否則,分工不當8員工的操守與公司的內部控無關什麼樣的控制是好控制人(含董監事、經理人及基層員工)的操守是決定內部控制良窳的基本條件,式控制環境的樞紐,絕對不可忽視9內部控制若有問題,去找會計人員或內部稽核誰須負責內部控能否生效,繫於全部的員工,而不是其中的特定員工。會計人員或內部稽核無法一肩扛起所有責任10重視公司的內部控,可免公司資產被掏空好內部控制有什麼用資產被掏空,卻是內部控不良的現象,然而改善這種缺失的方法,可能是外部控制,而非內部控制第2页共54页第1页共54页编号:时间:2021年x月x日书山有路勤为径,学海无涯苦作舟页码:第2页共54页(二)內部控制是什麼?證期會所頒「公開發行公司建立內部控制制度實施要點」(87年12月)的定義:「公開發行公司的管理階層所設計,並由董事會、管理階層及其他員工所執行之管理過程,以合理確保下列目標之達成:1、營運之效果與效率2、財務報導之可靠性,以及3、相關法令之遵循。」(第三條)(三)內部控制的特色1、三類內部控制的目標:達成企業的目標,本身到無目標。2、企業目標:(1)獲利目標:企業要賺錢。(2)績效目標:追求某一水準的市佔率、顧客滿意度、準確的交貨時間等。(3)保障資產安全目標:不讓企業在經授權下無效率經營,損失資產;也不讓企業在未經授權下,被損失。3、內部控制與管理過程的關係:(1)內部控制是管理過程的一部分,而非管理過程的全部。(2)是管理過程中扣除純粹與規劃、純粹與執行有關的部分以後剩下來的部分。(3)若非同時與規劃有關,就是同時與執行有關。4、內部控制=對規劃的控制+對執行的控制:(1)對規劃的控制:授權、核准等。(2)對執行的控制:拿執行的實際結果與預定的績效指標來比較。5、內部控制的組成要素:與控制有關的步驟(1)決定影響控制環境的因素。(2)辨認讓目標達不成的因素,及評估其發生的可能性,與一旦發生時,其影響程度之大小。(3)設計及進行控制活動。(4)蒐集、衡量、彙總資訊,再把資訊溝通給資訊使用者,以及,(5)進行監督。(四)內部控制的判斷標準:任何一家企業的上述五個組成項目都有效,都能發揮其功能時,整體的內部控制方有效。(五)設計與執行的層面:設計在先,執行在後。並保證所有員工都會執行經營者所下的指令。(六)內部控制的樞紐---人:1、設計內部控制的人:經營者。2、執行內部控制的人:包括經營者在內的所有員工。(七)內部控制的交互重疊特性:某一種控制若可同時達成一種以上的目標,即可同時納入一類以上的控制。(八)內部控制的限制:內部控制至多只能保證這些目標大概可以完成,企業目標的達成可能性,受外界因素影響,為因有效的內部控制而提高。第3页共54页第2页共54页编号:时间:2021年x月x日书山有路勤为径,学海无涯苦作舟页码:第3页共54页二、內部控制的環境1、經營理念與管理哲學2、企業規模與業務性質3、企業組織4、職責劃分與授...

1、当您付费下载文档后,您只拥有了使用权限,并不意味着购买了版权,文档只能用于自身使用,不得用于其他商业用途(如 [转卖]进行直接盈利或[编辑后售卖]进行间接盈利)。
2、本站所有内容均由合作方或网友上传,本站不对文档的完整性、权威性及其观点立场正确性做任何保证或承诺!文档内容仅供研究参考,付费前请自行鉴别。
3、如文档内容存在违规,或者侵犯商业秘密、侵犯著作权等,请点击“违规举报”。

碎片内容

确认删除?
VIP
微信客服
  • 扫码咨询
会员Q群
  • 会员专属群点击这里加入QQ群
客服邮箱
回到顶部