电脑桌面
添加小米粒文库到电脑桌面
安装后可以在桌面快捷访问

受限空间管控表VIP免费

受限空间管控表_第1页
1/8
受限空间管控表_第2页
2/8
受限空间管控表_第3页
3/8
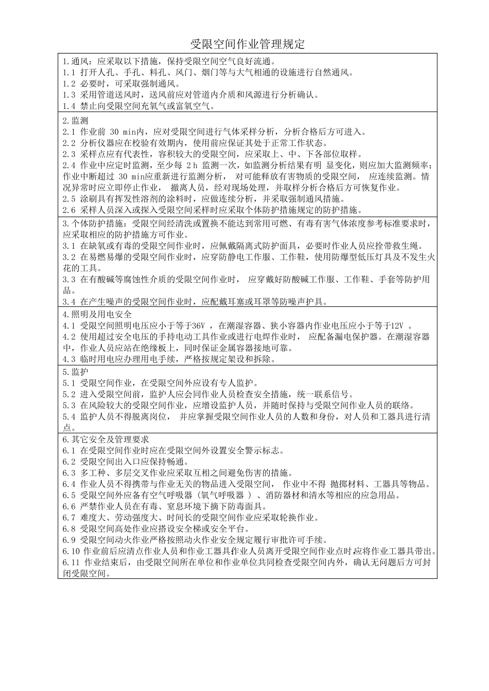
二类受限空间作业所需安健环资料清单一、受限空间作业管理规定;二、工作票三、风险预控票四、受限空间作业许可单;五、作业前作业环境风险评估及管控表;六、受限空间作业有毒有害物质动态检测记录表七、受限空间出入登记;受限空间作业管理规定1.通风:应采取以下措施,保持受限空间空气良好流通。1.1打开人孔、手孔、料孔、风门、烟门等与大气相通的设施进行自然通风。1.2必要时,可采取强制通风。1.3采用管道送风时,送风前应对管道内介质和风源进行分析确认。1.4禁止向受限空间充氧气或富氧空气。2.监测2.1作业前30min内,应对受限空间进行气体采样分析,分析合格后方可进入。2.2分析仪器应在校验有效期内,使用前应保证其处于正常工作状态。2.3采样点应有代表性,容积较大的受限空间,应采取上、中、下各部位取样。2.4作业中应定时监测,至少每2h监测一次,如监测分析结果有明显变化,则应加大监测频率;作业中断超过30min应重新进行监测分析,对可能释放有害物质的受限空间,应连续监测。情况异常时应立即停止作业,撤离人员,经对现场处理,并取样分析合格后方可恢复作业。2.5涂刷具有挥发性溶剂的涂料时,应做连续分析,并采取强制通风措施。2.6采样人员深入或探入受限空间采样时应采取个体防护措施规定的防护措施。3.个体防护措施:受限空间经清洗或置换不能达到常用可燃、有毒有害气体浓度参考标准要求时,应采取相应的防护措施方可作业。3.1在缺氧或有毒的受限空间作业时,应佩戴隔离式防护面具,必要时作业人员应拴带救生绳。3.2在易燃易爆的受限空间作业时,应穿防静电工作服、工作鞋,使用防爆型低压灯具及不发生火花的工具。3.3在有酸碱等腐蚀性介质的受限空间作业时,应穿戴好防酸碱工作服、工作鞋、手套等防护用品。3.4在产生噪声的受限空间作业时,应配戴耳塞或耳罩等防噪声护具。4.照明及用电安全4.1受限空间照明电压应小于等于36V,在潮湿容器、狭小容器内作业电压应小于等于12V。4.2使用超过安全电压的手持电动工具作业或进行电焊作业时,应配备漏电保护器。在潮湿容器中,作业人员应站在绝缘板上,同时保证金属容器接地可靠。4.3临时用电应办理用电手续,严格按规定架设和拆除。5.监护5.1受限空间作业,在受限空间外应设有专人监护。5.2进入受限空间前,监护人应会同作业人员检查安全措施,统一联系信号。5.3在风险较大的受限空间作业,应增设监护人员,并随时保持与受限空间作业人员的联络。5.4监护人员不得脱离岗位,并应掌握受限空间作业人员的人数和身份,对人员和工器具进行清点。6.其它安全及管理要求6.1在受限空间作业时应在受限空间外设置安全警示标志。6.2受限空间出入口应保持畅通。6.3多工种、多层交叉作业应采取互相之间避免伤害的措施。6.4作业人员不得携带与作业无关的物品进入受限空间,作业中不得抛掷材料、工器具等物品。6.5受限空间外应备有空气呼吸器(氧气呼吸器)、消防器材和清水等相应的应急用品。6.6严禁作业人员在有毒、窒息环境下摘下防毒面具。6.7难度大、劳动强度大、时间长的受限空间作业应采取轮换作业。6.8受限空间高处作业应搭设安全梯或安全平台。6.9受限空间动火作业严格按照动火作业安全规定履行审批许可手续。6.10作业前后应清点作业人员和作业工器具;作业人员离开受限空间作业点时,应将作业工器具带出。6.11作业结束后,由受限空间所在单位和作业单位共同检查受限空间内外,确认无问题后方可封闭受限空间。受限空间作业许可单单位作业项目计划开始时间项目风险等级部门受限空间场所工作内容计划结束时间□重大□较大□一般工作负责人可燃气体有毒有害气浓度体浓度核准工作时间可能面临的风险日期工单编号氧含量检测项目介质采样分析检测结果安全主管序号其他作业风险与措施做该项工作需要的安全设备□安全帽□安全鞋□反光背心□手套□安全带/绳□灭火器□防护眼镜□焊接手套□护脸设备□焊接眼镜□遮拦□呼吸器作业步骤粉尘浓度监护人员检测人员检测时间消除或减少风险控制措施执行人其他安全设备□接地措施□泄压措施□通风措施□照明措施监督检查□闭锁/标示牌□脚手架检查□升降机检查□沟渠检查□气体测试□手机...

1、当您付费下载文档后,您只拥有了使用权限,并不意味着购买了版权,文档只能用于自身使用,不得用于其他商业用途(如 [转卖]进行直接盈利或[编辑后售卖]进行间接盈利)。
2、本站所有内容均由合作方或网友上传,本站不对文档的完整性、权威性及其观点立场正确性做任何保证或承诺!文档内容仅供研究参考,付费前请自行鉴别。
3、如文档内容存在违规,或者侵犯商业秘密、侵犯著作权等,请点击“违规举报”。

碎片内容

受限空间管控表

您可能关注的文档

确认删除?
VIP
微信客服
  • 扫码咨询
会员Q群
  • 会员专属群点击这里加入QQ群
客服邮箱
回到顶部