电脑桌面
添加小米粒文库到电脑桌面
安装后可以在桌面快捷访问

建筑工程竣工验收全流程图VIP专享VIP免费

建筑工程竣工验收全流程图_第1页
1/7
建筑工程竣工验收全流程图_第2页
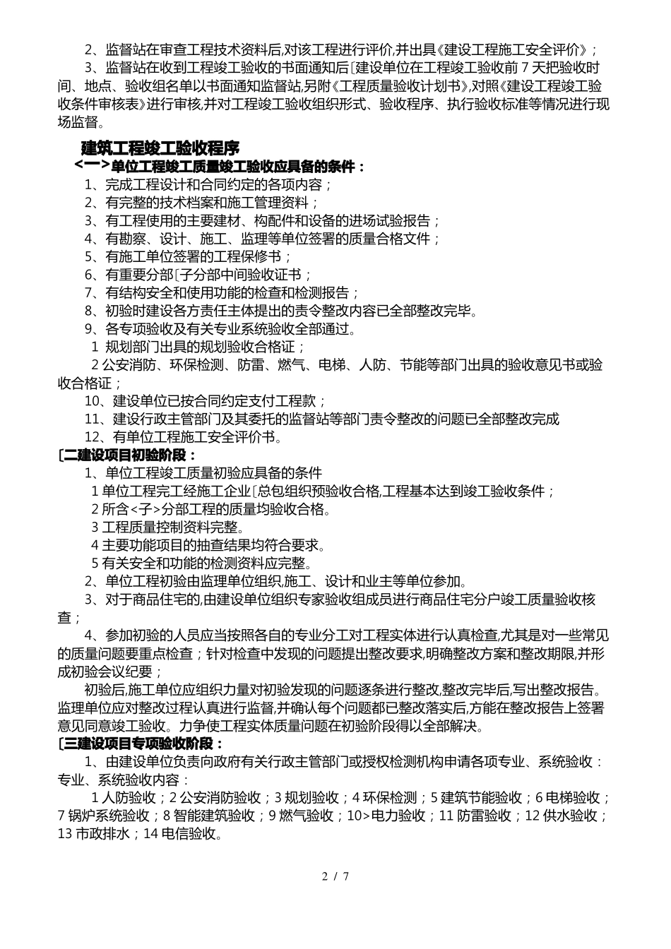
2/7
建筑工程竣工验收全流程图_第3页
3/7
建筑工程竣工全过程验收程序房屋建筑工程符合下列要求方可进行竣工验收:1、完成工程设计和合同约定的各项内容。2、施工单位在工程完工后对工程质量进行了检查,确认工程质量符合有关法律、法规和工程建设强制性标准,符合设计文件及合同要求,并提出工程竣工报告。工程竣工报告应经项目经理和施工单位有关负责人审核签字。3、对于委托监理的工程项目,监理单位对工程进行了质量评估,具有完整的监理资料,并提出工程质量评估报告。工程质量评估报告应经总监理工程师和监理单位有关负责人审核签字。4、勘察、设计单位对勘察、设计文件及施工过程中由设计单位签署的设计变更通知书进行了检查,并提出质量检查报告。质量检查报告应经该项目勘察、设计负责人和勘察、设计单位有关负责人审核签字。5、有完整的技术档案和施工管理资料。6、有工程使用的主要建筑材料、建筑构配件和设备的进场试验报告,以及工程质量检测和功能性试验资料。7、建设单位已按合同约定支付工程款。8、有施工单位签署的工程质量保修书。9、对于住宅工程,进行分户验收并验收合格,建设单位按户出具《住宅工程质量分户验收表》。10、建设主管部门及工程质量监督机构责令整改的问题全部整改完毕。建筑工程竣工验收监督〔由监督站实施1、竣工验收申请需向质量监督站提供如下竣工验收资料:1已完成工程设计和合同约定的各项内容;2工程竣工验收申请表;3工程质量评估报告;4勘察、设计文件质量检查报告;5完整的技术档案和施工管理资料〔包括设备资料;6工程使用的主要建筑材料、建筑构配件和设备的进场试验报告;7地基与基础、主体砼结构及重要部位检验报告;8施工单位签署的《工程质量保修书》;1/72、监督站在审查工程技术资料后,对该工程进行评价,并出具《建设工程施工安全评价》;3、监督站在收到工程竣工验收的书面通知后〔建设单位在工程竣工验收前7天把验收时间、地点、验收组名单以书面通知监督站,另附《工程质量验收计划书》,对照《建设工程竣工验收条件审核表》进行审核,并对工程竣工验收组织形式、验收程序、执行验收标准等情况进行现场监督。建筑工程竣工验收程序<一>单位工程竣工质量竣工验收应具备的条件:1、完成工程设计和合同约定的各项内容;2、有完整的技术档案和施工管理资料;3、有工程使用的主要建材、构配件和设备的进场试验报告;4、有勘察、设计、施工、监理等单位签署的质量合格文件;5、有施工单位签署的工程保修书;6、有重要分部〔子分部中间验收证书;7、有结构安全和使用功能的检查和检测报告;8、初验时建设各方责任主体提出的责令整改内容已全部整改完毕。9、各专项验收及有关专业系统验收全部通过。1规划部门出具的规划验收合格证;2公安消防、环保检测、防雷、燃气、电梯、人防、节能等部门出具的验收意见书或验收合格证;10、建设单位已按合同约定支付工程款;11、建设行政主管部门及其委托的监督站等部门责令整改的问题已全部整改完成12、有单位工程施工安全评价书。〔二建设项目初验阶段:1、单位工程竣工质量初验应具备的条件1单位工程完工经施工企业〔总包组织预验收合格,工程基本达到竣工验收条件;2所含<子>分部工程的质量均验收合格。3工程质量控制资料完整。4主要功能项目的抽查结果均符合要求。5有关安全和功能的检测资料应完整。2、单位工程初验由监理单位组织,施工、设计和业主等单位参加。3、对于商品住宅的,由建设单位组织专家验收组成员进行商品住宅分户竣工质量验收核查;4、参加初验的人员应当按照各自的专业分工对工程实体进行认真检查,尤其是对一些常见的质量问题要重点检查;针对检查中发现的问题提出整改要求,明确整改方案和整改期限,并形成初验会议纪要;初验后,施工单位应组织力量对初验发现的问题逐条进行整改,整改完毕后,写出整改报告。监理单位应对整改过程认真进行监督,并确认每个问题都已整改落实后,方能在整改报告上签署意见同意竣工验收。力争使工程实体质量问题在初验阶段得以全部解决。〔三建设项目专项验收阶段:1、由建设单位负责向政府有关行政主管部门或授权检测机构申请各项专业、系统验收:专业、系统验收内容:1人防验收;2公安消防验收;3...

1、当您付费下载文档后,您只拥有了使用权限,并不意味着购买了版权,文档只能用于自身使用,不得用于其他商业用途(如 [转卖]进行直接盈利或[编辑后售卖]进行间接盈利)。
2、本站所有内容均由合作方或网友上传,本站不对文档的完整性、权威性及其观点立场正确性做任何保证或承诺!文档内容仅供研究参考,付费前请自行鉴别。
3、如文档内容存在违规,或者侵犯商业秘密、侵犯著作权等,请点击“违规举报”。

碎片内容

建筑工程竣工验收全流程图

确认删除?
VIP
微信客服
  • 扫码咨询
会员Q群
  • 会员专属群点击这里加入QQ群
客服邮箱
回到顶部