电脑桌面
添加小米粒文库到电脑桌面
安装后可以在桌面快捷访问

果胶酶在果汁生产中的作用VIP免费

果胶酶在果汁生产中的作用_第1页
1/7
果胶酶在果汁生产中的作用_第2页
2/7
果胶酶在果汁生产中的作用_第3页
3/7
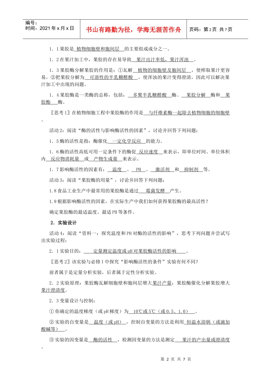
第1页共7页编号:时间:2021年x月x日书山有路勤为径,学海无涯苦作舟页码:第1页共7页普通高中课程标准实验教科书——生物选修1[人教版]课题1果胶酶在果汁生产中的作用★课题目标(一)知识与技能1、果胶酶的作用2、理解、应用影响果胶酶活性的因素3、提高学生的实验能力(二)过程与方法1、探究温度对果胶酶活性的影响2、探究PH对果胶酶活性的影响3、探究酶量大小对反应速度的影响(三)情感、态度与价值观通过实验探究酶的影响因素,培养学生的探索精神、创新精神和合作精神★课题重点温度和PH对果胶酶活性的影响★课题难点果胶酶的最适用量★教学方法启发式教学★教学工具多媒体课件★教学过程(一)引入新课我国水果生产发展迅速,每年上市的新鲜水果品种多、数量大。但由于收获的季节性强,易造成积压滞销,腐烂变质。在本课题中,我们将探究果胶酶在果汁生产中的作用。(二)进行新课1.基础知识活动1:阅读“果胶酶的作用”,讨论并回答下列问题:第2页共7页第1页共7页编号:时间:2021年x月x日书山有路勤为径,学海无涯苦作舟页码:第2页共7页1.1果胶是植物细胞壁和胞间层的主要组成成分之一。1.2在果汁加工中,果胶的存在易导致果汁出汁率低,果汁浑浊。1.3果胶酶分解果胶的作用是:①瓦解植物的细胞壁及胞间层,使榨取果汁更容易,②把果胶分解为可溶性的半乳糖醛酸,使浑浊的果汁变得澄清,因此可以解决果汁加工中出现的问题。1.4果胶酶是一类酶的总称,包括:多聚半乳糖醛酸酶、果胶分解酶和果胶酯酶。〖思考1〗在植物细胞工程中果胶酶的作用是与纤维素酶一起除去植物细胞的细胞壁。活动2:阅读“酶的活性与影响酶活性的因素”,讨论并回答下列问题:1.5酶的活性是指:酶催化一定化学反应的能力。1.6酶的活性高低可用一定条件下的酶促反应速度来表示,即单位时间、单位体积内反应物消耗量或产物生成量来表示。1.7影响酶活性的因素有:温度、PH、激活剂和抑制剂等。活动3:阅读“果胶酶的用量”,讨论并回答下列问题:1.8食品工业生产中最常用的果胶酶是通过霉菌发酵产生。1.9根据影响酶活性的因素,在实际生产中我们如何获得果胶酶的最高活性?确定果胶酶的最适温度、最适PH等条件。2.实验设计活动4:阅读“资料一:探究温度和PH对酶的活性的影响”,思考下列问题并尝试写出实验过程:2.1实验目的:定量测定温度或pH对果胶酶活性的影响。〖思考2〗该实验与必修I中探究“影响酶活性的条件”实验有何不同?前者属于是定量分析实验,后者属于定性分析实验。2.2实验原理:果胶酶瓦解细胞壁和胞间层增大果汁产量;果胶酶催化分解果胶增大果汁澄清度。2.3变量设计与控制:①你确定的温度梯度(或pH梯度)为10℃或5℃(或0.5、1.0)。②实验的自变量是温度(或pH),控制自变量的方法是利用恒温水浴锅(或滴加酸碱等)。③实验的因变量是酶的活性,检测因变量的方法是测定果汁的产出量或澄清度。第3页共7页第2页共7页编号:时间:2021年x月x日书山有路勤为径,学海无涯苦作舟页码:第3页共7页〖思考3〗果汁与果胶酶在混合之前,分装在不同试管中用同一恒温处理的目的是什么?保证果汁与果胶酶混合前后的温度相同,避免因混合导致温度变化而影响果胶酶活性。〖思考4〗该实验中是否设置了对照?若设置,那么它是如何设置的?若没有,则如何进行设置?已经设置了对照。不同的温度设置之间可以相互对照。〖思考5〗怎样排除PH和其他因素对实验结果的干扰?目的是什么?控制PH和其他因素相同,保证只有温度一个变量对果胶酶的活性产生影响。〖思考6〗教材中A、B两个同学的实验设计有何不同?测定的因变量不同(A测定果汁产量,B测定果汁澄清度)。3.操作提示活动6:阅读“操作提示”,回答下列问题3.1制备果泥:用榨汁机榨制果泥。在榨制橙子汁时应怎样处理橙皮?不必去橙皮3.2在探究不同PH对果胶酶活性的影响时,可以用0.1%的NaOH溶液和盐酸调节pH。3.3在果胶酶处理果泥时,为了是果胶酶能充分地催化反应,如何操作?用玻璃棒不时搅拌。4.结果分析与评价将以下某同学实验数据转换成曲线图。(三)课堂总结、点评温度℃101520253035404550果汁量/ml124654321将实验数据...

1、当您付费下载文档后,您只拥有了使用权限,并不意味着购买了版权,文档只能用于自身使用,不得用于其他商业用途(如 [转卖]进行直接盈利或[编辑后售卖]进行间接盈利)。
2、本站所有内容均由合作方或网友上传,本站不对文档的完整性、权威性及其观点立场正确性做任何保证或承诺!文档内容仅供研究参考,付费前请自行鉴别。
3、如文档内容存在违规,或者侵犯商业秘密、侵犯著作权等,请点击“违规举报”。

碎片内容

果胶酶在果汁生产中的作用

您可能关注的文档

中小学教育精品资料+ 关注
实名认证
内容提供者

中小学教育资料,优质文档创作者

确认删除?
VIP
微信客服
  • 扫码咨询
会员Q群
  • 会员专属群点击这里加入QQ群
客服邮箱
回到顶部