电脑桌面
添加小米粒文库到电脑桌面
安装后可以在桌面快捷访问

木制品生产(实木加工)工艺实验指导书VIP免费

木制品生产(实木加工)工艺实验指导书_第1页
1/5
木制品生产(实木加工)工艺实验指导书_第2页
2/5
木制品生产(实木加工)工艺实验指导书_第3页
3/5
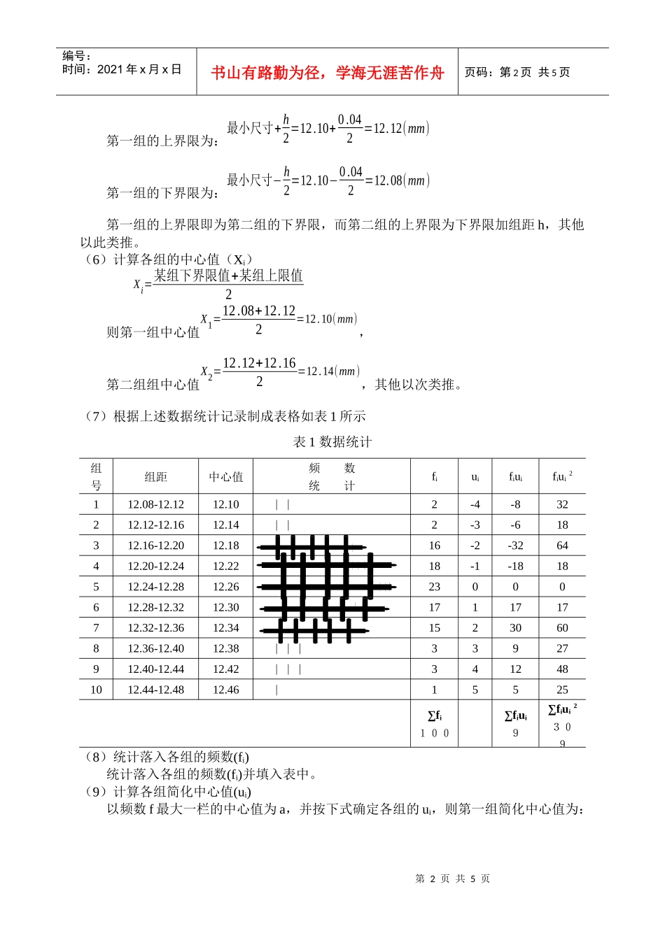
第1页共5页编号:时间:2021年x月x日书山有路勤为径,学海无涯苦作舟页码:第1页共5页木制品生产(实木加工)工艺实验指导书(机械加工部分)实验一实木零部件加工精度及检测方法加工精度是指零件在加工之后所得到的尺寸、几何形状等参数的实际数值和理论数值(图纸上)规定的尺寸、几何形状等参数相符合的程度。实际测得的数值与理论数值相差越小,说明加工精度越高;反之,加工误差就越大,加工精度也就越低。本实验研究在同一工艺条件下加工的一批零件,对其进行检测,用数理统计方法进行计算和分析,测得工艺过程中各工序加工误差的情况。1实验目的和要求通过对加工精度的检测,掌握加工精度的测定方法,通过工件加工误差的统计分析,对加工质量进行评定,找出影响加工精度的因素,消除和减少这些因素的影响,以达到要求的加工精度,并能正确使用加工设备和测量工具。2实验仪器、材料四面刨、平刨、压刨、铣床、裁板锯、钻床等加工设备;不同规格、不同树种板材、方材;游标卡尺,精度为0.02mm。3实验内容与方法(1)取点方法根据每年教学实验具体内容和实际情况,确定采用刨切、锯切或裁板和铣削等方式进行工件加工。并对工件进行加工精度检测,为了确保加工精度数据的准确性,每组实验取点数应不少于100点。(2)测得方法将游标卡尺轻轻地卡在被测工件上,卡尺与被测工件平面呈约45°角,读数精确至0.02mm。将测得的尺寸数据记录下来取100个数据。并找出最大、最小尺寸值,按尺寸大小分成10组左右,组数太少,会掩盖各组内数据的变动情况,组数太多,会使各组的高度参差不齐,从而看不出明显规律,通常确定的组数要使每组中平均至少摊到4-5个数据。若一批零件规定的厚度尺寸为12(+0.1+0.45)mm,则尺寸公差为0.35mm。即该批零件允许最大尺寸不能超过12.45mm,最小尺寸不能小于12.10mm。如实际测量得到的最大尺寸为12.48mm,最小尺寸为12.08mm。说明已超出了公差上限。若分10组组距为0.04。(3)数据收集从四面刨加工出来的一批零件中抽取100个零件,逐个分进行尺寸检测,将测得的尺寸数据记录下来,找出最大尺寸若为12.48mm,最小尺寸为12.10mm。(4)计算组距h并分组。组距按下式计算:h=最大尺寸−最小尺寸适当分组数=12.48−12.1010=0.038≈0.04(5)计算各组的上下界限值第2页共5页第1页共5页编号:时间:2021年x月x日书山有路勤为径,学海无涯苦作舟页码:第2页共5页第一组的上界限为:最小尺寸+h2=12.10+0.042=12.12(mm)第一组的下界限为:最小尺寸−h2=12.10−0.042=12.08(mm)第一组的上界限即为第二组的下界限,而第二组的上界限为下界限加组距h,其他以此类推。(6)计算各组的中心值(Xi)Xi=某组下界限值+某组上限值2则第一组中心值X1=12.08+12.122=12.10(mm),第二组组中心值X2=12.12+12.162=12.14(mm),其他以次类推。(7)根据上述数据统计记录制成表格如表1所示表1数据统计组号组距中心值频数统计fiuifiuifiui2112.08-12.1212.10∣∣2-4-832212.12-12.1612.14∣∣2-3-618312.16-12.2012.1816-2-3264412.20-12.2412.2218-1-1818512.24-12.2812.2623000612.28-12.3212.301711717712.32-12.3612.341523060812.36-12.4012.38∣∣∣33927912.40-12.4412.42∣∣∣3412481012.44-12.4812.46∣15525∑fi100∑fiui9∑fiui2309(8)统计落入各组的频数(fi)统计落入各组的频数(fi)并填入表中。(9)计算各组简化中心值(ui)以频数f最大一栏的中心值为a,并按下式确定各组的ui,则第一组简化中心值为:第3页共5页第2页共5页12.0812.1612.2412.3212.4012.48零件厚度(mm)图1直方图25频20数151050ⅠⅡⅢⅣⅤⅥⅠ对称型Ⅱ锯齿形Ⅲ双峰形Ⅳ偏向形Ⅴ孤岛形Ⅵ平顶形图3-2常见的直方图形编号:时间:2021年x月x日书山有路勤为径,学海无涯苦作舟页码:第3页共5页ui=各组中心值Xi−ah=12.10−12.260.04=−4(10)计算平均数(X¿)X¿=a+h∑fiui∑fi=12.26+0.049100=12.2636(11)计算均方差(б)σ=h√∑fiui2∑fi−(∑fiui∑fi)2=0.04√309100−(9100)2=0.0702(12)绘直方图以各组的组距为横坐标,以频数为纵坐标,可画出若干点,并相连而成一系列直方形,从而制出直方图,如...

1、当您付费下载文档后,您只拥有了使用权限,并不意味着购买了版权,文档只能用于自身使用,不得用于其他商业用途(如 [转卖]进行直接盈利或[编辑后售卖]进行间接盈利)。
2、本站所有内容均由合作方或网友上传,本站不对文档的完整性、权威性及其观点立场正确性做任何保证或承诺!文档内容仅供研究参考,付费前请自行鉴别。
3、如文档内容存在违规,或者侵犯商业秘密、侵犯著作权等,请点击“违规举报”。

碎片内容

木制品生产(实木加工)工艺实验指导书

中小学教育精品资料+ 关注
实名认证
内容提供者

中小学教育资料,优质文档创作者

确认删除?
VIP
微信客服
  • 扫码咨询
会员Q群
  • 会员专属群点击这里加入QQ群
客服邮箱
回到顶部