电脑桌面
添加小米粒文库到电脑桌面
安装后可以在桌面快捷访问

发酵车间的实习报告VIP免费

发酵车间的实习报告_第1页
1/23
发酵车间的实习报告_第2页
2/23
发酵车间的实习报告_第3页
3/23
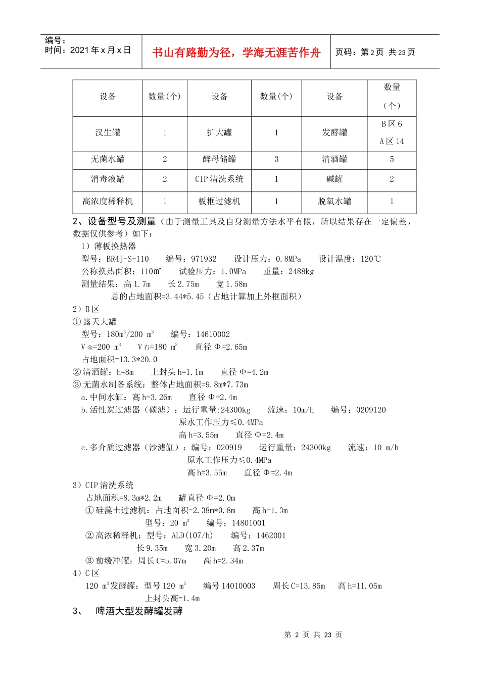
第1页共23页编号:时间:2021年x月x日书山有路勤为径,学海无涯苦作舟页码:第1页共23页发酵车间一、实习目的1.了解车间建筑概况:(1)了解设备原理、生产管理及质量管理方面的先进经验及制度。(2)了解安全生产、文明生产的经验及措施。2.了解实习车间工艺流程及设备,并绘制工艺流程图。(1)啤酒酵母的种类、评估及筛选方法。(2)啤酒酵母的扩大培养方法。(3)酵母的添加方法及设备,发酵机理及方法。(4)绘制发酵工艺曲线,并掌握关键点控制(酵母的添加数量、发酵温度、双乙酰还原控制、酵母排放时机、酵母浓度、二氧化碳的质量分数等)。(5)工艺设备(测量占地面积及安装尺寸)。(6)编写设备选用表,绘制厂间设备平面布置图。3.了解CIP洗涤系统,了解发酵车间常规环保所达指标。二、部门概况发酵车间是啤酒酿造的关键车间。啤酒是由麦芽汁经啤酒酵母发酵酿造而来的,发酵的过程就是酵母利用麦芽汁的营养成分,代谢产生酒精、CO2、风味物质等发酵产物的过程。发酵车间包括酵母的扩培、主酵和贮酒。麦汁经啤酒酵母菌的主发酵以后,成为尚未成熟的嫩啤酒,接着再经一段时间的低温贮藏、陈酿,令其后熟,即可经过滤后灌装出厂。发酵车间包括:酵母的扩培室、发酵罐、贮酒罐、酵母贮罐、高浓稀释机等设备。全套发酵系统共有大型发酵缸20个,发酵能力4500千升/月。主要特点:采用微机全过程监控,酵母在线自动添加,高效冷媒速冷,隔氧过滤系统,保障风味纯正,保证发酵过程无杂菌酿造,啤酒口感柔和爽口,酒香清纯,口味一致性好。低温长时间发酵法:青岛啤酒始终坚持使用低温长时间发酵工艺及深度冷藏技术,酒龄在28天以上,口感特别柔顺香醇。独特的青岛酵母:啤酒是由麦芽汁经啤酒酵母发酵酿造而成的,不同的酿造者,由于采用了不同的酵母菌株,生产出不同特点的啤酒。青岛啤酒是用经百年优育,性能卓越的青岛酵母,低温长时间精酿而成,口感特别柔顺协调,香气卓尔不凡。三、生产设备1、设备清单:第2页共23页第1页共23页编号:时间:2021年x月x日书山有路勤为径,学海无涯苦作舟页码:第2页共23页设备数量(个)设备数量(个)设备数量(个)汉生罐1扩大罐1发酵罐B区6A区14无菌水罐2酵母储罐3清酒罐5消毒液罐2CIP清洗系统1碱罐2高浓度稀释机1板框过滤机1脱氧水罐12、设备型号及测量(由于测量工具及自身测量方法水平有限,所以结果存在一定偏差,数据仅供参考)如下:1)薄板换热器型号:BR4J-S-110编号:971932设计压力:0.8MPa设计温度:120℃公称换热面积:110㎡试验压力:1.0MPa重量:2488kg测量结果:高1.7m长2.75m宽1.58m总的占地面积=3.44*5.45(占地计算加上外框面积)2)B区①露天大罐型号:180m3/200m3编号:14610002V全=200m3V有=180m3直径Φ=2.65m占地面积=13.3*20.0②清酒罐:h=8m上封头h=1.1m直径Φ=4.2m③无菌水制备系统:整体占地面积=9.8m*7.73ma.中间水缸:高h=3.26m直径Φ=2.4mb.活性炭过滤器(碳滤):运行重量:24300kg流速:10m/h编号:0209120原水工作压力≤0.4MPa高h=3.55m直径Φ=2.4mc.多介质过滤器(沙滤缸):编号:020919运行重量:24300kg流速:10m/h原水工作压力≤0.4MPa高h=3.55m直径Φ=2.4m3)CIP清洗系统占地面积=8.3m*2.2m罐直径Φ=2.0m①硅藻土过滤机:占地面积=2.38m*0.8m高h=1.3m型号:20m3编号:14801001②高浓稀释机:型号:ALD(107/h)编号:1462001长9.35m宽3.20m高2.37m③前缓冲罐:周长C=5.07m高h=2.34m4)C区120m3发酵罐:型号120m3编号14010003周长C=13.85m高h=11.05m上封头高=1.4m3、啤酒大型发酵罐发酵第3页共23页第2页共23页原水砂虑罐碳虑罐5u保氨过虑中间小碟高压泵反渗透膜糖化稀释水罐17%纯水编号:时间:2021年x月x日书山有路勤为径,学海无涯苦作舟页码:第3页共23页(1)圆筒体锥底发酵罐发酵发酵方法分类:单罐发酵:前发酵、主发酵、后发酵、贮酒全部在一个罐完成;两罐发酵。设备结构特点:①设备的外性特点:外筒体蝶形或拱形盖,锥形体底②罐材料:均采用碳钢加涂料或不锈钢两种材料制成③冷却夹套:国内大多用低温低压,液态冷媒在半圆管、弧形管的夹套,或米勒板式夹套内流动换热④隔热层和防护层:绝热层...

1、当您付费下载文档后,您只拥有了使用权限,并不意味着购买了版权,文档只能用于自身使用,不得用于其他商业用途(如 [转卖]进行直接盈利或[编辑后售卖]进行间接盈利)。
2、本站所有内容均由合作方或网友上传,本站不对文档的完整性、权威性及其观点立场正确性做任何保证或承诺!文档内容仅供研究参考,付费前请自行鉴别。
3、如文档内容存在违规,或者侵犯商业秘密、侵犯著作权等,请点击“违规举报”。

碎片内容

发酵车间的实习报告

确认删除?
VIP
微信客服
  • 扫码咨询
会员Q群
  • 会员专属群点击这里加入QQ群
客服邮箱
回到顶部