电脑桌面
添加小米粒文库到电脑桌面
安装后可以在桌面快捷访问

抢救车内药物作用VIP免费

抢救车内药物作用_第1页
1/8
抢救车内药物作用_第2页
2/8
抢救车内药物作用_第3页
3/8
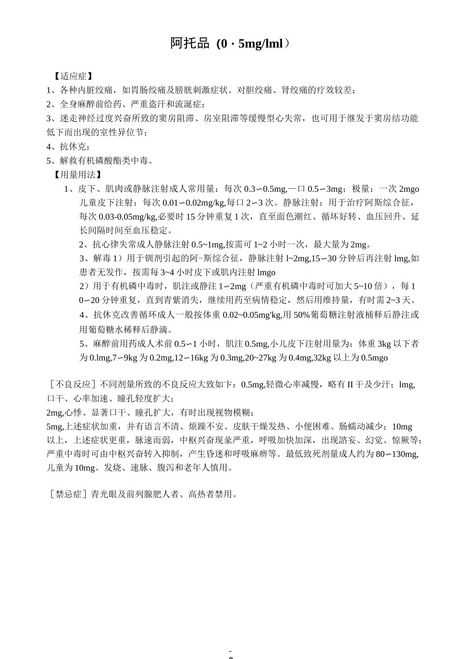
-7-肾上腺素(lmg/lml)药理作用1、(X及卩受体激动剂,增加体循环阻力和动脉血压,增加心脏的自律性和心肌收缩力,使心率加快,心肌需氧量增加。2、松弛支气管、胃肠道平滑肌。3、在CPR中可增加心肌和脑的血流,增加灌注压。适应症1、心脏骤停:室颤、无脉性室速、心室停顿、无脉性电活动。2、症状性心动过缓。3、过敏性休克、严重的过敏反应。4、严重的低血压。5、与局麻药合用,可以延长局麻药物的作用时间,减少局部出血。副作用:1、有心动过速、高血压,可逆转奎尼丁和胺碘酮对有效不应期的作用,全身感染患者需用较大剂量。2、瞳孔变大。3、本品可引起心悸、血压升高、震颤、无力、眩晕、心律失常。4、外漏时易引起组织坏死。去甲肾上腺M(2mg/lml)适应症:本品为非选择性a受体兴奋剂,临床主要利用其强力血管收缩升压作用治疗各种休克(出血性休克忌用),以提高血压,保证重要器官的血液供应。用法用量:用5%葡萄糖注射液或葡萄糖氯化钠注射桶释后静滴。成人常用量开始以每分钟8-12Hg速度滴注,调整滴速以达到血压升至理想水平;维持量为每分钟2-4Ugo在必要时可超越上述剂量,但需注意保持或补足血容量。小儿常用量开始按体重以每分钟0.02-0.1Ug/kg速度滴注,按需要调节速度。不良反应:1.用量过人或时间过长,均可引起血管剧烈收缩,特别是肾血管剧烈收缩,可致肾脏损伤,出现少尿、尿闭和急性肾功能衰竭,甚至导致不可逆性休克,应予高度注意。2.本品长时静滴、浓度过高或药液外漏时,可使局部血管剧烈收缩,引起皮肤苍白、发凉、疼痛、甚至缺血坏死。此时可局部热敷,并用普鲁卡因或a受体阻滞剂酚妥拉明作局部浸润注射,使血管扩张、止痛,以预防组织坏死。3.高血压病、脑动脉硬化,缺血性心脏病,少尿或无尿及微循坏障碍的休克患者禁用或慎用。本药可兴奋妊娠子宫而引起流产,故孕妇忌用。异丙肾上腺素(lmg/2ml)【适应症】1•支气管哮喘:适用于控制哮喘急性发作,常气雾吸入给药,作用快而强,但持续时间短。2.心脏聚停:用于治疗各原因溺水、电击、手术意外和药物中毒等引起的心跳骤停。必要时,可与肾上腺素和去甲肾上腺素伍用。3.房室传导阻滞。4.抗休克:可用于心原性休克和感染性休克。对中心静脉压高、心输出量低者,应在补足血容量的基础上再用本品。【用量用法】1、心跳骤停:心腔内注射0.5〜lmg。3.房室传导阻滞:心率每分钟低于40次时,可用0.5〜1mg溶于5%葡萄糖溶液200〜300ml缓慢静滴。4.抗休克:以0.2〜0.4mg力口于5%葡萄糖溶液200ml中静滴,滴速为每分钟0.5〜2ml,使收缩压维持在12kPa(90mmHg),脉压在2.7kPa(20mmHg)以上,心率每分钟120次以下【注意事项】1•常见心悸、头痛、头晕、喉干、恶心、软弱无力及出汗等不良反应。2.在已有明显缺氧的哮喘病人,用量过大,易致心肌耗氧量增加,易致心律失常,甚至可致室性心动过速及心室颤动。成人心率每分钟超过120次,小儿心率每分钟超过140〜160次,应慎用。冠心病、心肌炎及甲状腺功能亢进者禁用。4.本品不可与单胺氧化酶抑制剂、肌乙唳合用。7、糖尿病、高血压、甲亢、快速型心律失常、冠心病、心肌炎患者慎用。8.注射剂忌与碱性药配伍。-9-阿托品(0・5mg/lml)【适应症】1、各种内脏绞痛,如胃肠绞痛及膀胱刺激症状。对胆绞痛、肾绞痛的疗效较差;2、全身麻醉前给药、严重盗汗和流涎症;3、迷走神经过度兴奋所致的窦房阻滞、房室阻滞等缓慢型心失常,也可用于继发于窦房结功能低下而出现的室性异位节;4、抗休克;5、解救有机磷酸酯类中毒。【用量用法】1、皮下、肌肉或静脉注射成人常用量:每次0.3〜0.5mg,—口0.5〜3mg;极量:一次2mgo儿童皮下注射:每次0.01〜0.02mg/kg,每口2〜3次。静脉注射:用于治疗阿斯综合征,每次0.03-0.05mg/kg,必要时15分钟重复1次,直至面色潮红、循坏好转、血压回升、延长间隔时间至血压稳定。2、抗心律失常成人静脉注射0.5~1mg,按需可1~2小时一次,最大量为2mg。3、解毒1)用于钏剂引起的阿-斯综合征,静脉注射l~2mg,15〜30分钟后再注射lmg,如患者无发作,按需每3~4小时皮下或肌内注射lmgo2)用于有机磷中毒时,肌注或静注1〜2mg(严重有机磷中毒时可加大5~10倍),每10〜20...

1、当您付费下载文档后,您只拥有了使用权限,并不意味着购买了版权,文档只能用于自身使用,不得用于其他商业用途(如 [转卖]进行直接盈利或[编辑后售卖]进行间接盈利)。
2、本站所有内容均由合作方或网友上传,本站不对文档的完整性、权威性及其观点立场正确性做任何保证或承诺!文档内容仅供研究参考,付费前请自行鉴别。
3、如文档内容存在违规,或者侵犯商业秘密、侵犯著作权等,请点击“违规举报”。

碎片内容

抢救车内药物作用

确认删除?
VIP
微信客服
  • 扫码咨询
会员Q群
  • 会员专属群点击这里加入QQ群
客服邮箱
回到顶部