电脑桌面
添加小米粒文库到电脑桌面
安装后可以在桌面快捷访问

第三部分技术规范书VIP免费

第三部分技术规范书_第1页
1/8
第三部分技术规范书_第2页
2/8
第三部分技术规范书_第3页
3/8
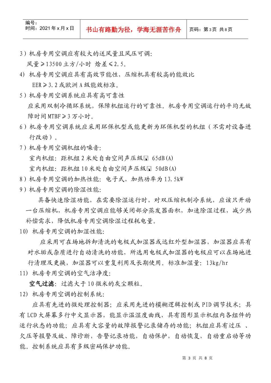
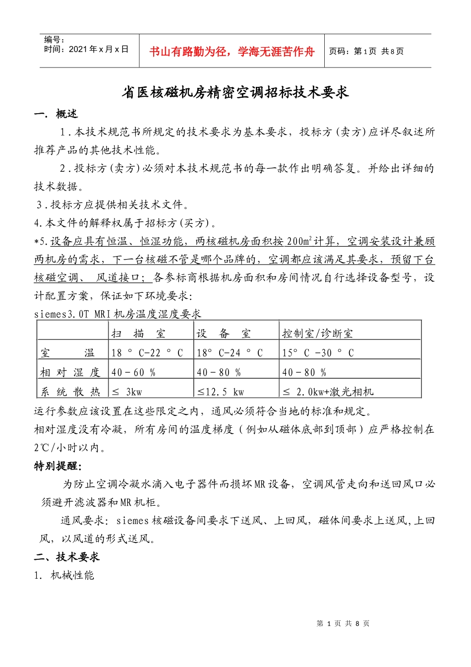
第1页共8页编号:时间:2021年x月x日书山有路勤为径,学海无涯苦作舟页码:第1页共8页省医核磁机房精密空调招标技术要求一.概述1.本技术规范书所规定的技术要求为基本要求,投标方(卖方)应详尽叙述所推荐产品的其他技术性能。2.投标方(卖方)必须对本技术规范书的每一款作出明确答复。并给出详细的技术数据。3.投标方应提供相关技术文件。4.本文件的解释权属于招标方(买方)。*5.设备应具有恒温、恒湿功能,两核磁机房面积按200m2计算,空调安装设计兼顾两机房的需求,下一台核磁不管是哪个品牌的,空调都应该满足其要求,预留下台核磁空调、风道接口;各参标商根据机房面积和房间情况自行选择设备型号,设计配置方案,保证如下环境要求:siemes3.0TMRI机房温度湿度要求扫描室设备室控制室/诊断室室温18°C-22°C18°C-24°C15°C-30°C相对湿度40-60%40-80%40-80%系统散热3kw12.5kw2.0kw+激光相机运行参数应该设置在这些限定之内,通风必须符合当地的标准和规定。相对湿度没有冷凝,所有房间的温度梯度(例如从磁体底部到顶部)应严格控制在2℃/小时以内。特别提醒:为防止空调冷凝水滴入电子器件而损坏MR设备,空调风管走向和送回风口必须避开滤波器和MR机柜。通风要求:siemes核磁设备间要求下送风、上回风,磁体间要求上送风,上回风,以风道的形式送风。二、技术要求1.机械性能第2页共8页第1页共8页编号:时间:2021年x月x日书山有路勤为径,学海无涯苦作舟页码:第2页共8页1)外观工艺、检查:机柜表面喷涂均匀、无破损;信号灯、开关、测量显示装置布局合理。2)操作及维修安全、方便。3)结构工艺:部件排列合理、整齐;导线颜色和截面合理,布放平整;接插件牢固;进出线符合工程需要;具备抗震措施。4)机组应可拆卸,便于搬运。5)由于机房空间受限,机组应为全正面维护,后面及侧面均可靠墙安装。6)标牌、标记:应平整清晰。2.电气性能机组的的电气性能应符合IEC标准输入电压允许波动范围:220/380V+15%-15%频率:50HZ2HZ机组的适应环境温度:室内-10℃+30℃室外-30℃+45℃湿度:≤95%RH4温度、湿度控制性能1)设备应能按要求自动调节室内温、湿度,具有制冷、加热、加湿、除湿等功能。2)温度调节范围:+17℃+28℃温度调节精度:0.5℃3)温度变化率:≤3℃/小时4)湿度调节范围:40%80%RH5)湿度调节精度:3%RH6)湿度变化率:≤5%RH/h7)温、湿度波动超限应能发出声光报警信号5机组性能1)总冷量≥50Kw(根据国家机房空调设计标准和机房所处环境取值每平方米约0.23Kw)2)机房专用空调应能解决机房的高显热量负荷:显热比≥0.9第3页共8页第2页共8页编号:时间:2021年x月x日书山有路勤为径,学海无涯苦作舟页码:第3页共8页3)机房专用空调应有较大的送风量且风压可调:风量≥13500立方/小时焓差≤2.5。4)机房专用空调应具有高效节能性,压缩机具有较高的能效比EER≥3.2或欧洲A级能效标准。5)机房专用空调系统应具有高可靠性应采用双制冷循环系统,保障机组运行的可靠性。机房专用空调运行的平均无故障时间MTBF≥3万小时。6)机房专用空调系统应采用环保机型或能更新为环保机型的机组(不需对设备进行改动)。7)机房专用空调机组的噪音:室内机组:距机组2米处自由空间声压级65dB(A)室内机组:距机组10米处自由空间声压级50dB(A)8)机房专用空调的加热性能:电子式,加热功率为13.5kW9)机房专用空调的除湿性能:具备快速除湿功能,在需要除湿运行时,对双压缩机制冷系统,应该只开动一台压缩机,机房专用空调应能够关闭部分蒸发器面积,加速除湿过程,减少热补偿需求,降低机房专用空调除湿过程耗电量。10)机房专用空调的加湿性能:应采用可在场地拆卸清洗的电极式加湿器或远红外型加湿器,加湿器应具有对水垢或杂质进行自动清洗的功能,所选用电极式加湿器的电极应可以在场地进行清理及更换,加湿器可以重复利用及长期使用。标准加湿量:13kg/hr11)机房专用空调的空气洁净度:空气过滤:过滤大于10微米的灰尘颗粒。12)机房专用空调的控制系统:应具有先进的微处理控制器;应采用先进的模糊逻辑控制或PID调节技术;具有LCD大屏幕多行中...

1、当您付费下载文档后,您只拥有了使用权限,并不意味着购买了版权,文档只能用于自身使用,不得用于其他商业用途(如 [转卖]进行直接盈利或[编辑后售卖]进行间接盈利)。
2、本站所有内容均由合作方或网友上传,本站不对文档的完整性、权威性及其观点立场正确性做任何保证或承诺!文档内容仅供研究参考,付费前请自行鉴别。
3、如文档内容存在违规,或者侵犯商业秘密、侵犯著作权等,请点击“违规举报”。

碎片内容

第三部分技术规范书

中小学文库+ 关注
实名认证
内容提供者

精品资料应用尽有

确认删除?
VIP
微信客服
  • 扫码咨询
会员Q群
  • 会员专属群点击这里加入QQ群
客服邮箱
回到顶部