电脑桌面
添加小米粒文库到电脑桌面
安装后可以在桌面快捷访问

离子反应专题复习含答案_图文 VIP免费

离子反应专题复习含答案_图文 _第1页
1/7
离子反应专题复习含答案_图文 _第2页
2/7
离子反应专题复习含答案_图文 _第3页
3/7
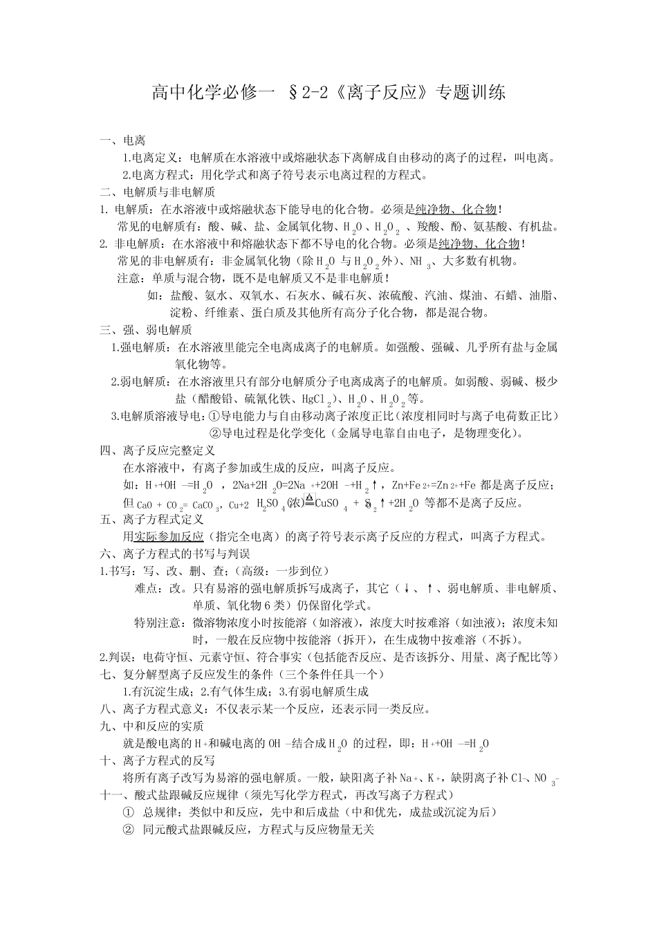
高中化学必修一§2-2《离子反应》专题训练一、电离1.电离定义:电解质在水溶液中或熔融状态下离解成自由移动的离子的过程,叫电离。2.电离方程式:用化学式和离子符号表示电离过程的方程式。二、电解质与非电解质1.电解质:在水溶液中或熔融状态下能导电的化合物。必须是纯净物、化合物!常见的电解质有:酸、碱、盐、金属氧化物、H2O、H2O2、羧酸、酚、氨基酸、有机盐。2.非电解质:在水溶液中和熔融状态下都不导电的化合物。必须是纯净物、化合物!常见的非电解质有:非金属氧化物(除H2O与H2O2外)、NH3、大多数有机物。注意:单质与混合物,既不是电解质又不是非电解质!如:盐酸、氨水、双氧水、石灰水、碱石灰、浓硫酸、汽油、煤油、石蜡、油脂、淀粉、纤维素、蛋白质及其他所有高分子化合物,都是混合物。三、强、弱电解质1.强电解质:在水溶液里能完全电离成离子的电解质。如强酸、强碱、几乎所有盐与金属氧化物等。2.弱电解质:在水溶液里只有部分电解质分子电离成离子的电解质。如弱酸、弱碱、极少盐(醋酸铅、硫氰化铁、HgCl2)、H2O、H2O2等。3.电解质溶液导电:①导电能力与自由移动离子浓度正比(浓度相同时与离子电荷数正比)②导电过程是化学变化(金属导电靠自由电子,是物理变化)。四、离子反应完整定义在水溶液中,有离子参加或生成的反应,叫离子反应。如:H++OH—=H2O,2Na+2H2O=2Na++2OH-+H2↑,Zn+Fe2+=Zn2++Fe都是离子反应;但CaO+CO2=CaCO3,Cu+2H2SO4(浓)CuSO4+SO2↑+2H2O等都不是离子反应。五、离子方程式定义用实际参加反应(指完全电离)的离子符号表示离子反应的方程式,叫离子方程式。六、离子方程式的书写与判误1.书写:写、改、删、查;(高级:一步到位)难点:改。只有易溶的强电解质拆写成离子,其它(↓、↑、弱电解质、非电解质、单质、氧化物6类)仍保留化学式。特别注意:微溶物浓度小时按能溶(如溶液),浓度大时按难溶(如浊液);浓度未知时,一般在反应物中按能溶(拆开),在生成物中按难溶(不拆)。2.判误:电荷守恒、元素守恒、符合事实(包括能否反应、是否该拆分、用量、离子配比等)七、复分解型离子反应发生的条件(三个条件任具一个)1.有沉淀生成;2.有气体生成;3.有弱电解质生成八、离子方程式意义:不仅表示某一个反应,还表示同一类反应。九、中和反应的实质就是酸电离的H+和碱电离的OH—结合成H2O的过程,即:H++OH—=H2O十、离子方程式的反写将所有离子改写为易溶的强电解质。一般,缺阳离子补Na+、K+,缺阴离子补Cl-、NO3-十一、酸式盐跟碱反应规律(须先写化学方程式,再改写离子方程式)①总规律:类似中和反应,先中和后成盐(中和优先,成盐或沉淀为后)②同元酸式盐跟碱反应,方程式与反应物量无关③不同元酸式盐与碱反应,看一元的量,量少系数为1,量多系数为2;④特例1:NH4HCO3与NaOH反应,看碱的量,量少系数为1,量多系数为2。特例2:Mg(HCO3)2与Ca(OH)2反应,看碱的量,量少系数为1,量多系数为2。特例3:Mg(HCO3)2与NaOH反应,看碱的量,少量系数为1,适量系数为2,过量系数为4。十二、离子反应的应用——离子共存问题在水溶液里凡是能发生反应的离子都不能大量共存。这里的反应是指:生成沉淀(包括微溶)、气体、弱电解质、氧化还原反应、配合反应等。实战训练一、选择题(每题有1~2个答案)1、下列电离方程式错误的是()ANaHCO3=Na++H++CO32―BNaHSO4=Na++H++SO42―CMgCl2=Mg2++2Cl―DBa(OH)2=Ba2++2OH―2、离子方程式CO32-+2H+=H2O+CO2↑中的CO32-代表的物质可以是()A、CaCO3B、NaHCO3C、Na2CO3D、BaCO33、下列化学方程式中,不能用离子方程式Ba2++SO42―=BaSO4↓表示的是()A.Ba(NO3)2+H2SO4==BaSO4↓+2HNO3B.BaCl2+Na2SO4==BaSO4↓+2NaClC.BaCO3+H2SO4==BaSO4↓+H2O+CO2↑D.BaCl2+H2SO4==BaSO4↓+2HCl4、下列各组离子反应可用H++OH-=H2O表示的是()A.氢氧化钡和硫酸B.氢氧化铁和盐酸C.硝酸和氢氧化钠D.硫酸氢钠和氢氧化钠5、下列离子方程式,书写正确的是()A、盐酸与碳酸钡反应CO32-+2H+==CO2↑+H2OB、硫酸铜溶液中滴加氢氧化钡溶液Ba2++2OH-+Cu2++SO42-==BaSO4↓...

1、当您付费下载文档后,您只拥有了使用权限,并不意味着购买了版权,文档只能用于自身使用,不得用于其他商业用途(如 [转卖]进行直接盈利或[编辑后售卖]进行间接盈利)。
2、本站所有内容均由合作方或网友上传,本站不对文档的完整性、权威性及其观点立场正确性做任何保证或承诺!文档内容仅供研究参考,付费前请自行鉴别。
3、如文档内容存在违规,或者侵犯商业秘密、侵犯著作权等,请点击“违规举报”。

碎片内容

离子反应专题复习含答案_图文

您可能关注的文档

确认删除?
VIP
微信客服
  • 扫码咨询
会员Q群
  • 会员专属群点击这里加入QQ群
客服邮箱
回到顶部