电脑桌面
添加小米粒文库到电脑桌面
安装后可以在桌面快捷访问

四年级英语上册 Unit 8 Helping at Home教案 广东版开心-广东版小学四年级上册英语教案VIP免费

四年级英语上册 Unit 8 Helping at Home教案 广东版开心-广东版小学四年级上册英语教案_第1页
1/6
四年级英语上册 Unit 8 Helping at Home教案 广东版开心-广东版小学四年级上册英语教案_第2页
2/6
四年级英语上册 Unit 8 Helping at Home教案 广东版开心-广东版小学四年级上册英语教案_第3页
3/6
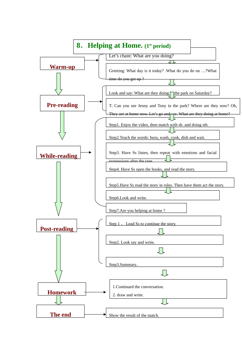
Unit8HelpingatHome一、Teachingcontents(教学内容):四级上册Unit8HelpingatHome教学内容:Story二、Teachingaims(教学目标):1、Knowledgeandskillobjectives(语言知识和技能目标):A.学会四会单词:wash\cook,三会单词:dish\busy\wait.B.理解句型:Ishe…?No,Heisn’t.C.会有表情地朗读story的内容,做到语音语调基本正确,能正确回答问题,能有声有色地表演课文内容,并在熟练表演课文对话的基础上,为课文对话续尾。2、Strategicandabilityobjectives(学习策略和能力目标):A.学生的听、说、读、写、演的能力得到进一步加强,培养学生正确的语音、语调和语感。B.学生基本能用句子进行对话且用对话进行拓展延伸,基本能运用所学句型进行交际,提高学生综合运用语言进行交际的能力。3、Moralobjectives(情感目标):A.通过比赛和小组合作学习,培养学生敢于竞争与学会合作的意识。B.通过表演课文、活用对话及对课文的续尾和表演,提高学生学习的兴趣和积极性,培养学生的表现能力,树立英语学习的自信心。4、文化意识目标:通过本课时教学,教育学生热爱劳动,关心父母,帮父母做力所能及的家务。让学生的思想、文化得到一个提升,与西式文化进行吻合。三、Teachingkeypointsanddifficultpoints(教学重点和难点):1、Keypoints(教学重点):A、Studentscanmasterthenewwordsandthelanguagestructuresinthestory.B、Studentscanreadoutthesentenceswithemotionsandfacialexpressionsafterthetape.C、Studentscandescribethepicturesinthestorycorrectlyandfluently.D、学生能读懂对话内容、进行角色表演并能活用对话。2、Difficultpoints(教学难点):A、Sscanactoutthedialogwithemotionsandfacialexpressions.B、Sscancontinuethestoryaccordingtothelastpictureinthestory.C、能活用对话。四、Instructionalstrategies(教学策略)1、Teachingmethods:本课时我主要采用任务型教学法(Task-basedapproach)、合作学习法(Cooperativelearning)和整体教学法,真正体现了以教师为主导、学生为主体的课堂教学模式,学生通过体验、参与、合作交流和完成任务逐步发展综合运用语言的能力。2、Teachingaids:(1)Tony,Jenny,Gogo,Mom的头饰。(2)CAI、PPT、video、exerciseforeverystudent.预计达到的效果:(1)真实的物品可以使教学内容更直观生动,降低教学内容的难度,使学生更容易理解教学内容,给学生树立学习的自信心。(2)直观生动的课件能给学生视觉、听觉的整体感知,让学生更好地模仿标准的语音语调,提高学生的听说技能。3、Learningmethods课前师生轻松的对话,调动学生的学习积极性并调节课堂气氛。让学生表演故事,可以更好地检查学习效果,提高学生语言交际能力。4、Teachingaidsandpreparationblackboard,CAI,blackboarddesign,thingsforacting,exercises板书的设计能突出重点,更直观地展示教学内容;幻灯片的使用能较好地吸引学生的注意力、容量更大,学生能很好地利用视觉、听觉等感知语言;学生通过表演能较快地理解掌握课文内容。五、教学流程:Step2.Looksayandwrite.Pre-readingWhile-readingLookandsay:WhataretheydoingintheparkonSaturday?Step3.HaveSslisten,thenrepeatwithemotionsandfacialexpressionsafterthetape.Warm-upPost-readingTheendStep3.Summary..Step1、LeadSstocontinuethestory.HomeworkShowtheresultofthematch.Greeting:Whatdayisittoday?.Whatdoyoudoon…?Whattimedoyougetup?Step2.Teachthewords:busy,wash,cook,dishandwait.Step1.Enjoythevideo,thenmatchwithsb.anddoingsth.Step5.HaveSsreadthestoryinroles.Thenhavethemactthestory.1.Continuedtheconversation.2.drawandwrite.T:CanyouseeJennyandTonyinthepark?Wherearetheynow?Oh,Theyareathomenow.Let’sgoandsee.Whataretheydoingathome?Step4.HaveSsopenthebooks,andreadthestory.Step6.Lookandwrite.Let’schant:Whatareyoudoing?Step7.Areyouhelpingathome?8.HelpingatHome.(1stperiod)六、Teachingprocedures(教学过程):一、Warmupa、Let’schant:Whatareyoudoing?【...

1、当您付费下载文档后,您只拥有了使用权限,并不意味着购买了版权,文档只能用于自身使用,不得用于其他商业用途(如 [转卖]进行直接盈利或[编辑后售卖]进行间接盈利)。
2、本站所有内容均由合作方或网友上传,本站不对文档的完整性、权威性及其观点立场正确性做任何保证或承诺!文档内容仅供研究参考,付费前请自行鉴别。
3、如文档内容存在违规,或者侵犯商业秘密、侵犯著作权等,请点击“违规举报”。

碎片内容

四年级英语上册 Unit 8 Helping at Home教案 广东版开心-广东版小学四年级上册英语教案

您可能关注的文档

确认删除?
VIP
微信客服
  • 扫码咨询
会员Q群
  • 会员专属群点击这里加入QQ群
客服邮箱
回到顶部