电脑桌面
添加小米粒文库到电脑桌面
安装后可以在桌面快捷访问

高三数学文逻辑、推理与证明、复数、框图人教实验版(B)知识精讲VIP免费

高三数学文逻辑、推理与证明、复数、框图人教实验版(B)知识精讲_第1页
1/11
高三数学文逻辑、推理与证明、复数、框图人教实验版(B)知识精讲_第2页
2/11
高三数学文逻辑、推理与证明、复数、框图人教实验版(B)知识精讲_第3页
3/11
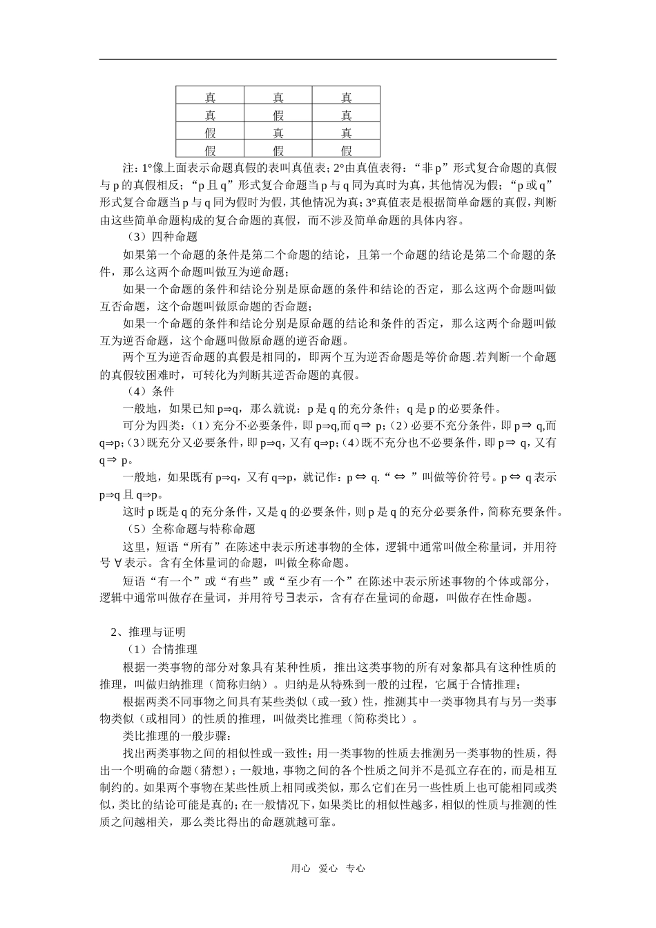
高三数学文逻辑、推理与证明、复数、框图人教实验版(B)【本讲教育信息】一.教学内容:逻辑、推理与证明、复数、框图二.课标要求:1、常用逻辑用语(1)命题及其关系①了解命题的逆命题、否命题与逆否命题;②理解必要条件、充分条件与充要条件的意义,会分析四种命题的相互关系;(2)简单的逻辑联结词通过数学实例,了解“或”、“且”、“非”逻辑联结词的含义。(3)全称量词与存在量词①通过生活和数学中的丰富实例,理解全称量词与存在量词的意义;②能正确地对含有一个量词的命题进行否定。2、推理与证明(1)合情推理与演绎推理①结合已学过的数学实例和生活中的实例,了解合情推理的含义,能利用归纳和类比等进行简单的推理,体会并认识合情推理在数学发现中的作用;②结合已学过的数学实例和生活中的实例,体会演绎推理的重要性,掌握演绎推理的基本模式,并能运用它们进行一些简单推理;③通过具体实例,了解合情推理和演绎推理之间的联系和差异。(2)直接证明与间接证明①结合已经学过的数学实例,了解直接证明的两种基本方法:分析法和综合法;了解分析法和综合法的思考过程、特点;②结合已经学过的数学实例,了解间接证明的一种基本方法--反证法;了解反证法的思考过程、特点;3、数系的扩充与复数的引入(1)在问题情境中了解数系的扩充过程,体会实际需求与数学内部的矛盾(数的运算规则、方程理论)在数系扩充过程中的作用,感受人类理性思维的作用以及数与现实世界的联系;(2)理解复数的基本概念以及复数相等的充要条件;(3)了解复数的代数表示法及其几何意义;(4)能进行复数代数形式的四则运算,了解复数代数形式的加减运算的几何意义。4、框图(1)流程图①通过具体实例,进一步认识程序框图;②通过具体实例,了解工序流程图(即统筹图);③能绘制简单实际问题的流程图,体会流程图在解决实际问题中的作用;(2)结构图①通过实例,了解结构图;运用结构图梳理已学过的知识、整理收集到的资料信息;②结合作出的结构图与他人进行交流,体会结构图在揭示事物联系中的作用。三.命题走向用心爱心专心常用逻辑用语本部分内容主要是常用的逻辑用语,包括命题与量词,基本逻辑联结词以及充分条件、必要条件与命题的四种形式。预测高考对本部分内容的考查形式如下:考查的形式以选择、填空题为主,考查的重点是条件和复合命题真值的判断。推理证明本部分内容主要包括:合情推理和演绎推理、直接证明与间接证明、数学归纳法(理科)等内容,其中推理中的合情推理、演绎推理几乎涉及数学的方方面面的知识,代表研究性命题的发展趋势,选择题、填空题、解答题都可能涉及到,该部分命题的方向主要会在函数、三角、数列、立体几何、解析几何等方面,在新的高考中都会涉及和渗透,但单独出题的可能性较小;预计高考将会有较多题目用到推理证明的方法。复数复数部分考查的重点是复数的有关概念、复数的代数形式、运算及运算的几何意义,一般是选择题、填空题,难度不大,预计今后的高考还会保持这个趋势。预测高考对本讲的试题难度不会太大,重视对基本问题诸如:复数的四则运算的考查,题目多以选择、填空为主。框图本部分是新课标新增内容,历年高考中涉及内容很少,估计2007年高考中可能在选择题、填空题中以考查流程图和结构图的定义和特征的形式出现;也可能以画某种知识的结构图或解决某类问题的流程图为形式的解答题出现,但不论哪种形式,所占份量都不会很大。四.要点精讲1、常用逻辑用语(1)命题命题:可以判断真假的语句叫命题;逻辑联结词:“或”“且”“非”这些词就叫做逻辑联结词;简单命题:不含逻辑联结词的命题。复合命题:由简单命题与逻辑联结词构成的命题。常用小写的拉丁字母p,q,r,s,……表示命题,故复合命题有三种形式:p或q;p且q;非p。(2)复合命题的真值“非p”形式复合命题的真假可以用下表表示:p非p真假假真“p且q”形式复合命题的真假可以用下表表示:pqp且q真真真真假假假真假假假假“p或q”形式复合命题的真假可以用下表表示:pqP或q用心爱心专心真真真真假真假真真假假假注:1°像上面表示命题真假的表叫真值表;2°由...

1、当您付费下载文档后,您只拥有了使用权限,并不意味着购买了版权,文档只能用于自身使用,不得用于其他商业用途(如 [转卖]进行直接盈利或[编辑后售卖]进行间接盈利)。
2、本站所有内容均由合作方或网友上传,本站不对文档的完整性、权威性及其观点立场正确性做任何保证或承诺!文档内容仅供研究参考,付费前请自行鉴别。
3、如文档内容存在违规,或者侵犯商业秘密、侵犯著作权等,请点击“违规举报”。

碎片内容

高三数学文逻辑、推理与证明、复数、框图人教实验版(B)知识精讲

您可能关注的文档

慧源书店+ 关注
实名认证
内容提供者

从事历史教学,热爱教育,高度负责。

相关文档

确认删除?
VIP
微信客服
  • 扫码咨询
会员Q群
  • 会员专属群点击这里加入QQ群
客服邮箱
回到顶部