电脑桌面
添加小米粒文库到电脑桌面
安装后可以在桌面快捷访问

地震学期末复习整理VIP免费

地震学期末复习整理_第1页
1/10
地震学期末复习整理_第2页
2/10
地震学期末复习整理_第3页
3/10
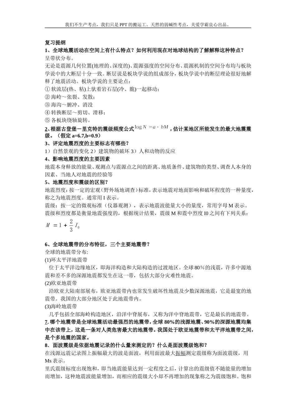
我们不生产考点,我们只是PPT的搬运工。天然的弱碱性考点,关爱学霸良心出品。复习提纲1、全球地震活动在空间上有什么特点?如何利用现在对地球结构的了解解释这种特点?呈带状分布。无论是震源几何位置(地理的、深度的)、震源强度的空间分布、震源机制的空间分布均与板块学说中的大断层十分一致。断层说是板块学说的组成部分,板块学说中的断层理论很好地解释了地震活动。板块学说的主要论点:①软流层(热、粘)上驮着岩石层(冷、脆)一起移动;②海岭~张裂、发散;③海沟~腑冲、消没④转换断层~剪切、滑移;⑤各板块绕轴旋转。2、根据古登堡-里克特的震级频度公式,估计某地区所能发生的最大地震震级。(假定a=6.7,b=0.9)3、评定地震烈度的主要标志有哪些?1)自然景观的变化2)建筑物的破坏3)人和动物的反应4、影响地震烈度的主要因素地震本身释放的能量、观测点与震源点之间的距离、地质条件、建筑物的类型、调查人本身的因素、当地人对地震的经验等5、地震烈度和震级的区别?地震烈度:按一定的宏观(野外场地调查)标准,表示地震对地面影响和破坏程度的一种量度,称之为地震烈度。通常用I表示。震级:按一定的微观标准(仪器观测),表示地震波能量大小的量度,常用字母M表示。震级和烈度都是衡量地震强度的,根据统计结果,震级M和震中烈度I0之间有下列关系:0321IM6、全球地震带的分布特征,三个主要地震带?全球的地震带分布:(1)环太平洋地震带位于太平洋边缘地区,即海洋构造和大陆构造的过渡地区。全球80%的浅震,许多中源地震和差不多的深源地震都发生在这一带,包括大部分灾难性地震。(2)欧亚地震带沿欧亚大陆南部展布,欧亚地震带内也常发生破坏性地震及少数深源地震,它是最宽的地震带。我国的大部分地区处于此地震带内。(3)海岭地震带几乎包括全部海岭构造地区,沿洋中脊展布,又称为洋中脊地震带,它是最长的地震带。7.哪个地震带是全球地震活动最强烈的地震带,全球80%的浅源地震、90%的深源地震均集中在该带上,这是一条对人类危害最大的地震带。我国处于欧亚地震带和太平洋地震带之间,是个多地震的国家。8.面波震级是依据地震记录的什么量来测定的?什么是面波震级饱和?在浅源远震记录图上振幅最大的波是面波,利用面波最大振幅测定震级称为面波震级,用Ms表示。里氏震级标度出现饱和,即当地震能量达到一定程度之后,计算出的震级值不随能量的增加而增加,这种地震波能量增加,而相应的震级大小却不再增加的现象称之为震级饱和。饱和我们不生产考点,我们只是PPT的搬运工。天然的弱碱性考点,关爱学霸良心出品。现象表明对于巨震能量估计偏低。9、地震的基本参数是什么?或地震预报的三要素?①时间②地点③强度10、地震矩与断层面上的哪些因素有关,写出其间的关系式。假定断层面的面积为A,断层面上的平均错距u定义地震矩:AuM0式中为μ剪切模量。11、请导出平面SH波在均匀各向同性弹性半空间自由界面反射时的反射系数。SH波入射只产生反射SH波。设的波动方程的解为:tiilxigxigxeeeBeBv133)(11它满足自由表面边界条件中的第三式,0)(0303233xxxv代入得:11BB这表明SH波在自由表面的反射,其反射系数为1,或者说波反射SH波振幅等于入射SH波的振幅,且无相位变化。12、假设地球具有球对称性,当台站正北方向发生地震时,在北—南,东—西和上—下各分向地震仪上分别能记录到P,SV,SH,LR(瑞利波),LQ(勒夫波)振动中的哪几项?北——南P,SV,LR东——西SH,LQ上——下P,SV,LR13如果介质是完全弹性的,请写出广义胡克定律,和各向同性介质中的胡克定律。广义胡克定律:123123332211666564636261565554535251464544434241363534333231262524232221161514131211123123332211eeeeeecccccccccccccccccccccccccccccccccccc各向同性介质中的胡克定律:313123231212333322221111222eeeeee...

1、当您付费下载文档后,您只拥有了使用权限,并不意味着购买了版权,文档只能用于自身使用,不得用于其他商业用途(如 [转卖]进行直接盈利或[编辑后售卖]进行间接盈利)。
2、本站所有内容均由合作方或网友上传,本站不对文档的完整性、权威性及其观点立场正确性做任何保证或承诺!文档内容仅供研究参考,付费前请自行鉴别。
3、如文档内容存在违规,或者侵犯商业秘密、侵犯著作权等,请点击“违规举报”。

碎片内容

地震学期末复习整理

您可能关注的文档

文章天下+ 关注
实名认证
内容提供者

各种文档应有尽有

相关文档

确认删除?
VIP
微信客服
  • 扫码咨询
会员Q群
  • 会员专属群点击这里加入QQ群
客服邮箱
回到顶部