电脑桌面
添加小米粒文库到电脑桌面
安装后可以在桌面快捷访问

墩身施工技术交底VIP免费

墩身施工技术交底_第1页
1/12
墩身施工技术交底_第2页
2/12
墩身施工技术交底_第3页
3/12
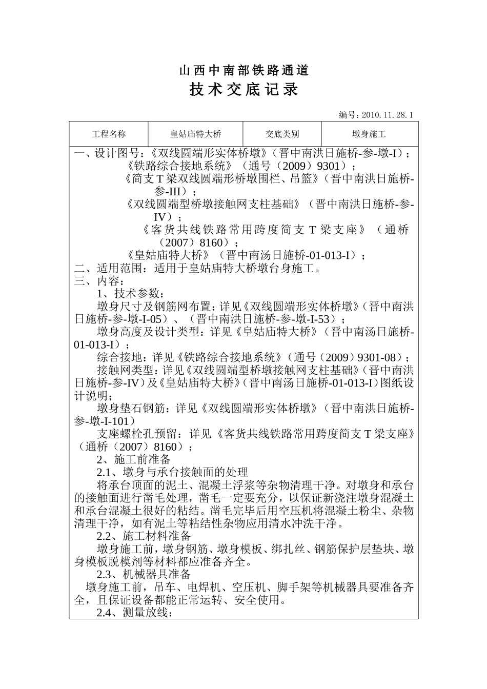
山西中南部铁路通道技术交底记录编号:2010.11.28.1工程名称皇姑庙特大桥交底类别墩身施工一、设计图号:《双线圆端形实体桥墩》(晋中南洪日施桥-参-墩-I);《铁路综合接地系统》(通号(2009)9301);《简支T梁双线圆端形桥墩围栏、吊篮》(晋中南洪日施桥-参-III);《双线圆端型桥墩接触网支柱基础》(晋中南洪日施桥-参-IV);《客货共线铁路常用跨度简支T梁支座》(通桥(2007)8160);《皇姑庙特大桥》(晋中南汤日施桥-01-013-I);二、适用范围:适用于皇姑庙特大桥墩台身施工。三、内容:1、技术参数:墩身尺寸及钢筋网布置:详见《双线圆端形实体桥墩》(晋中南洪日施桥-参-墩-I-05)、(晋中南洪日施桥-参-墩-I-53);墩身高度及设计类型:详见《皇姑庙特大桥》(晋中南汤日施桥-01-013-I);综合接地:详见《铁路综合接地系统》(通号(2009)9301-08);接触网类型:详见《双线圆端型桥墩接触网支柱基础》(晋中南洪日施桥-参-IV)及《皇姑庙特大桥》(晋中南汤日施桥-01-013-I)图纸设计说明;墩身垫石钢筋:详见《双线圆端形实体桥墩》(晋中南洪日施桥-参-墩-I-101)支座螺栓孔预留:详见《客货共线铁路常用跨度简支T梁支座》(通桥(2007)8160);2、施工前准备2.1、墩身与承台接触面的处理将承台顶面的泥土、混凝土浮浆等杂物清理干净。对墩身和承台的接触面进行凿毛处理,凿毛一定要充分,以保证新浇注墩身混凝土和承台混凝土很好的粘结。凿毛完毕后用空压机将混凝土粉尘、杂物清理干净,如有泥土等粘结性杂物应用清水冲洗干净。2.2、施工材料准备墩身施工前,墩身钢筋、墩身模板、绑扎丝、钢筋保护层垫块、墩身模板脱模剂等材料都应准备齐全。2.3、机械器具准备墩身施工前,吊车、电焊机、空压机、脚手架等机械器具要准备齐全,且保证设备都能正常运转、安全使用。2.4、测量放线:施工时现场配备全站仪、水准仪各一台。承台顶面清理干净后由技术人员用全站仪根据既有加密控制点对墩身模板底口边线进行测量定位。墩身模板的定位可采用如下两种方式:第一种方式(图示1)定出墩身纵横中心线上的四个点A、B、C、D,根据这四个基准点到模板边缘的距离a、b确定墩身模板位置;第二种方式(图示2)定出墩身底口四个圆弧与直线段的交点A、B、C、D,根据这四个基准点直接确定墩身模板位置。施工时根据现场实际情况和现场施工人员的施工习惯选用其一。用水准仪对墩身模板与承台的接触面进行抄平,根据抄平数据用水泥砂浆对接触面进行找平处理,以保证墩身模板支设完毕后的垂直度。图示1图示22.5、墩身脚手架搭设(1)立杆设置按照长高于墩身1米,宽为0.9米布置搭设;立杆设置垂直、位置正确;搭设时,钢管应从底层往高层搭,而且必须有防护,保证搭设人员的安全,防护栏杆要合理的设置;钢管对接时必须采用对接口对接;脚手架底部的立杆必须落在持力层上;立杆之间必须有斜撑和剪刀撑;脚手架立杆间距不大于1.5m,大横杆间距不大于1.2m,小横杆间距不大于1m。装修用脚手架立杆间距不大于1.5m,大横杆间距不大于1.8m,小横杆间距不大于1.5m。脚手架设置正斜反支撑。(2)落地式脚手架的地基应夯实、整平,并设置垫木和底座,下部设纵横向扫地杆,距地面不大于200mm,连续设置。在架底处要做好排水措施,不得有积水。基础须经验收合格后,方可进行搭设。(3)脚手架所用钢管、钢材、扣件、配件质量必须符合要求,必须涂有防锈漆并严禁打孔;钢脚手板必须有产品质量合格证,两端应设钢丝箍两道;安全网必须使用维纶、锦纶、尼龙等材料,网眼不得大于10cm,密目网只准做立网使用。(4)脚手架杆件的间距、杆件的搭接、斜撑、剪刀撑的设置必须符合安全操作规程的规定要求。脚手板必须满铺,不得有空隙和探头板。(5)在施工作业层1.2米高设置一道防护栏杆,高度18cm的挡脚板连续设置。脚手架外侧用密目网进行全封闭,并用直径不小于5mm的尼龙绳全眼连接牢固。(6)脚手架内设置的通道宽度大于1.2m,坡度1:3满铺板,并设置防滑条,斜边防护两道栏杆,并设挡脚板挂立网封闭。(7)施工操作层上的物料应均匀对称堆放,人员和物料总重量不得超过设计容许荷载,应配备专人加以监...

1、当您付费下载文档后,您只拥有了使用权限,并不意味着购买了版权,文档只能用于自身使用,不得用于其他商业用途(如 [转卖]进行直接盈利或[编辑后售卖]进行间接盈利)。
2、本站所有内容均由合作方或网友上传,本站不对文档的完整性、权威性及其观点立场正确性做任何保证或承诺!文档内容仅供研究参考,付费前请自行鉴别。
3、如文档内容存在违规,或者侵犯商业秘密、侵犯著作权等,请点击“违规举报”。

碎片内容

墩身施工技术交底

您可能关注的文档

确认删除?
VIP
微信客服
  • 扫码咨询
会员Q群
  • 会员专属群点击这里加入QQ群
客服邮箱
回到顶部