电脑桌面
添加小米粒文库到电脑桌面
安装后可以在桌面快捷访问

多发性硬化诊断和治疗中国专家共识VIP免费

多发性硬化诊断和治疗中国专家共识_第1页
1/8
多发性硬化诊断和治疗中国专家共识_第2页
2/8
多发性硬化诊断和治疗中国专家共识_第3页
3/8
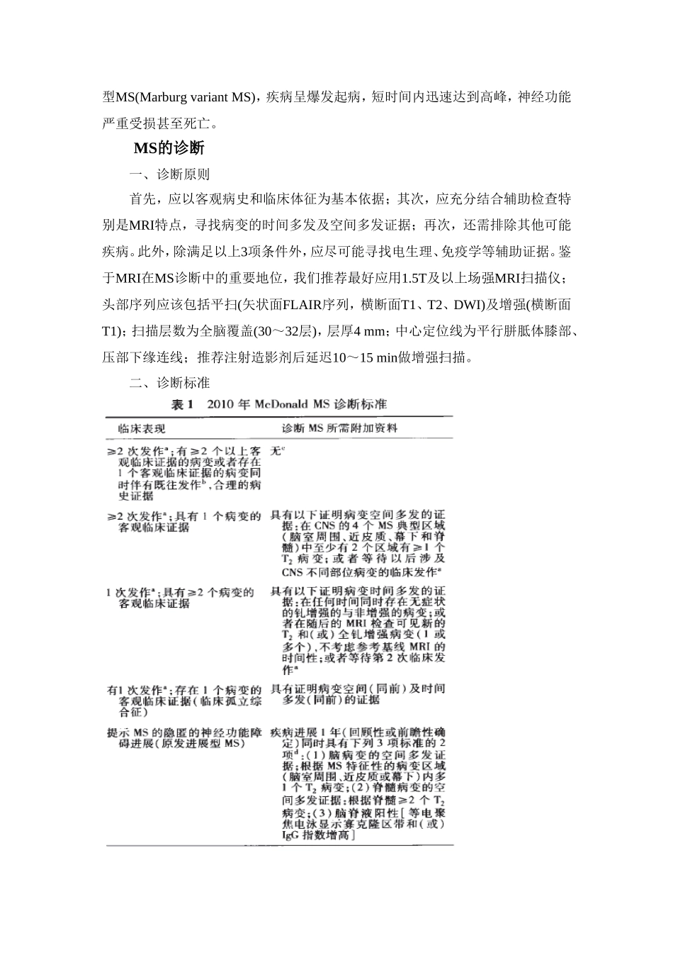
多发性硬化诊断和治疗中国专家共识多发性硬化(MS)是一种以中枢神经系统(CNS)白质炎症性脱髓鞘病变为主要特点的免疫介导性疾病。其病因尚不明确,可能与遗传、环境、病毒感染等多种因素相关,MRI的影像学表现为CNS白质广泛髓鞘脱失并伴有少突胶质细胞坏变也可伴有神经细胞及其轴索坏变。MS病变具有时间多发和空间多发的特点。MS的临床分型MS好发于青壮年,女性更多见,男女患病比率为1:1.5~1:2。CNS各个部位均可受累,临床表现多样。常见症状包括:视力下降、复视、肢体感觉障碍、肢体运动障碍、共济失调、膀胱或直肠功能障碍等。一、复发缓解型MS(RRMS)疾病表现为明显的复发和缓解过程,每次发作后均基本恢复,不留或仅留下轻微后遗症。80%~85%MS患者最初为本类型。二、继发进展型MS(SPMS)约50%的RRMS患者在患病10~15年后疾病不再有复发缓解,呈缓慢进行性加重过程。三、原发进展型MS(PPMS)病程大于1年,疾病呈缓慢进行性加重,无缓解复发过程。约10%的MS患者表现为本类型。四、进展复发型MS(PRMS)疾病最初呈缓慢进行性加重,病程中偶尔出现较明显的复发及部分缓解过程约5%的MS患者表现为本类型。五、其他类型根据MS的发病及预后情况,有以下2种少见临床类型作为补充,其与前面国际通用临床病程分型存在一定交叉:1.良性型MS(benignMS):少部分MS患者在发病15年内几乎不留任何神经系统残留症状及体征,日常生活和工作无明显影响。目前对良性型无法做出早期预测。2.恶性型MS(malignantMS):又名爆发型MS(fulminantMS)或Marburg变异型MS(MarburgvariantMS),疾病呈爆发起病,短时间内迅速达到高峰,神经功能严重受损甚至死亡。MS的诊断一、诊断原则首先,应以客观病史和临床体征为基本依据;其次,应充分结合辅助检查特别是MRI特点,寻找病变的时间多发及空间多发证据;再次,还需排除其他可能疾病。此外,除满足以上3项条件外,应尽可能寻找电生理、免疫学等辅助证据。鉴于MRI在MS诊断中的重要地位,我们推荐最好应用1.5T及以上场强MRI扫描仪;头部序列应该包括平扫(矢状面FLAIR序列,横断面T1、T2、DWI)及增强(横断面T1);扫描层数为全脑覆盖(30~32层),层厚4mm;中心定位线为平行胼胝体膝部、压部下缘连线;推荐注射造影剂后延迟10~15min做增强扫描。二、诊断标准1.成人MS:推荐使用2010年McDonaldMS诊断标准(表1)。其适合于典型发作MS的诊断,以往2001年及2005年诊断标准同样适用。对于存在视神经脊髓炎(neuromyelitisoptica,NMO)及NMO谱系疾病(NMOspectrumdisorders,NMOSDs)可能的人群,如脊髓受累超过3个椎体节段以上、典型第三脑室周围器官受累症状、颅内缺乏典型MS病变、严重视神经炎、合并多项自身免疫疾病或相关抗体阳性者,包括复发性长节段性横贯性脊髓炎、复发性视神经炎等疾病,MS应与其进行鉴别。建议疾病急性复发期及免疫治疗前进行血清水通道蛋白4(AQP4)抗体的检测,如结果阳性提示非MS可能。2.儿童MS:95%的儿童MS为RRMS,80%儿童MS与成人MS特点相似,其MRI相关空间多发、时间多发标准同样适用;但15%-20%儿童MS,尤其是小于11岁的儿童MS,疾病首次发作类似于急性脑病或急性播散性脑脊髓炎(acutedisseminatedencephalomyelitis,ADEM)过程,10%~15%的儿童MS可有长节段脊髓炎的表现,推荐对患儿进行动态MRI随访,当观察到新增病变或观察到2次临床非ADEM样发作方可诊断MS。3.临床孤立综合征(CIS):(1)CIS的定义:CIS系指由单次发作的CNS炎性脱髓鞘事件而组成的临床综合征。临床上既可表现为孤立的视神经炎、脑干脑炎、脊髓炎或某个解剖部位受累后导致的临床事件(通常不包括脑干脑炎以外的其他脑炎),亦可出现多部位同时受累的复合I临床表现。常见的有视力下降、肢体麻木、肢体无力、尿便障碍等;病变表现为时间上的孤立,并且临床症状持续24h以上。(2)CIS与MS的关系:一半以上的CIS患者最终发展为MS。具备如下特点的CIS容易演变为MS:①运动系统受累者;②发病时单侧视神经炎(特别是伴有疼痛者),局灶性脊髓炎(特别是伴有Lhermitte征),夸大的疼痛、痛性痉挛、麻木以及束带感等感觉异常者;③局限性脑干、小脑炎,有眼球运动障碍、共济失...

1、当您付费下载文档后,您只拥有了使用权限,并不意味着购买了版权,文档只能用于自身使用,不得用于其他商业用途(如 [转卖]进行直接盈利或[编辑后售卖]进行间接盈利)。
2、本站所有内容均由合作方或网友上传,本站不对文档的完整性、权威性及其观点立场正确性做任何保证或承诺!文档内容仅供研究参考,付费前请自行鉴别。
3、如文档内容存在违规,或者侵犯商业秘密、侵犯著作权等,请点击“违规举报”。

碎片内容

多发性硬化诊断和治疗中国专家共识

您可能关注的文档

确认删除?
VIP
微信客服
  • 扫码咨询
会员Q群
  • 会员专属群点击这里加入QQ群
客服邮箱
回到顶部