电脑桌面
添加小米粒文库到电脑桌面
安装后可以在桌面快捷访问

镁合金涂装工艺VIP免费

镁合金涂装工艺_第1页
1/8
镁合金涂装工艺_第2页
2/8
镁合金涂装工艺_第3页
3/8
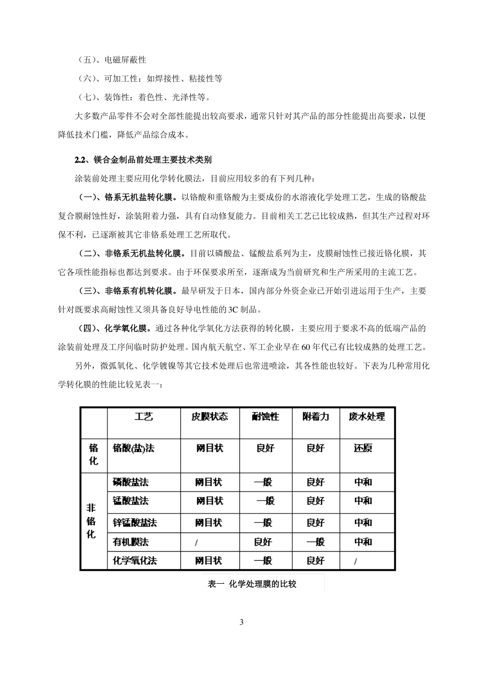
镁合金压铸制品的涂装工艺刘祖明摘要:综述了本人在力劲集团多年来从事镁合金压铸件表面处理技术研究中所总结的经验,重点介绍了压铸镁合金制品涂装工艺的前处理、喷漆及固化工艺等,并对在实际生产中的工艺选择路线进行了归纳总结。关键词:镁合金涂装工艺0前言随着现代科技的发展,曾经困扰镁合金产业的相关技术问题如压铸问题、回收问题已经相继得到解决,而镁合金产品后段工序——表面处理工艺正变得越来越重要了。适当的表面处理能使产品具有保护性和装饰性,并可赋予某些特殊功能。对于活泼的镁来说,通过表面技术获得保护性肯定重要,但面对越来越激烈的竞争和越来越挑剔的顾客,现代产品更需要具有较高的装饰性和功能性。毫无疑问,涂装以其成本低、投资小、效果好、工艺简单等独有优势成为各制造商的首选。本文以镁合金的涂装工艺为主线,对镁合金表面处理及涂装工程的关键环节做了概括性的介绍,内容包括镁合金前处理工艺、涂装工艺与装备、涂料与固化工艺等方面的内容,意在使读者通过本文能对镁合金的涂装工艺有一个全面的概括性的了解。1、镁合金涂装的目的与要求1.1、对工件的防护性:空气中的水分、酸碱盐、微生物、紫外线及其他腐蚀性介质,很容易使活泼的镁受腐蚀,使其逐步损坏,产品经涂装后,形成一层耐腐蚀的牢固附着的连续涂层,使其基体与腐蚀介质隔离,从而防止或减缓因腐蚀而引起的损坏。1.2、对工件的装饰性:目前镁合金工件多用于电子电器等高品质高档次产品,除其性能要求外,其装饰性已变得非常重要,运用涂料颜色的多样性和涂装施工的技巧,使产品获得不同色彩、光泽、花纹等的装饰性涂层,给人以赏心悦目的感觉,从而提高附加价值,扩大产品的应用范围。1.3、赋于产品特殊功能:某些具有特殊组成的专用涂料形成的涂层,能赋于产品某些特殊性能,如:防火、绝热、绝缘、防辐射等等。11.4、镁合金涂装的总体要求:为了达到涂装的上述目的,不仅要考虑涂料本身的用途和性能,还应考虑涂装施工工艺,因为涂料的性能和作用是靠涂层体现出来的,因此,选择涂料品种,合适的涂装工艺和涂装设备及作业环境是互相促进,互相制约的,为保证涂层质量,对涂装的要求如下:1.明确涂装目的,认真分析涂料性能和用途,正确选购涂料。2.制定一套科学、先进、合理的涂装工艺规程,内容包括:涂料品种详细涂装工序及其技术条件使用的设备及工具质量标准和检测验收标准和方法3.严格进行表面前处理。4.选择最佳涂装工艺及设备。5.保证涂层干燥条件。6.严格监控质量。7.及时处理涂层缺陷。2、镁合金前处理工艺镁合金的前处理是整个涂装工艺中重要的一环,目前应用于生产的成熟工艺有多种选择,具体选用哪种工艺要看产品的用途及其性能要求。2.1、镁合金制品性能要求(一)、一般机械性能:硬度、强度、抗冲击性、抗疲劳性等。(二)、保护性:耐腐蚀性、耐化学性、耐候性、防污染性。(三)、装饰性:着色性、光泽性等。(四)、可加工性:如焊接性、粘接性等(一)、一般机械性能:硬度、强度、抗冲击性、抗疲劳性等。(二)、保护性:耐腐蚀性、耐化学性、耐候性、防污染性。(三)、热传导性(四)、导电性2(五)、电磁屏蔽性(六)、可加工性:如焊接性、粘接性等(七)、装饰性:着色性、光泽性等。大多数产品零件不会对全部性能提出较高要求,通常只针对其产品的部分性能提出高要求,以便降低技术门槛,降低产品综合成本。2.2、镁合金制品前处理主要技术类别涂装前处理主要应用化学转化膜法,目前应用较多的有下列几种:(一)、铬系无机盐转化膜。以铬酸和重铬酸为主要成份的水溶液化学处理工艺,生成的铬酸盐复合膜耐蚀性好,涂装附着力强,具有自动修复能力。目前相关工艺已比较成熟,但其生产过程对环保不利,已逐渐被其它非铬系处理工艺所取代。(二)、非铬系无机盐转化膜。目前以磷酸盐、锰酸盐系列为主,皮膜耐蚀性已接近铬化膜,其它各项性能指标也都达到要求。由于环保要求所至,逐渐成为当前研究和生产所采用的主流工艺。(三)、非铬系有机转化膜。最早研发于日本,国内部分外资企业已开始引进运用于生产,主要针对既要求高耐蚀性又...

1、当您付费下载文档后,您只拥有了使用权限,并不意味着购买了版权,文档只能用于自身使用,不得用于其他商业用途(如 [转卖]进行直接盈利或[编辑后售卖]进行间接盈利)。
2、本站所有内容均由合作方或网友上传,本站不对文档的完整性、权威性及其观点立场正确性做任何保证或承诺!文档内容仅供研究参考,付费前请自行鉴别。
3、如文档内容存在违规,或者侵犯商业秘密、侵犯著作权等,请点击“违规举报”。

碎片内容

镁合金涂装工艺

您可能关注的文档

确认删除?
VIP
微信客服
  • 扫码咨询
会员Q群
  • 会员专属群点击这里加入QQ群
客服邮箱
回到顶部