电脑桌面
添加小米粒文库到电脑桌面
安装后可以在桌面快捷访问

关联方及关联关系的认定VIP免费

关联方及关联关系的认定_第1页
1/9
关联方及关联关系的认定_第2页
2/9
关联方及关联关系的认定_第3页
3/9
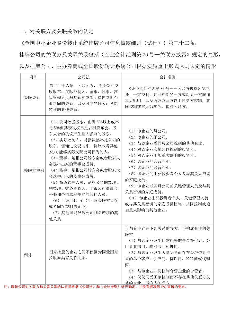
一、对关联方及关联关系的认定《全国中小企业股份转让系统挂牌公司信息披露细则(试行)》第三十二条:挂牌公司的关联方及关联关系包括《企业会计准则第36号—关联方披露》规定的情形,以及挂牌公司、主办券商或全国股份转让系统公司根据实质重于形式原则认定的情形项目公司法会计准则关联关系第二百十六条:关联关系,是指公司控股股东、实际控制人、董事、监事、高级管理人员与其直接或者间接控制的企业之间的关系,以及可能导致公司利益转移的其他关系。《企业会计准则第36号一一关联方披露》第三条:一方控制、共同控制另一方或对另一方施加重大影响,以及两方或两方以上同受方控制、共同控制或重大影响的,构成关联方。关联方举例(1)公司控股股东,出资50%以上或不足50%但其表决权已足以对股东会、股东大会的决议产生重大影响的股东。(2)实际控制人,是指虽然不是公司的股东,但通过投资关系、协议或者其他安排,能够实际支配公司行为的人。(3)董事,是指公司股东会或者股东大会选举出来的董事会成员。(4)监事,是指公司股东会或者股东大会选举出来的监事会成员。(5)高级管理人员,是指公司的经理、副经理、财务负责人,上市公司董事会秘书和公司章程规定的其他人员。(6)上述(1)至(5)项关联方直接或者间接控制的企业。(7)其他可能导致公司利益转移的其他关系。(1)该企业的母公司。(2)该企业的子公司。(3)与该企业受同母公司控制的其他企业。(4)对该企业实施共同控制的投资方。(5)对该企业施加重大影响的投资方。(6)该企业的合营企业。(7)该企业的联营企业。(8)该企业的主要投资者个人及与其关系密切的家庭成员。(9)该企业或其母公司的关键管理人员及与其关系密切的家庭成员。(10)该企业主要投资者个人、关键管理人员或与其关系密切的家庭成员控制、共同控制或施加重大影响的其他企业。例外国家控股的企业之间不仅因为同受国家控股而具有关联关系。仅与企业存在下列关系的各方,不构成企业的关联方:(1)与该企业发生日常往来的资金提供者、公用事业部门、政府部门和机构。(2)与该企业发生大量父易而存在经济依存关系的单个客户、供应商、特许商、经销商或代理商。(3)与该企业共同控制合营企业的合营者。(4)仅仅同受国豕控制而不存在其他关联方关系的企业,不构成关联方。注:股转公司对关联方和关联关系的认定是根据《公司法》和《会计准则》进行确定,并没有提高到IPO审核的要求。企业会计准则36号规定的关联方示意图延伸了解1:交易所对关联方的认定项目上市规则及信息披露办法关联法人10.1.3具有以下情形之一的法人或其他组织,为上市公司的关联法人:(一)直接或者间接控制上市公司的法人或其他组织;(一)由上述第(一)项直接或者间接控制的除上市公司及其控股子公司以外的法人或其他组织;(三)由第10.1.5条所列上市公司的关联自然人直接或者间接控制的,或者由关联自然人担任董事、高级管理人员的除上市公司及其控股子公司以外的法人或其他组织;(四)持有上市公司5%以上股份的法人或其他组织(及其一致行动人);(五)中国证监会、本所或者上市公司根据实质重于形式原则认定的其他与上市公司有特殊关系,可能导致上市公司利益对其倾斜的法人或其他组织。10.1.4上市公司与前条第(一)项所列法人受冋一国有资产管理机构控制的,不因此而形成关联关系,但该法人的法定代表人、总经理或者半数以上的董事兼任上市公司董事、监事或者高级管理人员的除外。关联自然人10.1.5具有以下情形之一的自然人,为上市公司的关联自然人:(一)直接或间接持有上市公司5%以上股份的自然人;(二)上市公司董事、监事和咼级管理人员;(三)第10.1.3条第(一)项所列关联法人的董事、监事和高级管理人员;(四)本条第(一)项和第(二)项所述人士的关系密切的家庭成员,包括配偶、年满18周岁的子女及其配偶、父母及配偶的父母、兄弟姐妹及其配偶、配偶的兄弟姐妹、子女配偶的父母;(五)中国证监会、本所或者上市公司根据实质重于形式原则认定的其他与上市公司有特殊关系,可能导致上市公司利益对其倾斜的自然人。其他10.1.6具有以...

1、当您付费下载文档后,您只拥有了使用权限,并不意味着购买了版权,文档只能用于自身使用,不得用于其他商业用途(如 [转卖]进行直接盈利或[编辑后售卖]进行间接盈利)。
2、本站所有内容均由合作方或网友上传,本站不对文档的完整性、权威性及其观点立场正确性做任何保证或承诺!文档内容仅供研究参考,付费前请自行鉴别。
3、如文档内容存在违规,或者侵犯商业秘密、侵犯著作权等,请点击“违规举报”。

碎片内容

关联方及关联关系的认定

您可能关注的文档

wxg+ 关注
实名认证
内容提供者

该用户很懒,什么也没介绍

确认删除?
VIP
微信客服
  • 扫码咨询
会员Q群
  • 会员专属群点击这里加入QQ群
客服邮箱
回到顶部