电脑桌面
添加小米粒文库到电脑桌面
安装后可以在桌面快捷访问

基础交底-002VIP免费

基础交底-002_第1页
1/6
基础交底-002_第2页
2/6
基础交底-002_第3页
3/6
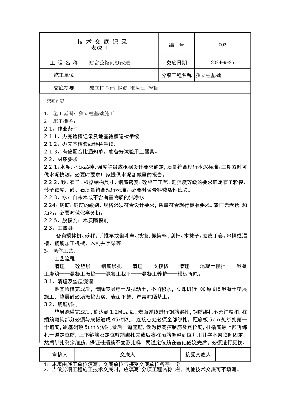
技术交底记录表C2-1编号002工程名称财富公馆雨棚改造交底日期2024-9-26施工单位分项工程名称独立柱基础交底提要独立柱基础钢筋混凝土模板交底内容:1、施工范围:独立柱基础施工2、施工准备:2.1、作业条件2.1.1、办完验槽记录及地基验槽隐检手续。2.1.2、办完基槽验线预检手续。2.1.3、有砼配合比通知单、准备好试验用工器具。2.2、材质要求2.2.1、水泥:水泥品种、强度等级应根据设计要求确定,质量符合现行水泥标准。工期紧时可做水泥快测。必要时要求厂家提供水泥含碱量的报告。2.2.2、砂、石子:根据结构尺寸、钢筋密度、砼施工工艺、砼强度等级的要求确定石子粒径、砂子细度。砂、石质量符合现行标准。必要时做骨料碱活性试验。2.2.3、水:自来水或不含有害物质的洁净水。2.24、钢筋:钢筋的级别、规格必须符合设计要求,质量符合现行标准要求。表面无老锈和油污。必要时做化学分析。2.2.5、脱模剂:水质隔模剂。2.3、工器具备有搅拌机、磅秤、手推车或翻斗车、铁锹、振捣棒、刮杆、木抹子、胶皮手套、串桶或溜槽、钢筋加工机械、木制井字架等。3、操作工艺:工艺流程清理——砼垫层——钢筋绑扎——清理——支模板——清理——混凝土搅拌——混凝土浇筑——混凝土振捣——混凝土找平——混凝土养护——模板拆除。3.1、清理及垫层浇灌地基验槽完成后,清除表层浮土及扰动土,不留积水,立即进行100厚C15混凝土垫层施工,垫层砼必须振捣密实,表面平整,严禁晾晒基土。3.2、钢筋绑扎垫层浇灌完成后,砼达到1.2Mpa后,表面弹线进行钢筋绑扎,钢筋绑扎不允许漏扣,柱插筋弯钩部分必须与底板筋成450绑扎,连接点处必须全部绑扎,距底板5cm处绑扎第一个箍筋,距基础顶5cm处绑扎最后一道箍筋,做为标高控制筋及定位筋,柱插筋最上部再绑扎一道定位筋,上下箍筋及定位箍筋绑扎完成后将柱插筋调整到位并用井字木架临时固定,然后绑扎剩余箍筋,保证柱插筋不变形走样,两道定位筋在基础砼浇完后,必须进行更换。审核人交底人接受交底人1、本表由施工单位填写,交底单位与接受交底单位各存一份。2、当做分项工程施工技术交底时,应填写"分项工程名称"栏,其他技术交底可不填写。技术交底记录表C2-1编号002工程名称财富公馆雨棚改造交底日期2024-9-26施工单位分项工程名称独立柱基础交底提要独立柱基础钢筋混凝土模板交底内容:独立柱基钢筋绑扎示意钢筋绑扎好后底面及侧面搁置保护层塑料垫块,厚度为设计保护层厚度,垫块间距不得大于1000mm(视设计钢筋直径确定),以防出现露筋的质量通病。注意对钢筋的成品保护,不得任意碰撞钢筋,造成钢筋移位。3.3、模板钢筋绑扎及相关专业施工完成后立即进行模板安装,模板采用小钢模或木模,利用架子管或木方加固。上口设井子木控制钢筋位置。不得用重物冲击模板,不准在吊帮的模板上搭设脚手架,保证模板的牢固和严密。3.4、清理清除模板内的木屑、泥土等杂物,木模浇水湿润,堵严板缝及孔洞。3.5混凝土现场搅拌3.5.1、每次浇筑砼前1.5h左右,由土建工长或砼工长填写“砼浇筑申请书”,一式3份,施工技术负责人签字后,土建工长留一份,交试验员一份,资料员一份归档。3.5.2、试验员依据砼浇筑申请书填写有关资料。做砂石含水率。调整砼配合比中的材料用量,换算每盘的材料用量,写配合比板,经施工技术负责人校核后,挂在搅拌机旁醒目处。定磅秤或电子秤及水继电器。3.5.3、材料用量、投放:水、水泥、外加剂、掺合料的计量误差为±2%,砂石料的计量误差为土3%。投料顺序为:石子——水泥砂子——水3.5.4、搅拌时间:自落式搅拌机:在强制式搅拌机搅拌时间的基础上增加30秒。3.5.5、当一个配合比第一次使用时,应由施工技术负责人主持,做砼开盘鉴定。如果砼和易审核人交底人接受交底人1、本表由施工单位填写,交底单位与接受交底单位各存一份。2、当做分项工程施工技术交底时,应填写"分项工程名称"栏,其他技术交底可不填写。技术交底记录表C2-1编号002工程名称财富公馆雨棚改造交底日期2024-9-26施工单位分项工程名称独立柱基础交底提要独立柱基础钢筋混凝土模板交底内容:性不好,可以在维持水灰比不变的前提下,适当调整砂率、水及水泥...

1、当您付费下载文档后,您只拥有了使用权限,并不意味着购买了版权,文档只能用于自身使用,不得用于其他商业用途(如 [转卖]进行直接盈利或[编辑后售卖]进行间接盈利)。
2、本站所有内容均由合作方或网友上传,本站不对文档的完整性、权威性及其观点立场正确性做任何保证或承诺!文档内容仅供研究参考,付费前请自行鉴别。
3、如文档内容存在违规,或者侵犯商业秘密、侵犯著作权等,请点击“违规举报”。

碎片内容

基础交底-002

您可能关注的文档

文章天下+ 关注
实名认证
内容提供者

各种文档应有尽有

确认删除?
VIP
微信客服
  • 扫码咨询
会员Q群
  • 会员专属群点击这里加入QQ群
客服邮箱
回到顶部