电脑桌面
添加小米粒文库到电脑桌面
安装后可以在桌面快捷访问

云南省2012-2013高中化学 4.1.2资源的综合利用 环境保护教案 新人教必修2VIP免费

云南省2012-2013高中化学 4.1.2资源的综合利用 环境保护教案 新人教必修2_第1页
1/8
云南省2012-2013高中化学 4.1.2资源的综合利用 环境保护教案 新人教必修2_第2页
2/8
云南省2012-2013高中化学 4.1.2资源的综合利用 环境保护教案 新人教必修2_第3页
3/8
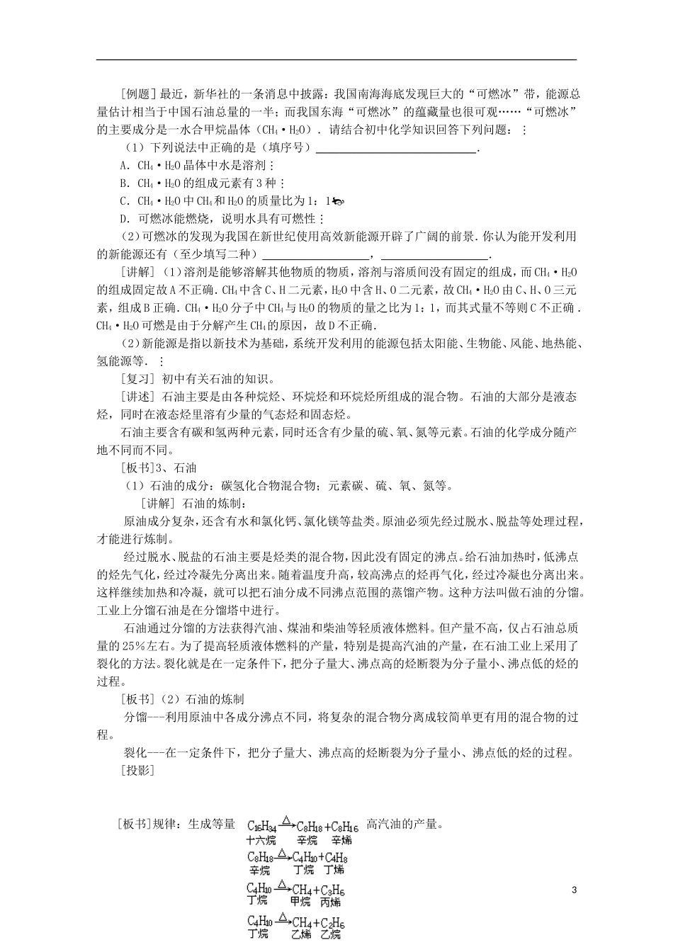
2012-2013云南省芒市中学高一新人教化学必修2:4.1.2资源的综合利用环境保护教案一、内容及其分析本节教材从资源利用和环境保护这一视角,进一步阐明化学和人类可持续发展的关系,与上节内容相辅相成。纵观历史,从使用火到水、木材、煤、石油、天然气等资源,人类能源的来源全部都是从自然界中得到,其中的大多数资源属于不可再生的有限资源。仅仅注重资源开发是远远不够的,人类要实现可持续发展,就必须做到合理开发资源、最大限度地利用好资源,还要保护好环境。而化学不仅在资源开发上能发挥重要作用,在资源的综合利用以及环境保护方面同样大有用武之地。因此,在学习第一节内容之后,教材又安排了第二节内容,能使学生对化学与可持续发展有一个全面的认识。二、目标及其解析1.知识目标:认识煤、石油和天然气等化石燃料综合利用的意义。2.能力目标:(1).以聚乙烯为例,了解高分子材料在生活等领域中的应用及可能带来的环境问题。(2)培养学生严谨求实的科学态度3.情感、态度和价值观目标:通过环境保护和绿色化学的有关知识,使学生加强环保意识并培养绿色化学的理念。三、教学问题诊断分析我们的学生属于平行分班,没有实验班,尽管学生已有的知识水平有差距,但不影响本节教学,因为本节教学重在使学生做到了解和体会,知识教学不必过分加深、拓宽。要有意识地增强学生的参与度,激发学生的学习兴趣。五、教学过程第一课时(一)预习检查、总结疑惑检查落实了学生的预习情况并了解了学生的疑惑,使教学具有了针对性。(二)情景导入、展示目标。教师:工业生产需要大量原料,消耗大量能源,在得到产品的同时产生了大量废气、废水、废渣。处理不当就会造成环境污染。气候变暖、臭氧层破坏、酸雨和赤潮等全球性和区域性环境问题,正在威胁着人类的生存和发展,保护自然环境已成为实现人类社会可持续发展的重要课题。今天我们开始学习几种重要的能源和环境保护的有关内容。学习目标见学案。。[板书]第二节化学与资源综合利用、环境保护(三)合作探究、精讲点拨。一、煤、石油和天然气的综合利用[讲述]迄今为止,煤、石油和天然气仍是人类使用的主要能源,同时也是重要的化工原料。如何实现化石燃料的综合利用,提高利用率,减少化石燃料所造成的环境污染,是人类面临的最大挑战。1[过渡]现在我们首先学习有关煤的综合利用的相关知识。[板书]1、煤的综合利用[讲述]煤是由有机物和无机物所组成的复杂的混合物,主要含有碳元素,此外还含有少量的氢、氮、硫、氧等元素以及无机矿物质。[板书](1)煤成分:复杂的混合物;含有:碳、氢、氮、硫、氧等元素。[投影][讲述]煤的综合利用主要是通过煤的干馏、煤的液化和汽化获得洁净的燃料和化工原料。[板书](2)煤的综合利用:干馏、液化和汽化。[讲述]煤的干馏是把煤隔绝空气加强热使它分解的过程。在煤干馏的过程中,可以生成焦炭、煤焦油、粗氨水和焦炉气等。其中焦炭是冶金工业的重要原料;煤焦油中含有各种烃的同系物和酚类,是重要的化工原料,焦炉气中含有甲烷、乙烯、一氧化碳等气体燃料,是重要的燃料;粗氨水可以生产化肥。这样,煤就可以得到综合利用。[板书]煤的干馏:把煤隔绝空气加强热使它分解的过程。产品:焦炭、煤焦油、粗氨水和焦炉气。[投影]表4-2煤干馏的主要产品和用途[讲解]煤的汽化原理:有机物转化为可燃气体。[板书]煤的汽化:C(s)+H2O(g)CO(g)+H2(g)[讲解]煤的液化原理:直接液化、间接液化。[板书][过渡]提问天然气主要成分?[板书]2、天然气[讲述]天然气的主要用途:化石燃料、化工原料。[板书](1)化石燃料(2)化工原料:合成氨、生产甲醇、合成多个碳原子的有机化合物。阅读]资料卡片---甲烷水合物2[例题]最近,新华社的一条消息中披露:我国南海海底发现巨大的“可燃冰”带,能源总量估计相当于中国石油总量的一半;而我国东海“可燃冰”的蕴藏量也很可观……“可燃冰”的主要成分是一水合甲烷晶体(CH4·H2O).请结合初中化学知识回答下列问题:(1)下列说法中正确的是(填序号)___________________________.A.CH4·H2O晶体中水是溶剂B.CH4·H2O的组成元素有3种C.CH4·H2O...

1、当您付费下载文档后,您只拥有了使用权限,并不意味着购买了版权,文档只能用于自身使用,不得用于其他商业用途(如 [转卖]进行直接盈利或[编辑后售卖]进行间接盈利)。
2、本站所有内容均由合作方或网友上传,本站不对文档的完整性、权威性及其观点立场正确性做任何保证或承诺!文档内容仅供研究参考,付费前请自行鉴别。
3、如文档内容存在违规,或者侵犯商业秘密、侵犯著作权等,请点击“违规举报”。

碎片内容

云南省2012-2013高中化学 4.1.2资源的综合利用 环境保护教案 新人教必修2

您可能关注的文档

远洋启航书店+ 关注
实名认证
内容提供者

从事历史教学,热爱教育,高度负责。

确认删除?
VIP
微信客服
  • 扫码咨询
会员Q群
  • 会员专属群点击这里加入QQ群
客服邮箱
回到顶部