电脑桌面
添加小米粒文库到电脑桌面
安装后可以在桌面快捷访问

岗位技能要求矩阵-参考VIP免费

岗位技能要求矩阵-参考_第1页
1/9
岗位技能要求矩阵-参考_第2页
2/9
岗位技能要求矩阵-参考_第3页
3/9
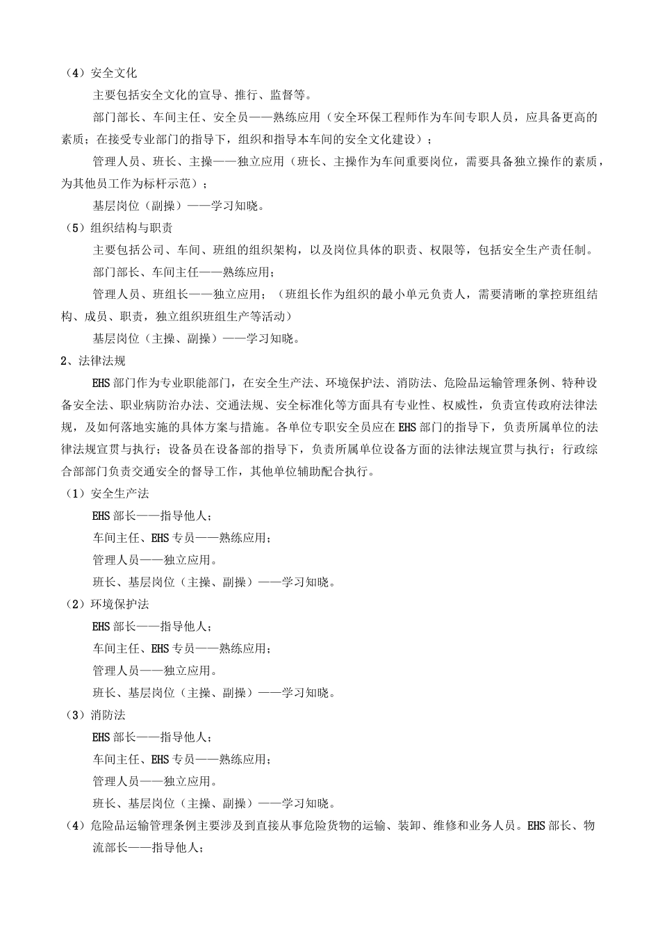
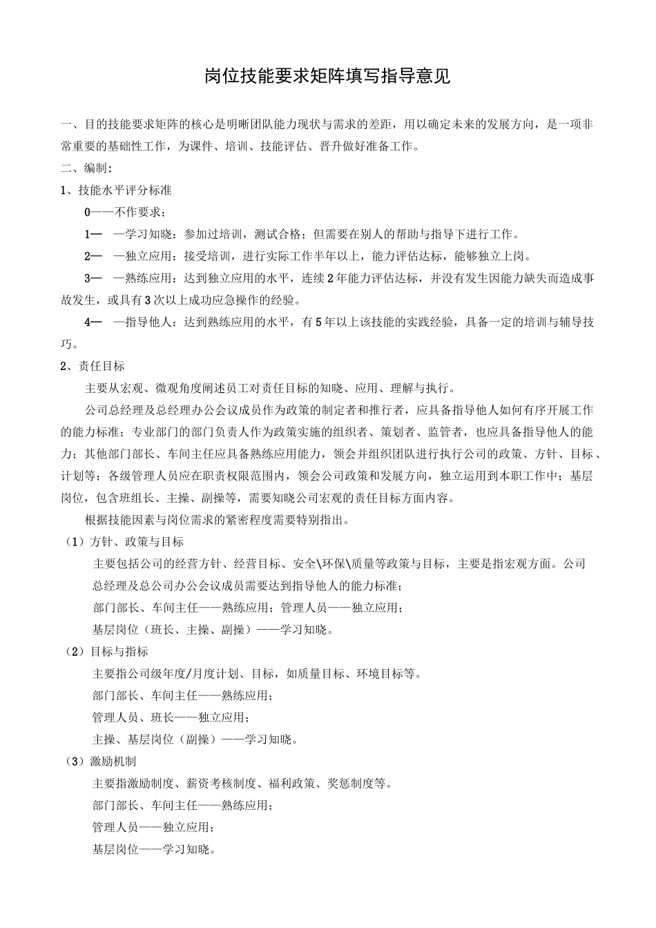
岗位技能要求矩阵填写指导意见一、目的技能要求矩阵的核心是明晰团队能力现状与需求的差距,用以确定未来的发展方向,是一项非常重要的基础性工作,为课件、培训、技能评估、晋升做好准备工作。二、编制:1、技能水平评分标准0——不作要求;1——学习知晓:参加过培训,测试合格;但需要在别人的帮助与指导下进行工作。2——独立应用:接受培训,进行实际工作半年以上,能力评估达标,能够独立上岗。3——熟练应用:达到独立应用的水平,连续2年能力评估达标,并没有发生因能力缺失而造成事故发生,或具有3次以上成功应急操作的经验。4——指导他人:达到熟练应用的水平,有5年以上该技能的实践经验,具备一定的培训与辅导技巧。2、责任目标主要从宏观、微观角度阐述员工对责任目标的知晓、应用、理解与执行。公司总经理及总经理办公会议成员作为政策的制定者和推行者,应具备指导他人如何有序开展工作的能力标准;专业部门的部门负责人作为政策实施的组织者、策划者、监管者,也应具备指导他人的能力;其他部门部长、车间主任应具备熟练应用能力,领会并组织团队进行执行公司的政策、方针、目标、计划等;各级管理人员应在职责权限范围内,领会公司政策和发展方向,独立运用到本职工作中;基层岗位,包含班组长、主操、副操等,需要知晓公司宏观的责任目标方面内容。根据技能因素与岗位需求的紧密程度需要特别指出。(1)方针、政策与目标主要包括公司的经营方针、经营目标、安全\环保\质量等政策与目标,主要是指宏观方面。公司总经理及总公司办公会议成员需要达到指导他人的能力标准;部门部长、车间主任——熟练应用;管理人员——独立应用;基层岗位(班长、主操、副操)——学习知晓。(2)目标与指标主要指公司级年度/月度计划、目标,如质量目标、环境目标等。部门部长、车间主任——熟练应用;管理人员、班长——独立应用;主操、基层岗位(副操)——学习知晓。(3)激励机制主要指激励制度、薪资考核制度、福利政策、奖惩制度等。部门部长、车间主任——熟练应用;管理人员——独立应用;基层岗位——学习知晓。(4)安全文化主要包括安全文化的宣导、推行、监督等。部门部长、车间主任、安全员——熟练应用(安全环保工程师作为车间专职人员,应具备更高的素质;在接受专业部门的指导下,组织和指导本车间的安全文化建设);管理人员、班长、主操——独立应用(班长、主操作为车间重要岗位,需要具备独立操作的素质,为其他员工作为标杆示范);基层岗位(副操)——学习知晓。(5)组织结构与职责主要包括公司、车间、班组的组织架构,以及岗位具体的职责、权限等,包括安全生产责任制。部门部长、车间主任——熟练应用;管理人员、班组长——独立应用;(班组长作为组织的最小单元负责人,需要清晰的掌控班组结构、成员、职责,独立组织班组生产等活动)基层岗位(主操、副操)——学习知晓。2、法律法规EHS部门作为专业职能部门,在安全生产法、环境保护法、消防法、危险品运输管理条例、特种设备安全法、职业病防治办法、交通法规、安全标准化等方面具有专业性、权威性,负责宣传政府法律法规,及如何落地实施的具体方案与措施。各单位专职安全员应在EHS部门的指导下,负责所属单位的法律法规宣贯与执行;设备员在设备部的指导下,负责所属单位设备方面的法律法规宣贯与执行;行政综合部部门负责交通安全的督导工作,其他单位辅助配合执行。(1)安全生产法EHS部长——指导他人;车间主任、EHS专员——熟练应用;管理人员——独立应用。班长、基层岗位(主操、副操)——学习知晓。(2)环境保护法EHS部长——指导他人;车间主任、EHS专员——熟练应用;管理人员——独立应用。班长、基层岗位(主操、副操)——学习知晓。(3)消防法EHS部长——指导他人;车间主任、EHS专员——熟练应用;管理人员——独立应用。班长、基层岗位(主操、副操)——学习知晓。(4)危险品运输管理条例主要涉及到直接从事危险货物的运输、装卸、维修和业务人员。EHS部长、物流部长——指导他人;车间主任、EHS专员、物流部仓管员一一熟练应用;管理人员、生产班长、包装班长、包装岗...

1、当您付费下载文档后,您只拥有了使用权限,并不意味着购买了版权,文档只能用于自身使用,不得用于其他商业用途(如 [转卖]进行直接盈利或[编辑后售卖]进行间接盈利)。
2、本站所有内容均由合作方或网友上传,本站不对文档的完整性、权威性及其观点立场正确性做任何保证或承诺!文档内容仅供研究参考,付费前请自行鉴别。
3、如文档内容存在违规,或者侵犯商业秘密、侵犯著作权等,请点击“违规举报”。

碎片内容

岗位技能要求矩阵-参考

确认删除?
VIP
微信客服
  • 扫码咨询
会员Q群
  • 会员专属群点击这里加入QQ群
客服邮箱
回到顶部