电脑桌面
添加小米粒文库到电脑桌面
安装后可以在桌面快捷访问

中国急性肺血栓栓塞症诊断治疗专家共识(2018版) VIP免费

中国急性肺血栓栓塞症诊断治疗专家共识(2018版) _第1页
1/14
中国急性肺血栓栓塞症诊断治疗专家共识(2018版) _第2页
2/14
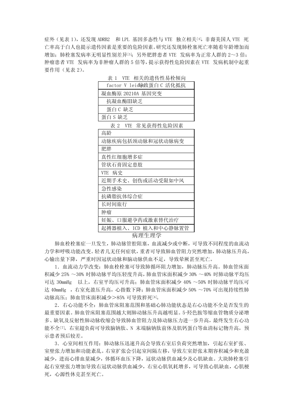
中国急性肺血栓栓塞症诊断治疗专家共识荆志成急性肺血栓栓塞症(acutepulmonarythromboembolism,APTE)已成为我国常见心血管疾病[1],在美国也是公认三大致死性心血管疾病之一[2],主要是因为深静脉血栓形成(Deepvenousthrombosis,DVT)的高发病率。美国参议院已把每年3月作为DVT的警示月。但鉴于临床实践中仍存在误诊、漏诊或者诊断不及时,以及治疗,特别是溶栓和抗凝治疗不规范等问题,尤其对于我国心血管内科医师更缺乏有指导意义的临床规范性文件,中华内科杂志邀请国内本领域专家根据国际最新急性肺血栓栓塞症诊断和治疗指南,结合我国专家临床经验和国内部分文献,起草我国急性肺栓塞临床诊治专家共识。该共识旨在规范我国急性肺血栓栓塞症的诊断流程和治疗策略,提高我国急性肺血栓栓塞症的诊治水平,改善患者预后。专用术语与定义肺栓塞(pulmonaryembolism,PE)是内源性或外源性栓子阻塞肺动脉引起肺循环障碍的临床和病理生理综合征,包括肺血栓栓塞症、脂肪栓塞综合征、羊水栓塞、空气栓塞、肿瘤栓塞等。肺血栓栓塞症(pulmonarythromboembolism,PTE)是指来自静脉系统或右心的血栓阻塞肺动脉或其分支所致疾病,以肺循环和呼吸功能障碍为主要临床表现和病理生理特征,占肺栓塞的绝大多数,是最常见的肺栓塞类型,通常所称的PE即指PTE。肺梗死(pulmonaryinfarction,PI)定义为肺栓塞后,如果其支配区域的肺组织因血流受阻或中断而发生坏死。大块肺栓塞(massivepulmonaryembolism)是指肺栓塞2个肺叶或以上,或小于2个肺叶伴血压下降(体循环收缩压<90mmHg,或下降超过40mmHg/5分钟)。次大块肺栓塞(submassivepulmonaryembolism)是指肺栓塞导致右室功能减退。深静脉血栓形成(deepvenousthrombosis,DVT)是引起PTE的主要血栓来源,DVT多发于下肢或者骨盆深静脉,脱落后随血流循环进入肺动脉及其分支,PTE常为DVT的合并症。静脉血栓栓塞症(venousthromboembolism,VTE)由于PTE与DVT在发病机制上存在相互关联,是同一种疾病病程中两个不同阶段的不同临床表现,因此统称为VTE。经济舱综合征(economyclasssyndrome,ECS)是指由于长时间空中飞行,静坐在狭窄而活动受限的空间内,双下肢静脉回流减慢、血流淤滞,从而发生DVT和(或)PTE,又称为机舱性血栓形成。长时间坐车(火车、汽车、马车等)旅行也可以引起DVT和(或)PTE,所以广义的ECS又称为旅行者血栓形成(traveler’sthrombosis)。流行病学普通人群中静脉血栓发病率是1~3/1000,主要表现为下肢深静脉血栓形成和肺栓塞,有少数患者可发生于上肢深静脉,视网膜,脑窦,肝静脉或者肠系膜静脉。下肢深静脉血栓首次发生后,除了有很高的病死率之外,也可以导致存活患者持续存在严重慢性并发症:静脉瓣功能不全和慢性肺动脉高压,发生率可以高达20%。最新研究表明,全球每年确诊的肺栓塞和深静脉血栓形成患者约数百万人。美国致死性和非致死症状性VTE发生例数每年超过90万,其中约29.64万例死亡,其余非致死性VTE包括37.64万例DVT和23.71万例PTE;在致死性病例中,约60%的患者被漏诊,只有7%的患者得到及时与正确的诊断和治疗[3]。我国目前缺乏肺栓塞准确的流行病学资料,但随着临床医师诊断意识的不断提高,肺栓塞已成为一种公认的常见心血管疾病。危险因素VTE危险因素包括易栓倾向和获得性危险因素。易栓倾向除factorVleiden等导致易栓症外(见表1),还发现ADRB2和LPL基因多态性与VTE独立相关[4],非裔美国人VTE死亡率高于白人也提示遗传因素是重要的危险因素。研究还发现肺栓塞死亡率随着年龄增加而增加;肺栓塞发病率无明显性别差异[5];另外肥胖患者VTE发病率为正常人群的2~3倍;肿瘤患者VTE发病率为非肿瘤人群的5倍等,提示获得性危险因素在VTE发病机制中起重要作用(见表2)。表1VTE相关的遗传性易栓倾向factorVleiden导致蛋白C活化抵抗凝血酶原20210A基因突变抗凝血酶Ⅲ缺乏蛋白C缺乏蛋白S缺乏表2VTE常见获得性危险因素高龄动脉疾病包括颈动脉和冠状动脉病变肥胖真性红细胞增多症管状石膏固定患肢VTE病史近期手术史、创伤或活动受限如中风急性感染抗磷脂抗体综合症长时间旅行肿瘤妊娠、口服避...

1、当您付费下载文档后,您只拥有了使用权限,并不意味着购买了版权,文档只能用于自身使用,不得用于其他商业用途(如 [转卖]进行直接盈利或[编辑后售卖]进行间接盈利)。
2、本站所有内容均由合作方或网友上传,本站不对文档的完整性、权威性及其观点立场正确性做任何保证或承诺!文档内容仅供研究参考,付费前请自行鉴别。
3、如文档内容存在违规,或者侵犯商业秘密、侵犯著作权等,请点击“违规举报”。

碎片内容

中国急性肺血栓栓塞症诊断治疗专家共识(2018版)

您可能关注的文档

确认删除?
VIP
微信客服
  • 扫码咨询
会员Q群
  • 会员专属群点击这里加入QQ群
客服邮箱
回到顶部