电脑桌面
添加小米粒文库到电脑桌面
安装后可以在桌面快捷访问

土方工程施工合同范本VIP免费

土方工程施工合同范本_第1页
1/3
土方工程施工合同范本_第2页
2/3
土方工程施工合同范本_第3页
3/3
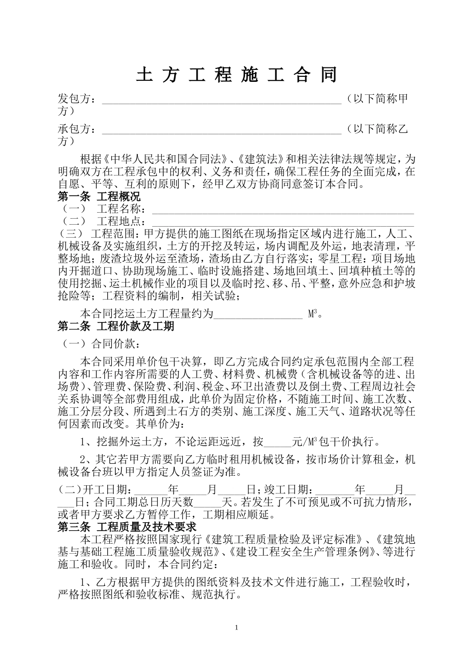
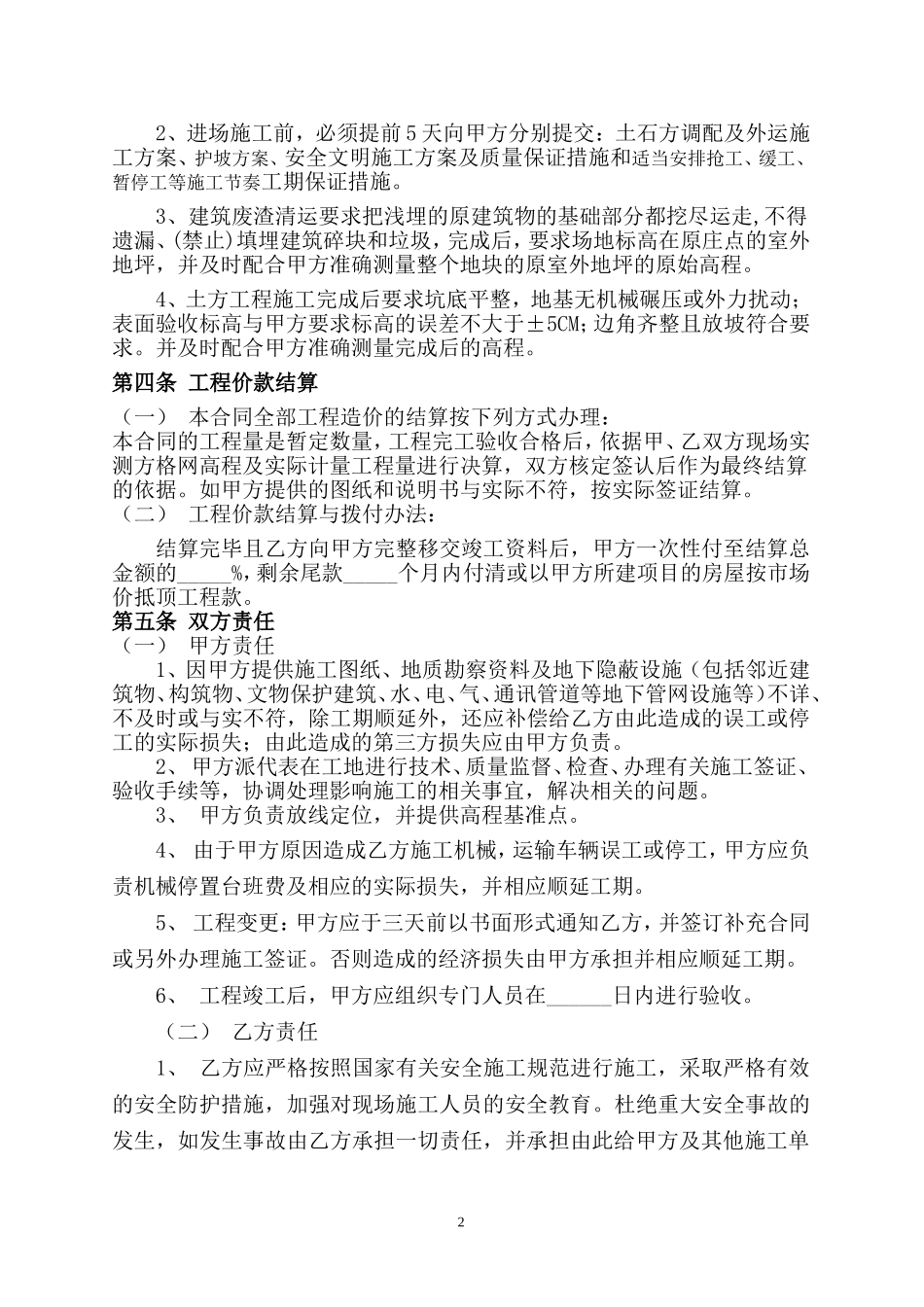
土方工程施工合同发包方:___________________________________________(以下简称甲方)承包方:___________________________________________(以下简称乙方)根据《中华人民共和国合同法》、《建筑法》和相关法律法规等规定,为明确双方在工程承包中的权利、义务和责任,确保工程任务的全面完成,在自愿、平等、互利的原则下,经甲乙双方协商同意签订本合同。第一条工程概况(一)工程名称:_______________________________________________(二)工程地点:_______________________________________________(三)工程范围:甲方提供的施工图纸在现场指定区域内进行施工,人工、机械设备及实施组织,土方的开挖及转运,场内调配及外运,地表清理,平整场地;废渣垃圾外运至渣场,渣场由乙方自行落实;零星工程:项目场地内开掘道口、协助现场施工、临时设施搭建、场地回填土、回填种植土等的使用挖掘、运土机械作业的项目以及临时挖、移、吊、平整,意外应急和护坡抢险等;工程资料的编制,相关试验;本合同挖运土方工程量约为________________M3。第二条工程价款及工期(一)合同价款:本合同采用单价包干决算,即乙方完成合同约定承包范围内全部工程内容和工作内容所需要的人工费、材料费、机械费(含机械设备等的进、出场费)、管理费、保险费、利润、税金、环卫出渣费以及倒土费、工程周边社会关系协调等全部费用组成,此单价为固定价格,不随施工时间、施工次数、施工分层分段、所遇到土石方的类别、施工深度、施工天气、道路状况等任何因素而改变。其单价为:1、挖掘外运土方,不论运距远近,按_____元/M3包干价执行。2、其它若甲方需要向乙方临时租用机械设备,按市场价计算租金,机械设备台班以甲方指定人员签证为准。(二)开工日期:______年_____月_____日;竣工日期:_______年_____月_____日;合同工期总日历天数_____天。若发生了不可预见或不可抗力情形,或者甲方要求乙方暂停工作,工期相应顺延。第三条工程质量及技术要求本工程严格按照国家现行《建筑工程质量检验及评定标准》、《建筑地基与基础工程施工质量验收规范》、《建设工程安全生产管理条例》、等进行施工和验收。同时,本合同约定:1、乙方根据甲方提供的图纸资料及技术文件进行施工,工程验收时,严格按照图纸和验收标准、规范执行。12、进场施工前,必须提前5天向甲方分别提交:土石方调配及外运施工方案、护坡方案、安全文明施工方案及质量保证措施和适当安排抢工、缓工、暂停工等施工节奏工期保证措施。3、建筑废渣清运要求把浅埋的原建筑物的基础部分都挖尽运走,不得遗漏、(禁止)填埋建筑碎块和垃圾,完成后,要求场地标高在原庄点的室外地坪,并及时配合甲方准确测量整个地块的原室外地坪的原始高程。4、土方工程施工完成后要求坑底平整,地基无机械碾压或外力扰动;表面验收标高与甲方要求标高的误差不大于±5CM;边角齐整且放坡符合要求。并及时配合甲方准确测量完成后的高程。第四条工程价款结算(一)本合同全部工程造价的结算按下列方式办理:本合同的工程量是暂定数量,工程完工验收合格后,依据甲、乙双方现场实测方格网高程及实际计量工程量进行决算,双方核定签认后作为最终结算的依据。如甲方提供的图纸和说明书与实际不符,按实际签证结算。(二)工程价款结算与拨付办法:结算完毕且乙方向甲方完整移交竣工资料后,甲方一次性付至结算总金额的_____%,剩余尾款_____个月内付清或以甲方所建项目的房屋按市场价抵顶工程款。第五条双方责任(一)甲方责任1、因甲方提供施工图纸、地质勘察资料及地下隐蔽设施(包括邻近建筑物、构筑物、文物保护建筑、水、电、气、通讯管道等地下管网设施等)不详、不及时或与实不符,除工期顺延外,还应补偿给乙方由此造成的误工或停工的实际损失;由此造成的第三方损失应由甲方负责。2、甲方派代表在工地进行技术、质量监督、检查、办理有关施工签证、验收手续等,协调处理影响施工的相关事宜,解决相关的问题。3、甲方负责放线定位,并提供高程基准点。4、由于甲方原因造成乙方施工机械,运输车辆误工或停工,甲方应负责机械停置台班费及相应的...

1、当您付费下载文档后,您只拥有了使用权限,并不意味着购买了版权,文档只能用于自身使用,不得用于其他商业用途(如 [转卖]进行直接盈利或[编辑后售卖]进行间接盈利)。
2、本站所有内容均由合作方或网友上传,本站不对文档的完整性、权威性及其观点立场正确性做任何保证或承诺!文档内容仅供研究参考,付费前请自行鉴别。
3、如文档内容存在违规,或者侵犯商业秘密、侵犯著作权等,请点击“违规举报”。

碎片内容

土方工程施工合同范本

确认删除?
VIP
微信客服
  • 扫码咨询
会员Q群
  • 会员专属群点击这里加入QQ群
客服邮箱
回到顶部