电脑桌面
添加小米粒文库到电脑桌面
安装后可以在桌面快捷访问

土建见证送检材料清单VIP免费

土建见证送检材料清单_第1页
1/5
土建见证送检材料清单_第2页
2/5
土建见证送检材料清单_第3页
3/5
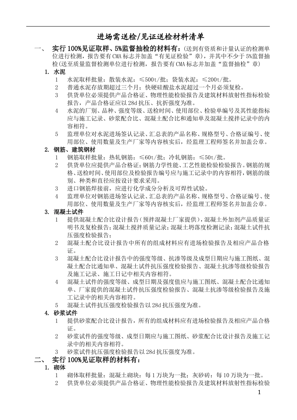
进场需送检/见证送检材料清单一、实行100%见证取样、5%监督抽检的材料有:(送到有资质和计量认证的检测单位进行检测,报告要有CMA标志并加盖“有见证检验”章),并其中不少于5%监督抽检(送至质量监督检测单位进行检测,报告要有CMA标志并加盖“监督抽检”章)1.水泥1水泥取样批量:散装水泥:≤500t/批;袋装水泥:≤200t/批。2普通水泥存放期超过三个月;快硬硅酸盐水泥超过一个月必须复检。3供货单位必须提供产品合格证、物理性能检验报告及建筑材料放射性指标检验报告,产品合格证应以28d抗压、抗折强度为准。4水泥的厂别、品种、强度等级、送检时间、使用部位、检验单编号及其性能指标应与施工记录、砂浆配合比、混凝土配合比和通知单及混凝土搅拌记录中的内容相符。5监理单位对水泥进场签认记录、汇总表的产品名称、规格型号、合格证编号、使用部位、使用数量及生产厂家等内容核实后,经监理工程师签名并加盖公章。2.钢筋、建筑钢材1钢筋取样批量:热轧钢筋:≤60t/批;冷轧钢筋:≤50t/批。2供货单位应提供产品合格证;钢筋力学性能、工艺性能检验检验报告。钢筋的规格、送检时间、使用部位及检验报告编号应与施工记录中的内容相符,钢筋的级别、种类和直径应按设计要求采用。3进口钢筋焊接前,应进行化学成分分析及可焊性试验。4监理单位对钢筋进场签认记录、汇总表的产品名称、规格型号、合格证编号、使用部位、使用数量及生产厂家等内容核实后,经监理工程师签名并加盖公章。3.混凝土试件1提供混凝土配合比设计报告(预拌混凝土厂家提供),混凝土外加剂产品质量证明书及复检报告;混凝土搅拌质量记录;混凝土坍落度检测记录;混凝土试件抗压强度检验报告;2混凝土配合比设计报告中所有的组成材料应有进场检验报告及相应产品合格证。3混凝土配合比设计报告中的强度等级、抗渗等级及成型日期应与施工图纸、混凝土配合比通知单、混凝土试件抗压强度检验报告、混凝土抗渗等级检验报告及施工记录、施工日记中相关内容相符。4混凝土试件的强度等级、成型日期及强度值应与施工图纸、混凝土配合比通知单、厂家提供的混凝土试件抗压强度检验报告、混凝土抗渗等级检验报告及施工记录中的相关内容相符。5混凝土试件抗压强度检验报告以28d抗压强度为准。4.砂浆试件1提供砂浆配合比设计报告,所有的组成材料应有进场检验报告及相应产品合格证。2砂浆试件的强度等级、成型日期应与施工图纸、砂浆配合比设计报告及施工记录中的相关内容相符。3砂浆试件抗压强度检验报告以28d抗压强度为准。二、实行100%见证取样的材料有:1.砌体1砌体取样批量:混凝土砌块:每1万块为一批;灰砂砖:每10万块为一批。2供货单位必须提供产品合格证、物理性能检验报告及建筑材料放射性指标检验1报告。3现场必须进行物理性能进场检验。4砌体材料的强度等级、检验报告编号、使用部位应与隐蔽验收、施工日志中的内容相符。5监理单位对砌体材料进场签认记录、汇总表的产品名称、规格型号、合格证编号、使用部位、使用数量及生产厂家等内容核实后,经监理工程师签名并加盖公章。2.轻板墙体材料1供货单位必须提供产品合格证、性能检验报告,人造木板、饰面人造木板有建筑材料环境污染检验报告。2室内装饰装修工程采用人造木板;饰面人造木板,面积大于500㎡的;必须进行进场检验。3填充用的水泥砂浆、细石混凝土应有配合比设计报告;所用的水泥、砂、石等原材料应有相应的检验报告及产品合格证。4条板接缝密封嵌缝粘结材料(如:聚合物水泥浆、弹性粘结料、泡沫密封胶、聚合物水泥砂浆等)及防裂盖缝材料(如:防裂纸带、胶带或硅胶玻璃纤维网格布或带、聚丙烯纤维水泥砂浆等)应有配合比设计报告。5隔声、防火、防水及密封的材料质量证明。3.建筑用砂石及轻骨料(如砂、碎石及卵石)1建筑用砂石取样批量:每≤400m3/批或≤600t/批。2供货单位必须提供物理性能检验报告及建筑材料放射性指标检验报告。3现场必须进行物理性能进场检验。4砂、碎石及卵石规格、送检时间、检验报告编号及其性能指标应与施工记录、砂浆配合比、混凝土配合比设计报告和通知单及混凝土搅拌质量记录中的内容相符。5监理单位对砂、碎石及卵石...

1、当您付费下载文档后,您只拥有了使用权限,并不意味着购买了版权,文档只能用于自身使用,不得用于其他商业用途(如 [转卖]进行直接盈利或[编辑后售卖]进行间接盈利)。
2、本站所有内容均由合作方或网友上传,本站不对文档的完整性、权威性及其观点立场正确性做任何保证或承诺!文档内容仅供研究参考,付费前请自行鉴别。
3、如文档内容存在违规,或者侵犯商业秘密、侵犯著作权等,请点击“违规举报”。

碎片内容

土建见证送检材料清单

您可能关注的文档

确认删除?
VIP
微信客服
  • 扫码咨询
会员Q群
  • 会员专属群点击这里加入QQ群
客服邮箱
回到顶部