电脑桌面
添加小米粒文库到电脑桌面
安装后可以在桌面快捷访问

模具制造合约书VIP免费

模具制造合约书_第1页
1/5
模具制造合约书_第2页
2/5
模具制造合约书_第3页
3/5
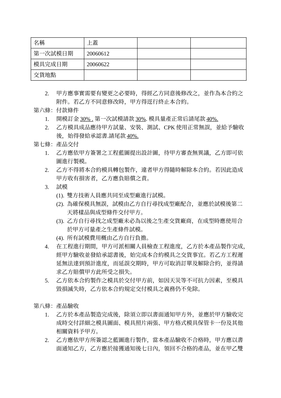
模具製造合約書立合約書人:有限公司(以下簡稱甲方)有限公司(以下簡稱乙方)緣甲乙雙方為特定模具之製造事宜,同意制定本合約,並約定條款如下,以玆遵守:第一條:合約定義“甲方”係指.有限公司.第二條:合約標的1.模具名稱、數量及金額:名稱上蓋數量1套金額(未含價)RMB300000使用機種名稱圖號模穴數1*1開模單號訂購單號D51-650011備註2.合約標的的數量、單價、交貨日期、地點、運送、包裝及其他必要或應注意事項,以經雙方確認之個別採購單所載為主;採購單未記載或記載內容牴觸本合約時,依本合約之規定。第三條:模具總價:人民幣整。(未含稅價)第四條:產品規格:雙方同意製造本產品之料號、零件名稱、方式、材質規格等詳如附件一。第五條:工程期間1.試模期間及完成期間名稱上蓋第一次試模日期20060612模具完成日期20060622交貨地點2.甲方應事實需要有變更之必要時,得經乙方同意後修改之,並作為本合約之附件。若乙方不同意修改時,甲方得逕行終止本合約。第六條:付款條件1.開模訂金30%.第一次試模請款30%.模具量產正常后請尾款40%.2.乙方模具成品應待甲方試量、安裝、測試、CPK使用正常無誤,並給予驗收後,始得發給承認書.請尾款40%.第七條:產品交付1.乙方應依甲方簽署之工程藍圖提出設計圖,待甲方審查無異議,乙方即可依圖進行製模。2.乙方不得將本合約模具轉包製作,違者甲方得隨時解除本合約。若因此造成甲方收有損害者,乙方應負賠償之責。3.試模(1).雙方技術人員應共同至成型廠進行試模。(2).為確保模具無誤,試模由乙方自行尋找成型廠配合,並應於試模後第二天將樣品與成型條件交付甲方。(3).乙方自行尋找之成型廠未必為以後之生產交貨廠商,在成型時應使用合於甲方可量產之生產條件試模。(4).所有試模費用概由乙方自行負擔。4.在工程進行期間,甲方可派相關人員檢查工程進度,乙方於本產品製作完成,經甲方驗收並發給承認書後,始完成本合約模具之交貨事宜。若乙方工程遲延無法達到預計進度,而延誤交期時,甲方可取消訂單及解除合約,並得請求乙方賠償甲方此所受之損失。5.乙方依本合約製作之模具於交付甲方前,如因天災等不可抗力因素,至模具毀損滅失時,乙方依本合約規定交付模具之義務仍不免除。第八條:產品驗收1.乙方於本產品製造完成後,除須立即以書面通知甲方外,並應於甲方驗收完成時交付詳細之模具圖面、模具照片兩張、甲方格式模具保管卡一份及其他相關資料予甲方。2.乙方應依甲方所簽認之藍圖進行製作,當本產品驗收不合格時,甲方應以書面通知乙方,乙方應於接獲通知後七日內,領回不合格的產品,並在甲乙雙方約定期限內修正成品後再交甲方驗收。第九條:品質保證與維修1.乙方應保證模具符合本合約約定之規格及品質。2.乙方保證各組模具皆能生產伍拾萬模次以上,若未達前述模次,而有任何損壞時,乙方同意無條件負責保養維修,並不得向甲方要求追加費用。3.除前兩項規定外,甲方有修模之必要時,乙方同意負責進行保養維修,所需費用由雙方另行協議定之。4.由乙方依本合約保養維修之模具,仍有本條規定之適用。第十條:權利擔保1.乙方保證,其為甲方製造的所有模具,並無侵犯第三人之任何權利(包括但不限於智慧財產權、營業秘密及技術資訊等)。2.乙方違反前項義務者,除應擔負全部之法律責任,並賠償甲方因此所受之損害(包括但不限於訴訟費、律師費、和解金)及所失之利益外,並應依據甲方指示,以乙方之費用:(1)取得權利人之授權,使乙方得以繼續為甲方製造模具;或(2)迴避設計,使乙方在不侵犯第三人權利之情形下,繼續為甲方製造模具。3.乙方違反第1項之義務,致使甲方另行尋求其他模具廠製造模具者,乙方應負擔群光因該變更模具製造廠而支付之所有費用。第十一條:遲延責任1.乙方如延誤第四條所訂之第一次試模與模具完成時間日期者,每延誤第二條約定扣模具費之總價百分之三十計算。2.乙方遲延達三十日以上時,甲方除得以書面通知乙方解除本合約外,並得向乙方請求賠償因此所受之所有損失。第十二條:保密義務1.甲方提供開模之藍圖份共張、磁片及有關本產品之技術資料文件等(以下“”稱甲方技術資料)交予乙方,乙方應負完全保密與...

1、当您付费下载文档后,您只拥有了使用权限,并不意味着购买了版权,文档只能用于自身使用,不得用于其他商业用途(如 [转卖]进行直接盈利或[编辑后售卖]进行间接盈利)。
2、本站所有内容均由合作方或网友上传,本站不对文档的完整性、权威性及其观点立场正确性做任何保证或承诺!文档内容仅供研究参考,付费前请自行鉴别。
3、如文档内容存在违规,或者侵犯商业秘密、侵犯著作权等,请点击“违规举报”。

碎片内容

模具制造合约书

确认删除?
VIP
微信客服
  • 扫码咨询
会员Q群
  • 会员专属群点击这里加入QQ群
客服邮箱
回到顶部