电脑桌面
添加小米粒文库到电脑桌面
安装后可以在桌面快捷访问

样板标识牌(砌块墙面抹灰 )VIP免费

样板标识牌(砌块墙面抹灰 )_第1页
1/3
样板标识牌(砌块墙面抹灰 )_第2页
2/3
样板标识牌(砌块墙面抹灰 )_第3页
3/3
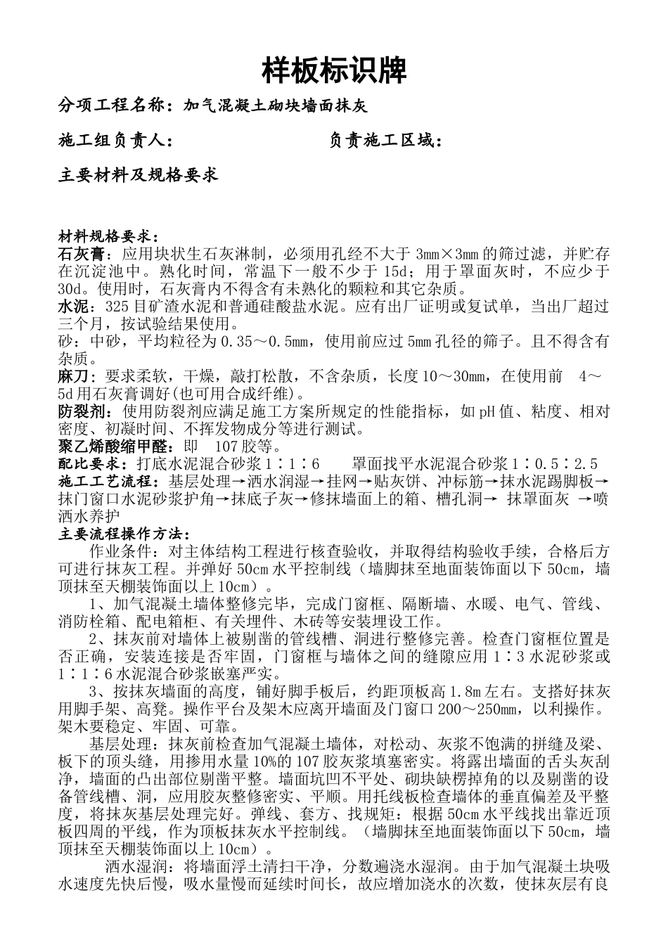
样板标识牌分项工程名称:加气混凝土砌块墙面抹灰施工组负责人:负责施工区域:主要材料及规格要求材料规格要求:石灰膏:应用块状生石灰淋制,必须用孔经不大于3mm×3mm的筛过滤,并贮存在沉淀池中。熟化时间,常温下一般不少于15d;用于罩面灰时,不应少于30d。使用时,石灰膏内不得含有未熟化的颗粒和其它杂质。水泥:325目矿渣水泥和普通硅酸盐水泥。应有出厂证明或复试单,当出厂超过三个月,按试验结果使用。砂:中砂,平均粒径为0.35~0.5mm,使用前应过5mm孔径的筛子。且不得含有杂质。麻刀:要求柔软,干燥,敲打松散,不含杂质,长度10~30mm,在使用前4~5d用石灰膏调好(也可用合成纤维)。防裂剂:使用防裂剂应满足施工方案所规定的性能指标,如pH值、粘度、相对密度、初凝时间、不挥发物成分等进行测试。聚乙烯酸缩甲醛:即107胶等。配比要求:打底水泥混合砂浆1∶1∶6罩面找平水泥混合砂浆1∶0.5∶2.5施工工艺流程:基层处理→洒水润湿→挂网→贴灰饼、冲标筋→抹水泥踢脚板→抹门窗口水泥砂浆护角→抹底子灰→修抹墙面上的箱、槽孔洞→抹罩面灰→喷洒水养护主要流程操作方法:作业条件:对主体结构工程进行核查验收,并取得结构验收手续,合格后方可进行抹灰工程。并弹好50cm水平控制线(墙脚抹至地面装饰面以下50cm,墙顶抹至天棚装饰面以上10cm)。1、加气混凝土墙体整修完毕,完成门窗框、隔断墙、水暖、电气、管线、消防栓箱、配电箱柜、有关埋件、木砖等安装埋设工作。2、抹灰前对墙体上被剔凿的管线槽、洞进行整修完善。检查门窗框位置是否正确,安装连接是否牢固,门窗框与墙体之间的缝隙应用1∶3水泥砂浆或1∶1∶6水泥混合砂浆嵌塞严实。3、按抹灰墙面的高度,铺好脚手板后,约距顶板高1.8m左右。支搭好抹灰用脚手架、高凳。操作平台及架木应离开墙面及门窗口200~250mm,以利操作。架木要稳定、牢固、可靠。基层处理:抹灰前检查加气混凝土墙体,对松动、灰浆不饱满的拼缝及梁、板下的顶头缝,用掺用水量10%的107胶灰浆填塞密实。将露出墙面的舌头灰刮净,墙面的凸出部位剔凿平整。墙面坑凹不平处、砌块缺楞掉角的以及剔凿的设备管线槽、洞,应用胶灰整修密实、平顺。用托线板检查墙体的垂直偏差及平整度,将抹灰基层处理完好。弹线、套方、找规矩:根据50cm水平线找出靠近顶板四周的平线,作为顶板抹灰水平控制线。(墙脚抹至地面装饰面以下50cm,墙顶抹至天棚装饰面以上10cm)。洒水湿润:将墙面浮土清扫干净,分数遍浇水湿润。由于加气混凝土块吸水速度先快后慢,吸水量慢而延续时间长,故应增加浇水的次数,使抹灰层有良好的凝结硬化条件,不致在砂浆的硬化过程中水分被加气混凝土吸走。浇水量以水分渗入砌块深度8~10mm为宜,且浇水宜在抹灰前一天进行。遇风干天气,抹灰时墙面仍干燥不湿,应再喷一遍水,但抹灰时墙面不显浮水,以利砂浆强度增长,不易出现空鼓、裂缝。然后用1∶1水泥细砂浆内掺用水量20%的107胶,喷或用笤帚将砂浆甩到顶上,其甩点要均匀,终凝后浇水养护,直至水泥砂浆疙瘩全部粘满混凝土光面上,并有较高的强度(用手掰不动)为止。贴灰饼、冲标筋:用托线板检测一遍墙面不同部位的垂直、平整情况,以墙面的实际高度决定灰饼和冲筋的数量。一般水平及高度距离以1.8m为宜。用1∶1∶6水泥石灰混合砂浆,做成100mm见方的灰饼。灰饼厚度以满足墙面抹灰达到垂直度的要求为宜。上下灰饼用托线板找垂直,水平方向用靠尺板或拉通线找平,先上后下。保证墙面上、下灰饼表面处在同一平面内,作为冲筋的依据。冲筋:依照已贴好的灰饼,从水平或垂直方向各灰饼之间用水泥混合砂浆冲筋,反复搓平,上下吊垂直。抹水泥砂浆踢脚板、墙裙:在抹水泥砂浆的高度范围内,刷一遍掺用水量10%的107胶素水泥浆,立即抹1∶1∶6混合砂浆底子灰,厚约5mm。随之抹第二遍(中层灰),与所充筋抹平表面用木抹子搓毛。在中层灰达到五、六成干时,用1∶1∶5水泥混合砂浆抹罩面灰,抹平、压光,上口用靠尺切割平齐。墙面抹灰完成后,出墙厚度应一致,一般以凸出墙面灰层5~7mm为宜。抹门窗口水泥砂浆护角:室内门窗口的阳角和门窗套、柱面阳角,均应抹水泥砂浆护角,其...

1、当您付费下载文档后,您只拥有了使用权限,并不意味着购买了版权,文档只能用于自身使用,不得用于其他商业用途(如 [转卖]进行直接盈利或[编辑后售卖]进行间接盈利)。
2、本站所有内容均由合作方或网友上传,本站不对文档的完整性、权威性及其观点立场正确性做任何保证或承诺!文档内容仅供研究参考,付费前请自行鉴别。
3、如文档内容存在违规,或者侵犯商业秘密、侵犯著作权等,请点击“违规举报”。

碎片内容

样板标识牌(砌块墙面抹灰 )

您可能关注的文档

确认删除?
VIP
微信客服
  • 扫码咨询
会员Q群
  • 会员专属群点击这里加入QQ群
客服邮箱
回到顶部