电脑桌面
添加小米粒文库到电脑桌面
安装后可以在桌面快捷访问

中餐摆台评分表VIP专享VIP免费

中餐摆台评分表_第1页
1/5
中餐摆台评分表_第2页
2/5
中餐摆台评分表_第3页
3/5
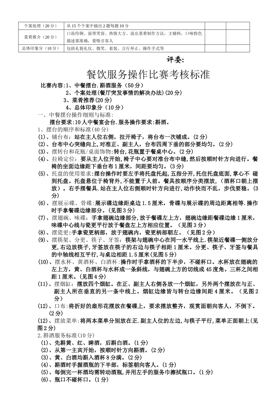
中餐摆台评分表姓名:部门:日期:总分:项目分数评分细节扣分得分台布(2分)1一次成形1台布正面朝上,居中,四周下垂均等转台/花瓶(2分)2转台摆放餐桌正中并试转,花瓶摆放台面中心拉椅定位(3分)1(每组0.1)椅距均等1(每组0.1)与餐具正对,与台布间隔一公分1(每组0.1)双手拉椅托盘(3分)1托盘位置高于腰、悬于椅子外2动作平稳、姿势协调骨盘(5分)1(每组0.1)骨盘相对位置间隔基本相等1(每组0.1)相对骨盘与花瓶三点一线2(每组0.2)餐盘徽标正向对齐,距离桌边一指宽(1.5cm)1(每组0.1)操作时手拿边缘部分翅碗、味碟(3分)2(每组0.2)位置:见图1(每组0.1)操作时手拿边缘汤匙柄(2分)1(每组0.1)方向一致,一律向左1(每组0.1)操作时拿柄部筷架、筷子、牙签(5分)1(每组0.1)筷架与翅碗中心同一水平线1(每组0.1)牙签与筷子的距离1厘米1(每组0.1)牙签、筷子的logo是否朝上2(每组0.2)封口是否朝下三杯摆放(5分)1(每组0.1)红酒杯杯底与骨盘间距3cm见图1(每组0.1)白酒杯与红酒杯杯肚间距1cm见图1(每组0.1)红酒杯与水杯杯肚间距1.5cm见图1(每组0.1)三杯中心成一直线见图1(每组0.1)手拿杯具下半部或柄,不碰杯口烟缸、口布(3分)1两两对称成一直线见图2(每组0.2)摆放整齐、美观大方、观赏面朝外菜单(2分)2(每组1分)竖放在主人、副主人左边、正面朝上斟酒(10分)1先斟黄酒、后斟白酒2从第一主宾开始,按顺时针方向斟酒2黄酒、白酒均斟入酒杯8分满1斟酒时手握酒瓶下半步,标签朝向客人1(每组0.1分)转动酒瓶,使用服务巾擦拭瓶口1(每组0.1分)瓶口不碰杯口2斟酒时绕开餐椅,动作规范自如酒水不滴、不洒、不溢整体操作(5分)操作时间为20分钟,超过一分钟扣1分各餐具摆放一致,布局合理,间距均等3分。各类餐具直到摆台结束均不能发生倒下现象1分个案处理(20分)从15个个案中抽出2题每题10分菜肴推介(20分)口齿伶俐、面带笑容、热情大方、说出菜肴制作方法,主辅料,口味特色描述要准确,要吸引客人总体印象分(10分)包括礼貌礼仪、微笑、着装、言行举止、操作手式等评委:餐饮服务操作比赛考核标准比赛内容:1、中餐摆台.斟酒服务(50分)2、个案处理(餐厅突发事情的解决办法)(20分)3、菜肴推荐(20分)4、总体印象分(10分)一、中餐摆台操作细则与标准:摆台要求:10人中餐宴会台.服务操作要求:斟酒。1、摆台的顺序和标准(40分)(1)、铺台布:站在主人位右侧,拉开椅子,将台布一次铺成。(2分)(2)、台布中心突缝向上,对准正、副主人,台布四周下垂的部分要均匀。(2分)(3)、摆转台和花瓶/桌面饰物:转台,花瓶置于餐桌中心。(2分)(4)、拉椅定位:要从主人位开始,椅子中心要对准台布中缝,然后按顺时针方向进行。餐椅的坐面边缘距下垂台布1厘米,间距要均匀。(3分)(5)、托盘的使用要求:摆台操作时要左手将托盘托起,五指分开,托住托盘底面,掌心不碰到托盘。托盘悬位于椅背外,不能置于人前。餐具按顺序分类摆放,(酒杯口朝上摆放)。右手摆餐具.站在主人位右侧顺时针方向进行,动作快而不乱,步伐要稳。(3分)(6)、摆展示碟、骨碟:展示碟边缘距桌边1.5厘米,骨碟与展示碟的周边距离相等.操作时手拿餐碟边缘部分。(见图3分)(7)、摆翅碗、味碟:手拿翅碗边缘部分,放于餐碟左上方,翅碗边缘距餐碟边缘1厘米,味碟中心线与瓷更平行放于餐盘左上方相应位置。(见图3分)(8)、摆瓷更:手拿瓷更柄部,放于翅碗内,瓷更柄部朝左。(见图2分)(9)、摆筷架、分更、筷子、牙签:筷架与翅碗中心在同一水平线上.筷架近餐碟一侧放分更,右边放筷子,牙签放在筷子的右边与筷子相距1厘米。分更、筷子、牙签与餐具的中轴线相互平行,与桌边相距1.5厘米(见图5分)(10)、摆水杯、黄酒杯、白酒杯:操作时手拿酒杯的下半步,不碰杯口。水杯放在翅碗的左上方,黄、白酒杯与水杯成一条斜线,与翅碗上方的切线成45度角。三杯之间相距1厘米。(见图4分)(11)、摆烟缸:摆放四个烟缸。在正、副主人右侧各放一个烟缸,另外两个摆放在与正、副主人所在垂直的另一条中线上。烟缸边缘皆与转台边缘间距4厘米。(见图2分)(12)、口布:将折好的扇形花摆放在餐碟上,要求摆放整齐,...

1、当您付费下载文档后,您只拥有了使用权限,并不意味着购买了版权,文档只能用于自身使用,不得用于其他商业用途(如 [转卖]进行直接盈利或[编辑后售卖]进行间接盈利)。
2、本站所有内容均由合作方或网友上传,本站不对文档的完整性、权威性及其观点立场正确性做任何保证或承诺!文档内容仅供研究参考,付费前请自行鉴别。
3、如文档内容存在违规,或者侵犯商业秘密、侵犯著作权等,请点击“违规举报”。

碎片内容

中餐摆台评分表

确认删除?
VIP
微信客服
  • 扫码咨询
会员Q群
  • 会员专属群点击这里加入QQ群
客服邮箱
回到顶部