电脑桌面
添加小米粒文库到电脑桌面
安装后可以在桌面快捷访问

变电所高压电工总综合试题VIP免费

变电所高压电工总综合试题_第1页
1/10
变电所高压电工总综合试题_第2页
2/10
变电所高压电工总综合试题_第3页
3/10
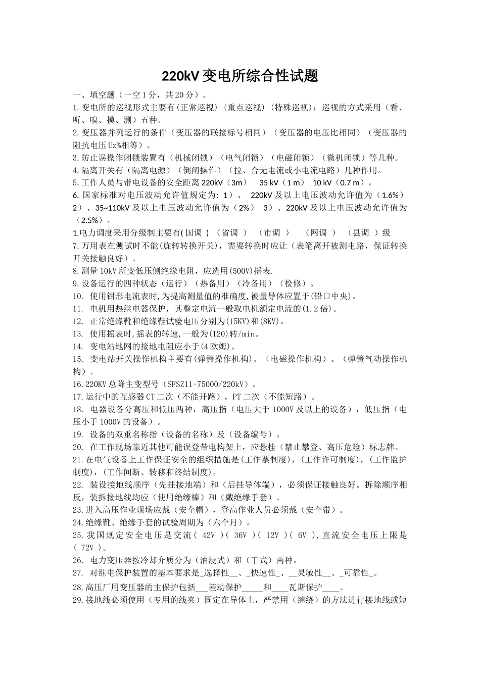
220kV变电所综合性试题一、填空题(一空1分,共20分)。1.变电所的巡视形式主要有(正常巡视)(重点巡视)(特殊巡视);巡视的方式采用(看、听、嗅、摸、测)五种。2.变压器并列运行的条件(变压器的联接标号相同)(变压器的电压比相同)(变压器的阻抗电压Uz%相等)。3.防止误操作闭锁装置有(机械闭锁)(电气闭锁)(电磁闭锁)(微机闭锁)等几种。4.隔离开关有(隔离电源)(倒闸操作)(拉、合无电流或小电流电路)几种作用。5.工作人员与带电设备的安全距离220kV(3m)35kV(1m)10kV(0.7m)。6.国家标准对电压波动允许值规定为:1)、220kV及以上电压波动允许值为(1.6%)2)、35~110kV及以上电压波动允许值为(2%)3)、220kV及以上电压波动允许值为(2.5%)。1.电力调度采用分级制主要有(国调)(省调)(市调)(网调)(县调)级7.万用表在测试时不能(旋转转换开关),需要转换时应让(表笔离开被测电路,保证转换开关接触良好)。8.测量10kV所变低压侧绝缘电阻,应选用(500V)摇表.9.设备运行的四种状态(运行)(热备用)(冷备用)(检修)。10.使用钳形电流表时,为提高测量值的准确度,被量导体应置于(铅口中央)。11.电机用热继电器保护,其整定电流一般取电机额定电流的(1.2倍)。12.正常绝缘靴和绝缘鞋试验电压分别为(15KV)和(8KV)。13.使用摇表时,摇表的转速,一般为(120)转/min。14.变电站地网的接地电阻应小于(4欧姆)。15.变电站开关操作机构主要有(弹簧操作机构)、(电磁操作机构)、(弹簧气动操作机构)。16.220KV总降主变型号(SFSZ11-75000/220kV)。17.运行中的互感器CT二次(不能开路),PT二次(不能短路)。18.电器设备分高压和低压两种,高压指(电压大于1000V及以上的设备),低压指(电压小于1000V的设备)。19.设备的双重名称指(设备的名称)及(设备编号)。20.在工作现场靠近其他可能误登带电构架上,应悬挂(禁止攀登、高压危险)标志牌。21.在电气设备上工作保证安全的组织措施是(工作票制度),(工作许可制度),(工作监护制度),(工作间断、转移和终结制度)。22.装设接地线顺序(先挂接地端)和(后挂导体端),必须保证接触良好。拆除顺序相反,装拆接地线均应(使用绝缘棒)和(戴绝缘手套)。23.进入高压作业现场应戴(安全帽),登高作业人员必须戴(安全带)。24.绝缘靴、绝缘手套的试验周期为(六个月)。25.我国规定安全电压是交流(42V)(36V)(12V)(6V),直流安全电压上限是(72V)。26.电力变压器按冷却介质分为(油浸式)和(干式)两种。27.对继电保护装置的基本要求是_选择性__、_快速性_、__灵敏性__、_可靠性_。28.高压厂用变压器的主保护包括___差动保护_____和____瓦斯保护____。29.接地线必须使用(专用的线夹)固定在导体上,严禁用(缠绕)的方法进行接地线或短路。二、判断题(一题2分,共20分)。1.变压器油的油样一般不应放置于高温处和透明容器内。(对)2.六氟化硫气体的灭弧能力是空气的100倍。(对)3.架空导线的主要材料中,铜应用广泛。(错)4.在工作票执行期间,工作负责人、工作许可人任一方不得擅自变更安全措施,值班人员不得变更有关检修设备的运行接线方式。(对)5.变电所交接班时交班值班长要向接班值班长及全体值班员做全面交代,接班人员要重点检查核实。(对)6.在倒闸操作中,由于误操作造成带负荷合上隔离开关后,应迅速将其拉开。(错)7.操作票填写时,被操作的开关设备要填写双重名称,即设备的名称和编号。(对)8.在几个电气连接部分上进行不停电的同一类型工作(如对各设备依次进行仪表校验),可填写一张第一种工作票。(错)9.变压器正常运行时,绕组温度最低,变压器油的温度最高。(错)10.段路器红率指示灯均不亮属于段路器的异常现象,应及时予以消除,但可不停电。(对)11.变压器是利用电磁感应原理将一种电压等级直流电能转变为另一种电压等级的直流电能.(错)12.变压器内部的主要绝缘材料有变压器油、绝缘纸板、电缆纸、皱纹纸等。(对)13.变压器理想并列运行的条件中,变压器的联结组标号必须相同。(对)14.变压器油的取样应该在天气干燥时进行。(对)15.高压验电器一般每一年试验一次。(错)16.倒闸操作应...

1、当您付费下载文档后,您只拥有了使用权限,并不意味着购买了版权,文档只能用于自身使用,不得用于其他商业用途(如 [转卖]进行直接盈利或[编辑后售卖]进行间接盈利)。
2、本站所有内容均由合作方或网友上传,本站不对文档的完整性、权威性及其观点立场正确性做任何保证或承诺!文档内容仅供研究参考,付费前请自行鉴别。
3、如文档内容存在违规,或者侵犯商业秘密、侵犯著作权等,请点击“违规举报”。

碎片内容

变电所高压电工总综合试题

您可能关注的文档

确认删除?
VIP
微信客服
  • 扫码咨询
会员Q群
  • 会员专属群点击这里加入QQ群
客服邮箱
回到顶部