电脑桌面
添加小米粒文库到电脑桌面
安装后可以在桌面快捷访问

安全使用燃气答案VIP免费

安全使用燃气答案_第1页
1/5
安全使用燃气答案_第2页
2/5
安全使用燃气答案_第3页
3/5
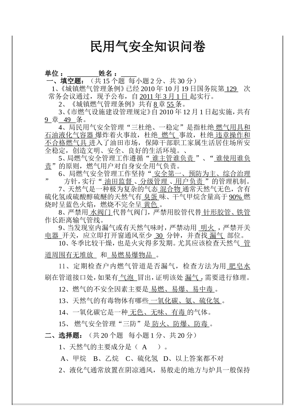
民用气安全知识问卷单位:姓名:一、填空题:(共15个题每小题2分、共30分)1、《城镇燃气管理条例》已经2010年10月19日国务院第129次常务会议通过,现予公布,自2011年3月1日起实行。2、《城镇燃气管理条例》共有8章55条。3、《市燃气设施建设管理规定》自2010年12月1日起实施,共有9章49条。4、局民用气安全管理“三杜绝、一稳定”是指杜绝燃气用具和石油液化气容器爆炸着火事故,杜绝燃气事故,杜绝违章操作和不合格燃气具进入了油田市场,保障干部职工家属生活居住场所安全稳定,创造文明、安全、良好的生活环境。、5、局燃气安全管理工作遵循“谁主管谁负责”、“谁使用谁负责”的原则,燃气用户对自身安全用气负责。6、局燃气安全管理工作坚持“安全第一、预防为主、综合治理”方针,实行“油田监督、分级管理、用户负责”的管理机制。7、天然气是一种极为复杂的气态混合物通常天然气无色,含有硫化氢或硫酸醇硫醚的天然气有臭蛋味、干气甲烷含量高于90%燃烧时呈蓝色火焰,燃烧不完全呈黄色。8、严禁用水阀门代替气阀门,严禁用胶管代替针形胶管、铁管作长距离输气管线。9、当发现室内漏气或有天然气味时,严禁动用明火,严禁开关电器开关,应立即打开窗通风至少30分钟,并查找漏气部位。10、冬季比较干燥,也是火灾得多发期。尤其应该检查天然气管道周围有无堆放和易燃易爆物品。11、定期检查户内燃气管道是否漏气,检查方法为用肥皂水刷在管道接口处,如果有气泡冒出,证明该处漏气,需要进行修理。12、燃气的不安全因素主要是易燃、易爆、易中毒。13、天然气的有毒物体有哪些一氧化碳、氨、硫化氢。14、一氧化碳它是一种无色、无味、有毒的气体。15、燃气安全管理“三防”是防火、防爆、防毒。二、选择题:(共20个题每小题1分、共20分)1、天然气的主要成分是(A)。A、甲烷B、乙烷C、硫化氢D、以上答案都不对2、液化气通常放置在阴凉通风,易般走的地方与炉具一般保持在(C)的距离。A、0.5米—1米B、2米—2.5米C、1.5米—2米D、1米—2米3、天然气在燃烧情况下易发生中毒,特别是通风不好的情况下,这是因为天然气在燃烧时产生二氧化碳,在缺氧是会产生(A).A、一氧化碳B、二氧化碳C、氢气D、氮气4、天然气胶管使用过程中应注意的。(AB)A、老化、龟化B、发硬、发脆5、穿过浓烟逃生时,要尽量使身体贴近地面,并用湿毛巾捂住口鼻。(A)A、正确B、错误6、要发生燃烧,必须同时具备三个条件。(ABC)A、可燃物B、助燃物C、火源7、以下那一种是常见的灭火剂。(ABC)A、水B、泡沫C、干粉8、安全使用天然气的三先三后是指(ABC)A、先点火后开气B、先灭火后出去C、先检查后休息D、先开气后点火9、使用天然气厨房的高度。(C)A、1.5米B、2米C、2.2米10、正确使用燃气热水器。(AB)A、要强制通风。B、使用后要把管道中的水放干净。C、为了保持室温可以关闭门窗。11、发现天然气泄漏时(ABC)A、立即关闭燃气开关。B、关闭电源。C、打开门窗。12、如何安全使用天然气。(AC)A、定期检查开关、软管。B、用打火机检查各连接点。C、用肥皂水检查各连接点。13、软管连接燃气灶之间的距离。(B)A、3厘米以上。B、10厘米以上。C、5厘米以上。14、检查燃气用具是否漏气时,通常采用(B)来寻找漏气点。A、打火机B、肥皂水C、闻气味15、胶管与燃气灶具、管道的接口处,必须(A)扎紧,防止脱落漏气。A、管卡B、绳子C、皮套D、铁丝16、因燃气抢修或设施检修,暂停供气时,应关闭(C),待恢复正常供气后方可使用。A、灶具开关及总阀B、灶具开关C、燃气总阀17、燃气用户因定期用肥皂水检查后室内燃气设备的接头、开关、软管等部位,看有无漏气,切忌用(A)检漏。A、明火B、手电筒18、橡胶软管与家用燃具连接时,其长度不应超过2米,并(B)有接口。A、可以B、不得19、天然气与液化石油气的燃气具(A)使用。A、不能互换B、可以互换20、以下哪一项不是违章事项(B)A、燃气具的软管穿过墙、窗和门B、选用自动熄火保护装置的燃气灶具C、燃气表安装在寝室、浴室内D、燃气软管直接敷设在墙壁内三、判断题:(每小题1分、共12分)1、用户在使用燃气热水器时家中必须有使用能力的人在家...

1、当您付费下载文档后,您只拥有了使用权限,并不意味着购买了版权,文档只能用于自身使用,不得用于其他商业用途(如 [转卖]进行直接盈利或[编辑后售卖]进行间接盈利)。
2、本站所有内容均由合作方或网友上传,本站不对文档的完整性、权威性及其观点立场正确性做任何保证或承诺!文档内容仅供研究参考,付费前请自行鉴别。
3、如文档内容存在违规,或者侵犯商业秘密、侵犯著作权等,请点击“违规举报”。

碎片内容

安全使用燃气答案

确认删除?
VIP
微信客服
  • 扫码咨询
会员Q群
  • 会员专属群点击这里加入QQ群
客服邮箱
回到顶部