电脑桌面
添加小米粒文库到电脑桌面
安装后可以在桌面快捷访问

常用化学品应急处置方法VIP专享VIP免费

常用化学品应急处置方法_第1页
1/17
常用化学品应急处置方法_第2页
2/17
常用化学品应急处置方法_第3页
3/17
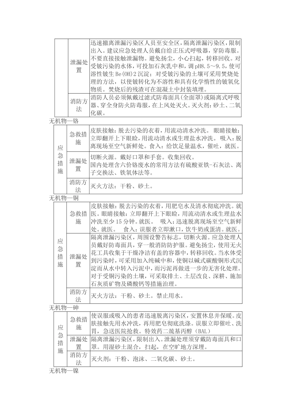
常用化学品应急处置方法(无机物)时间:2011-01-20来源:字体显示:大中小阅读:47次无机物—镉应急措施急救措施应迅速离开现场,保持安静及卧床休息,至少观察24小时,可给依地酸二钠钙等药物治疗。皮肤接触:脱去污染的衣着,用流动清水冲洗。眼睛接触:立即翻开上下眼睑,用流动清水或生理盐水冲洗。就医。吸入:迅速脱离现场至空气新鲜处。保持呼吸道通畅。呼吸困难时给输氧。呼吸停止时,立即进行人工呼吸。就医。食入:给饮足量温水,催吐,就医。泄漏处置切断火源。戴好口罩和手套。用湿砂土混合后将污染物扫起倒至空旷地方深埋或收集后送回生产厂处理。污染地面用肥皂或洗涤剂刷洗,经稀释的污水放入废水系统。当水体受污染时,可采用加入Na2CO3、NaOH或石灰和Na2S的方法使镉形成沉淀而从水中转入污泥中,将沉淀的污泥再做进一步的无害化处理。消防方法灭火方法:泡沫、二氧化碳、干粉、砂土。无机物—铅应急措施急救措施皮肤接触:脱去污染的衣着,用肥皂水及流动清水彻底冲洗。眼睛接触:立即翻开上下眼睑,用流动清水或生理盐水冲洗。就医。吸入:迅速脱离现场至空气新鲜处。保持呼吸道通畅。呼吸困难时给输氧。呼吸停止时,立即进行人工呼吸。就医。食入:给饮足量温水,催吐。泄漏处置切断火源。戴好防毒面具,穿好一般消防防护服。用洁净的铲子收集于干燥净洁有盖的容器中,用水泥、沥青或适当的热塑性材料固化处理再废弃。如大量泄漏,收集回收或无害处理后废弃。当水体受到污染时,可采用中和法处理,对于受铅污染的土壤,可加石灰、磷肥等改良剂,降低土壤中铅的活性,减少作物对铅的吸收。消防方法灭火方法:干粉、砂土。无机物—铍应急措施急救措施皮肤接触:脱去被污染的衣着,用肥皂水和清水彻底冲洗皮肤。眼睛接触:提起眼睑,用流动清水或生理盐水冲洗。就医。吸入:迅速脱离现场至空气新鲜处。保持呼吸道通畅。如呼吸困难,给输氧。如呼吸停止,立即进行人工呼吸。就医。食入:饮足量温水,催吐,就医。泄漏处置迅速撤离泄漏污染区人员至安全区,隔离泄漏污染区,限制出入。建议应急处理人员戴自给正压式呼吸器,穿防毒服。不要直接接触泄漏物。避免扬尘,小心扫起,转移回收。对受铍污染的水体,可投加石灰乳中和,调pH8.5~9.5,使可溶性铍生Be(OH)2沉淀;对受铍污染的土壤可采用焚烧处理的方法,以使铍转化为不溶性和具有化学惰性的铍氧化物质。焚烧后的残渣可在混凝土中封装填埋。消防方法消防人员必须佩戴过滤式防毒面具(全面罩)或隔离式呼吸器、穿全身防火防毒服,在上风处灭火。灭火剂:砂土、二氧化碳。无机物—铬应急措施急救措施皮肤接触:脱去污染的衣着,用流动清水冲洗。眼睛接触:立即翻开上下眼睑,用流动清水或生理盐水冲洗。吸入:脱离现场至空气新鲜处。食入:给饮足量温水,催吐,就医。泄漏处置切断火源。戴好口罩和手套。收集回收。国内处理含六价铬废水的常用方法有硫酸亚铁-石灰法、离子交换法、铁氧体法等。消防方法灭火方法:干粉、砂土。无机物—铜应急措施急救措施皮肤接触:脱去污染的衣着,用肥皂水及清水彻底冲洗。就医。眼睛接触:立即翻开上下眼睑,用流动清水或生理盐水冲洗至少15分钟。就医。吸入:迅速脱离现场至空气新鲜处。就医。食入:误服者立即漱口,饮牛奶或蛋清。就医。泄漏处置隔离泄漏污染区,周围设警告标志,切断火源。应急处理人员戴好防毒面具,穿一般消防防护服。避免扬尘,使用无火花工具收集于干燥净洁有盖的容器中,转移回收。当水体受到污染时,可采用加入纯碱中和,使铜以碱式碳酸铜形式沉淀而从水中转入污泥中,而污泥再做进一步的无害化处理。对于受铜污染的土壤,可采取排土、土层改良、深耕、施加石灰质矿物及磷酸钙等措施治理。消防方法灭火方法:干粉、砂土。禁止用水。无机物—砷应急措施急救措施使误服或吸入的患者迅速脱离污染区,安置休息并保暖。皮肤接触先用水冲洗,再用肥皂彻底洗涤。误服立即催吐、洗胃,急送医院抢救。特效药二巯基丙醇(BAL)泄漏处置隔离泄漏污染区,限制出入。泄漏处理须穿戴防毒面具和口罩。用湿砂土混合,扫起,在空旷地方深埋。消防方法灭火剂:干粉、泡沫...

1、当您付费下载文档后,您只拥有了使用权限,并不意味着购买了版权,文档只能用于自身使用,不得用于其他商业用途(如 [转卖]进行直接盈利或[编辑后售卖]进行间接盈利)。
2、本站所有内容均由合作方或网友上传,本站不对文档的完整性、权威性及其观点立场正确性做任何保证或承诺!文档内容仅供研究参考,付费前请自行鉴别。
3、如文档内容存在违规,或者侵犯商业秘密、侵犯著作权等,请点击“违规举报”。

碎片内容

常用化学品应急处置方法

文泉书屋+ 关注
实名认证
内容提供者

热爱教学事业,对互联网知识分享很感兴趣

确认删除?
VIP
微信客服
  • 扫码咨询
会员Q群
  • 会员专属群点击这里加入QQ群
客服邮箱
回到顶部