电脑桌面
添加小米粒文库到电脑桌面
安装后可以在桌面快捷访问

园林景观标准化VIP免费

园林景观标准化_第1页
1/63
园林景观标准化_第2页
2/63
园林景观标准化_第3页
3/63
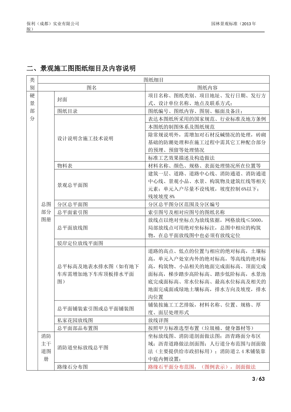
保利(成都)实业有限公司园林景观标准(2013年版)一、景观出图标准景观大类:园林景观设计景观中类:出图标准类型出图标准编号BL-CTBZ项目所有项目设计说明本标准适用于成都地区景观出图标准详细标准为了理顺管理,规范操作,保利成都公司景观部现制定发图文办法,本规定仅适用于国内景观设计及配合公司,具体如下:一、出图要求:1、概念方案与方案深化阶段:汇报时均按A3图幅出彩色图本3册;2、扩初阶段与施工图阶段:1)总图部分:篇幅A1或A0蓝图,比例≥1:200;2)详图部分:篇幅为A2蓝图,大剖面图比例≥1:50,详图以1:25为主,大样图以1:5为主。3)出图套数:扩初阶段图纸按白图1套;施工图阶段图纸按蓝图8套;二、设计阶段时间控制1、概念方案阶段:20天(根据项目计划不超过25日;设计前期配合建筑消防道路布置;返提结构荷载点位要求,如亭、水体等)2、方案深化阶段;20天(设计成果汇报通过并形成纪要上公司OA流程)3、扩初图阶段;60天(设计成果会审并形成纪要上公司OA流程)4、施工图阶段:90天(设计成果会审并形成纪要上公司OA流程)三、常规项目景观图文按以下要求出图:1、开盘前景观成果提交(配合模型制作)1)、景观彩色总平成果图、主要景观透视效果图;2)、景观CAD总平图(与建筑消防核对后通过的成果)2、方案阶段图文顺序:1)封面;2)设计说明;3)区位图;4)用地特征及景观现状分析图;5)方案设计总平面图(彩色)标明景点名称6)方案鸟瞰图以及局部透视效果图;7)景观方案空间结构分析;8)景观方案视线分析图;9)交通组织分析(表达车、人、节点与绿地的关系);重点分析并规划出主次入口交通规划;10)商业街区景观方案设计(重点区域景观景点设计意向图,景点透视图,剖面图(手绘效果图)、立面图);11)园区内景观方案设计(主入口区景观与交通分析;单元入口详细方案分析;重点区域景观景点设计意向图,景点透视图,剖面图(手绘效果图)、立面图);12)门房景观方案(根据项目特点提供参考门房设计方案,最后由建筑设计完成);1/63保利(成都)实业有限公司园林景观标准(2013年版)13)围墙景观方案(围墙根据我司标准选型排版入册,结合主次入口交通规划并提出围墙围蔽合理范围与衔接)14)雕塑小品概念方案(根据项目风格,选用抽象和写实小品均可);15)植物布置分析图(重点种植区造价分析;如主入口、单元入口、重点节点景观等);16)指示牌、垃圾桶(根据我司标准选型排版入册);17)灯具选型(根据我司标准选型排版入册);18)造价估算分析;(区域投资次重点分析,图文表达)3、扩初阶段和施工图阶段图文按以下分册:(各分册图纸细目详见“保利成都公司景观施工图图纸细目及内容说明”)1)总图部分图册;2)消防主干道图册;3)私家花园图册;4)园建图册;5)架空层图册;(在扩初阶段提前布置架空壁灯位置并提供建筑设计做管线预埋;)6)围墙图册;按我司标准选型7)铁艺图册;按我司标准选型8)植物分册;按我司标准数据库设计植物种类;9)水电分册;特别说明:门房设计仅在方案阶段提供门房效果概念;其施工图全部由我司建筑负责设计;景观配合审定放线平面图;备注2/63保利(成都)实业有限公司园林景观标准(2013年版)二、景观施工图图纸细目及内容说明类别图纸细目图名图纸内容硬景部分总图部分图册封面项目名称、图纸类别、项目地址、发行日期、发行方式、设计单位名称、地点及联系方式;图纸目录图纸编号、图纸内容、图别、幅面及备注;设计说明含施工技术说明表达本图纸所采用的国家规范、行业标准及地方条例本图纸的制图体系及图纸规范除常规说明外,需增加对石材反碱情况的处理,砖砌基础的防潮处理和在施工过程中需其它工种配合部分的预埋、预留等处理情况标准工艺效果描述及构造做法物料表材料名称、颜色、规格、表面处理情况所在位置等景观总平面图建筑一层、道路、道路中心线、消防通道、消防通道中心线、景观小品、水景、构筑物及建筑红线等相关元素;单元入户尽量不设残坡,坡度控制6%以下;残坡坡度8%分区总平面图分区总平图分区范围及分区编号总平面索引图索引图号及相对应图号的图纸名...

1、当您付费下载文档后,您只拥有了使用权限,并不意味着购买了版权,文档只能用于自身使用,不得用于其他商业用途(如 [转卖]进行直接盈利或[编辑后售卖]进行间接盈利)。
2、本站所有内容均由合作方或网友上传,本站不对文档的完整性、权威性及其观点立场正确性做任何保证或承诺!文档内容仅供研究参考,付费前请自行鉴别。
3、如文档内容存在违规,或者侵犯商业秘密、侵犯著作权等,请点击“违规举报”。

碎片内容

园林景观标准化

您可能关注的文档

确认删除?
VIP
微信客服
  • 扫码咨询
会员Q群
  • 会员专属群点击这里加入QQ群
客服邮箱
回到顶部