电脑桌面
添加小米粒文库到电脑桌面
安装后可以在桌面快捷访问

安徽省高三化学一轮复习 第4章第3讲 硫及其重要化合物VIP免费

安徽省高三化学一轮复习 第4章第3讲 硫及其重要化合物_第1页
1/8
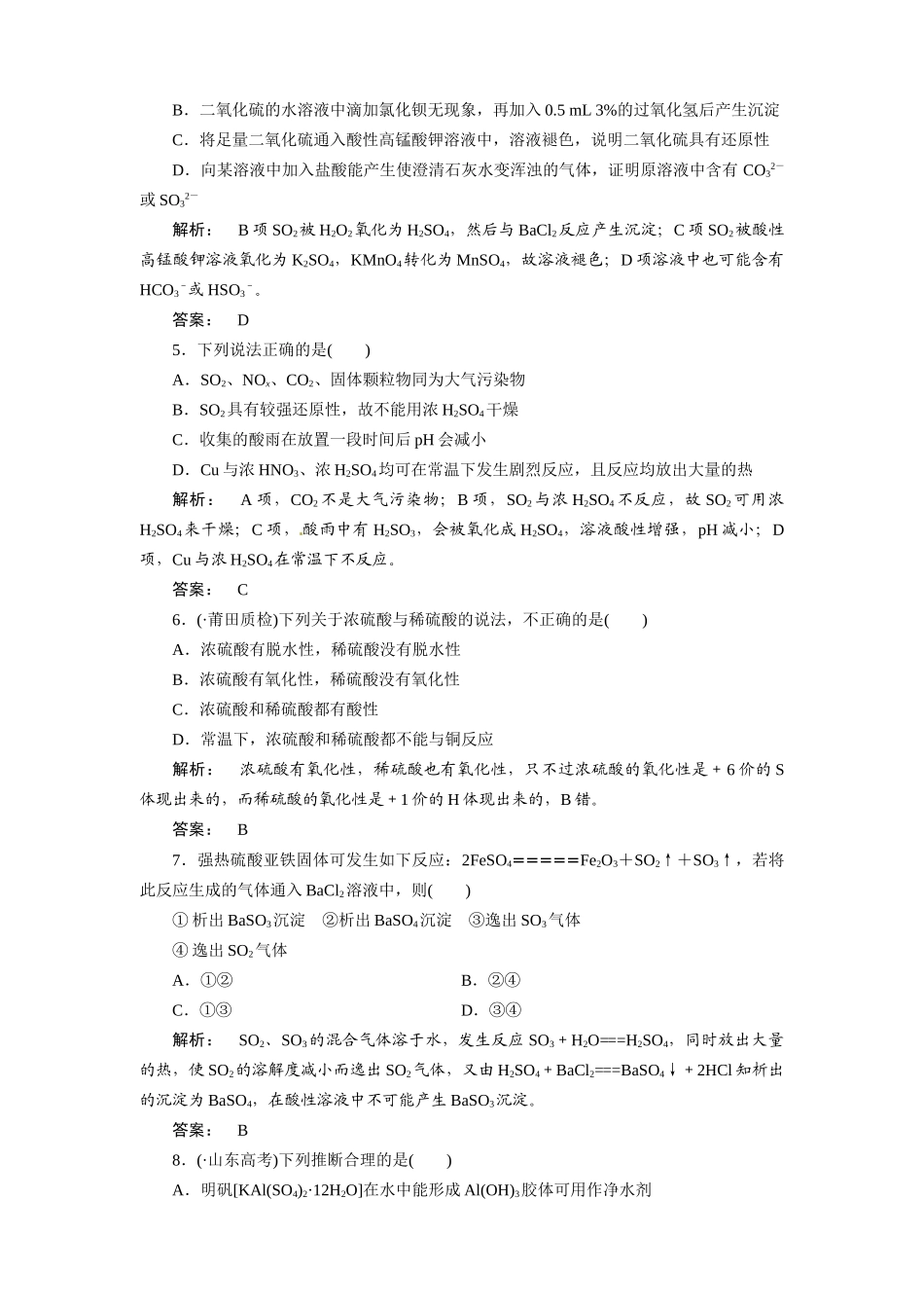
安徽省高三化学一轮复习 第4章第3讲 硫及其重要化合物_第2页
2/8
安徽省高三化学一轮复习 第4章第3讲 硫及其重要化合物_第3页
3/8
《金版新学案》高三一轮(安徽专版)化学(课件+课下作业):第4章第3讲硫及其重要化合物(本栏目内容在学生用书中以活页形式分册装订!)(45分钟100分)一、选择题(本大题包括12小题,每小题4分,共48分。每小题只有一个选项符合题意。)1.SO2是常见的大气污染物之一,下列措施中能够减少SO2排放量的是()①用天然气代替煤炭作民用燃料②使用水煤气或干馏煤气作燃料③硫酸厂使用V2O5作催化剂,加快SO2的转化速率④将块状煤粉碎,提高其燃烧效率⑤在煤中加入生石灰后燃用⑥循环处理吸收塔放出的尾气A.①②③④⑤B.①③⑤⑥C.①②⑤⑥D.②③④⑥解析:①中天然气的成分是CH4,所以用天然气代替煤炭作民用燃料可以减少SO2的排放;②中水煤气的主要成分是CO、H2,干馏煤气的主要成分是CH4、H2、CO等,所以用水煤气或干馏煤气作燃料也可以减少SO2的排放;③中硫酸厂使用催化剂加快反应速率,并不能减少SO2的排放;④中将煤粉碎,能提高燃烧效率,但不能减少SO2的排放;⑤在煤中加入CaO,煤在燃烧过程中发生如下反应:CaO+SO2=====CaSO3、2CaSO3+O2=====2CaSO4,可以减少SO2的排放;⑥在硫酸工业中循环处理吸收塔中的尾气,可以提高SO2的利用率,减少SO2的排放,所以能够减少SO2的排放的有①②⑤⑥,即C项组合正确。答案:C2.以下关于硫及其化合物说法错误的是()A.硫元素在自然界中既有游离态,又有化合态B.检查病人胃病所用的钡餐,既可以用BaSO4,也可以用BaCO3C.浓硫酸不可用来干燥H2S气体,因其具有强氧化性D.SO2、SO3都为酸性氧化物,都可与水反应生成相应酸解析:给病人查胃病只能用BaSO4,而不能用BaCO3,因胃酸中含有盐酸,会与BaCO3反应,生成可溶性钡盐,有毒。答案:B3.下列物质中,既能跟硫化氢反应,又能跟溴水反应的是()①硫化钠溶液②二氧化硫饱和溶液③硫酸铜溶液④硝酸银溶液⑤亚硫酸钠溶液A.①②③④⑤B.①③⑤C.①②④⑤D.②④⑤解析:其中CuSO4溶液只能跟H2S反应,而不跟溴水反应。答案:C4.下列说法中错误的是()A.二氧化硫能漂白某些物质B.二氧化硫的水溶液中滴加氯化钡无现象,再加入0.5mL3%的过氧化氢后产生沉淀C.将足量二氧化硫通入酸性高锰酸钾溶液中,溶液褪色,说明二氧化硫具有还原性D.向某溶液中加入盐酸能产生使澄清石灰水变浑浊的气体,证明原溶液中含有CO32-或SO32-解析:B项SO2被H2O2氧化为H2SO4,然后与BaCl2反应产生沉淀;C项SO2被酸性高锰酸钾溶液氧化为K2SO4,KMnO4转化为MnSO4,故溶液褪色;D项溶液中也可能含有HCO3-或HSO3-。答案:D5.下列说法正确的是()A.SO2、NOx、CO2、固体颗粒物同为大气污染物B.SO2具有较强还原性,故不能用浓H2SO4干燥C.收集的酸雨在放置一段时间后pH会减小D.Cu与浓HNO3、浓H2SO4均可在常温下发生剧烈反应,且反应均放出大量的热解析:A项,CO2不是大气污染物;B项,SO2与浓H2SO4不反应,故SO2可用浓H2SO4来干燥;C项,酸雨中有H2SO3,会被氧化成H2SO4,溶液酸性增强,pH减小;D项,Cu与浓H2SO4在常温下不反应。答案:C6.(·莆田质检)下列关于浓硫酸与稀硫酸的说法,不正确的是()A.浓硫酸有脱水性,稀硫酸没有脱水性B.浓硫酸有氧化性,稀硫酸没有氧化性C.浓硫酸和稀硫酸都有酸性D.常温下,浓硫酸和稀硫酸都不能与铜反应解析:浓硫酸有氧化性,稀硫酸也有氧化性,只不过浓硫酸的氧化性是+6价的S体现出来的,而稀硫酸的氧化性是+1价的H体现出来的,B错。答案:B7.强热硫酸亚铁固体可发生如下反应:2FeSO4=====Fe2O3+SO2↑+SO3↑,若将此反应生成的气体通入BaCl2溶液中,则()①析出BaSO3沉淀②析出BaSO4沉淀③逸出SO3气体④逸出SO2气体A.①②B.②④C.①③D.③④解析:SO2、SO3的混合气体溶于水,发生反应SO3+H2O===H2SO4,同时放出大量的热,使SO2的溶解度减小而逸出SO2气体,又由H2SO4+BaCl2===BaSO4↓+2HCl知析出的沉淀为BaSO4,在酸性溶液中不可能产生BaSO3沉淀。答案:B8.(·山东高考)下列推断合理的是()A.明矾[KAl(SO4)2·12H2O]在水中能形成Al(OH)3胶体可用作净水剂B.金刚石是自然界中硬度最大的物质,不可能与氧气发生反应C.浓H2SO4有强氧化性,常温下能与Cu发生剧烈...

1、当您付费下载文档后,您只拥有了使用权限,并不意味着购买了版权,文档只能用于自身使用,不得用于其他商业用途(如 [转卖]进行直接盈利或[编辑后售卖]进行间接盈利)。
2、本站所有内容均由合作方或网友上传,本站不对文档的完整性、权威性及其观点立场正确性做任何保证或承诺!文档内容仅供研究参考,付费前请自行鉴别。
3、如文档内容存在违规,或者侵犯商业秘密、侵犯著作权等,请点击“违规举报”。

碎片内容

安徽省高三化学一轮复习 第4章第3讲 硫及其重要化合物

文章天下+ 关注
实名认证
内容提供者

各种文档应有尽有

相关文档

确认删除?
VIP
微信客服
  • 扫码咨询
会员Q群
  • 会员专属群点击这里加入QQ群
客服邮箱
回到顶部