电脑桌面
添加小米粒文库到电脑桌面
安装后可以在桌面快捷访问

(通史版)高考历史二轮复习 板块三 现代文明时代的世界与中国 第11讲 第二次世界大战后的世界(~21世纪初)教案-人教版高三全册历史教案VIP免费

(通史版)高考历史二轮复习 板块三 现代文明时代的世界与中国 第11讲 第二次世界大战后的世界(~21世纪初)教案-人教版高三全册历史教案_第1页
1/26
(通史版)高考历史二轮复习 板块三 现代文明时代的世界与中国 第11讲 第二次世界大战后的世界(~21世纪初)教案-人教版高三全册历史教案_第2页
2/26
(通史版)高考历史二轮复习 板块三 现代文明时代的世界与中国 第11讲 第二次世界大战后的世界(~21世纪初)教案-人教版高三全册历史教案_第3页
3/26
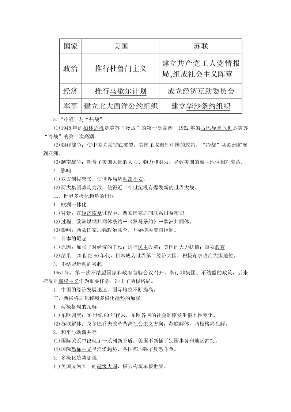
第11讲第二次世界大战后的世界(1945年~21世纪初)通史时空坐标时段特征概览总述第二次世界大战结束至今是两种社会制度共同发展和相互竞争时期,也是世界整体性进一步加强的时期,世界政治、经济格局发生了深刻的变化,影响巨大政治从两极格局向多极化过渡。美苏两极为争夺世界霸权进行了长时间的“冷战”;20世纪60~70年代,多极化趋势出现;当今世界格局的基本特点是“一超多强”,多极化趋势加强经济二战后资本主义世界经济体系形成,20世纪八九十年代以来,经济区域集团化和经济全球化成为世界经济两大发展趋势。二战后社会主义国家和资本主义国家的经济政策都发生了巨大变化科技文艺第二次世界大战后,第三次科技革命迅猛发展,人类进入信息时代;现代主义文学、美术、音乐也得到了一定程度的发展\s\up7(考点一二战后国际格局的演变)一、两极格局的形成1.背景(1)二战后,美苏双方失去了战时同盟的基础,关系逐渐恶化。(2)美苏双方在意识形态、国家利益方面发生冲突。(3)美苏实力相对均衡。2.表现3.“冷战”与“热战”(1)1948年的柏林危机是美苏“冷战”的第一次高潮,1962年的古巴导弹危机是美苏“冷战”的第二次高潮。(2)朝鲜战争:使中美关系彻底破裂,美国采取遏制中国的政策,“冷战”从欧洲扩展到亚洲。(3)越南战争:耗费了美国大量的人力、物力和财力,导致美国的霸主地位相对衰落。4.影响(1)双方剑拔弩张,使世界局势动荡不安。(2)两大集团势均力敌,使得近半个世纪没有爆发新的世界大战。二、世界多极化趋势的出现1.欧洲一体化(1)背景:在经济恢复过程中,西欧国家之间联系日益密切。(2)过程:欧洲煤钢共同体条约→《罗马条约》→欧洲共同体。(3)影响:西欧国家加强政治联合,开始摆脱美国控制。2.日本的崛起(1)原因:加强了对经济的干预;进行民主改革;美国的大力扶植;重视教育。(2)结果:20世纪80年代,日本成为世界第二经济大国,积极谋求政治大国地位。3.不结盟运动的兴起1961年,第一次不结盟国家和政府首脑会议召开。奉行非集团、不结盟的政策,后来把反对霸权主义作为重要任务,冲击了两极格局。4.中国的经济发展迅速,国际地位不断提高。三、两极格局瓦解和多极化趋势的加强1.两极格局的瓦解(1)东欧剧变:20世纪80年代末,东欧各国的社会制度发生根本性变化。(2)苏联解体:戈尔巴乔夫改革背离社会主义方向,苏联解体,两极格局瓦解。2.和平与动荡并存(1)国际关系中出现了一系列新矛盾,美国不断插手别国事务和地区冲突。(2)国际恐怖主义呈泛滥趋势,各国都加强了反恐斗争。3.多极化趋势加强(1)美国成为唯一的超级大国,极力构筑单极世界。(2)欧盟、日本、俄罗斯、中国等国的实力增强,暂时形成“一超多强”的局面。1.雅尔塔体系、两极格局、冷战之间的关系(1)雅尔塔体系的建立奠定了战后两极格局的基本框架,是两极格局形成的基础。(2)两极格局是雅尔塔体系一个组成部分和集中表现,从属于雅尔塔体系。(3)雅尔塔体系下两极格局对抗的主要的形式是冷战,而冷战又加剧了两极格局的形成。(4)两极格局的瓦解,意味着冷战局面的结束和雅尔塔体系的瓦解。2.两极格局下美苏对抗的特点及美国对外政策(1)美苏对抗特点①第二次世界大战后初期至20世纪50年代表现为以美国为首的资本主义阵营与以苏联为首的社会主义阵营之间在政治、经济、军事上的冷战。②20世纪50年代中期以后逐渐被美苏争霸局面代替,伴随着冷战在世界各地进行争霸、对抗。③美苏两极格局对峙是国际关系的基本特征,实质是美苏两分天下,打上了大国强权政治的烙印。(2)美国的对外政策①对苏联等社会主义国家:第二次世界大战结束后,表现为实行冷战;对中国,支持蒋介石发动内战、对中华人民共和国进行封锁孤立;20世纪70年代,开始调整与中国的关系,并与中国建交。②对西欧:政治上扶植反共力量;经济上利用马歇尔计划控制西欧。随着西欧的崛起和联合,美国调整战略,逐渐走向平等的政治同盟关系。③对日本:美国从独占日本到扶植日本,日本从追随美国到开始谋求政治大国地位,走向平等的政治军事同盟关系。3.毛泽东的“中间地带”理论第二次世界大战后,随着美苏冷战对峙局面的形成,...

1、当您付费下载文档后,您只拥有了使用权限,并不意味着购买了版权,文档只能用于自身使用,不得用于其他商业用途(如 [转卖]进行直接盈利或[编辑后售卖]进行间接盈利)。
2、本站所有内容均由合作方或网友上传,本站不对文档的完整性、权威性及其观点立场正确性做任何保证或承诺!文档内容仅供研究参考,付费前请自行鉴别。
3、如文档内容存在违规,或者侵犯商业秘密、侵犯著作权等,请点击“违规举报”。

碎片内容

(通史版)高考历史二轮复习 板块三 现代文明时代的世界与中国 第11讲 第二次世界大战后的世界(~21世纪初)教案-人教版高三全册历史教案

您可能关注的文档

确认删除?
VIP
微信客服
  • 扫码咨询
会员Q群
  • 会员专属群点击这里加入QQ群
客服邮箱
回到顶部