电脑桌面
添加小米粒文库到电脑桌面
安装后可以在桌面快捷访问

高三物理第1单元:光的直线传播、光速教案VIP免费

高三物理第1单元:光的直线传播、光速教案_第1页
1/3
高三物理第1单元:光的直线传播、光速教案_第2页
2/3
高三物理第1单元:光的直线传播、光速教案_第3页
3/3
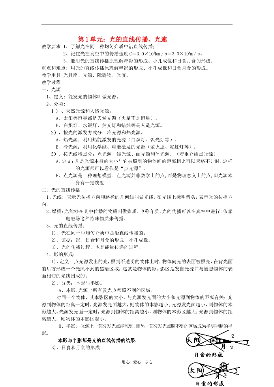
第1单元:光的直线传播、光速教学要求:1、了解光在同一种均匀介质中沿直线传播;2、记住光在真空中的传播速度C=3.0×105km/s=3.0×108m/s。3、能用光的直线传播原理解释影的形成、小孔成像和日食月食的形成。重点和难点:用光的直线传播原理解释影的形成、小孔成像和日食月食的形成。教学用具:光具座、光源、障碍物、光屏。教学过程:一、光源1、定义:能发光的物体叫做光源。2、分类:1)、天然光源和人造光源:A、太阳等恒星都是天然光源(火星不是恒星)。B、白炽灯、水银灯、荧光灯和蜡烛等是人造光源。2)、按光的激发方式分:冷光源和热光源。A、热光源:利用热能激发的光源(白炽灯、弧光灯等)。B、冷光源:利用化学能、电能激发的光源(萤火虫、霓虹灯等)。3)、按光线特点分:点光源、线光源、面光源和体光源。(着重介绍点光源)A、定义:凡是光源本身的大小与它被照到的物体间的距离相比可以忽略不计时,这样的光源都可以看作是“点光源”。B、点光源是一种理想模型.点光源并非数学上的点,而是物理意义上的点,即光源本身有一定线度.二、光的直线传播1、光线:表示光传播方向和路径的几何线叫做光线。在光线上标明箭头,表示光的传播方向。2、媒质:光能够在其中传播的物质叫做媒质,也称介质。光的传播可以在真空中进行,依靠电磁场这种特殊物质来传播。3、光的直线传播:1)、光在同一种均匀介质中是沿直线传播的。2)、证据:影、日食和月食的形成,小孔成像。3)、光的传播过程,也是能量传递的过程。4、影的形成:1)、定义:点光源发出的光,照到不透明的物体上时,物体向光的表面被照亮,在背光面的后方形成一个光照不到的黑暗区域,这就是物体的影。影区是发自光源并与被照物体的表面相切的光线围成的。2)、分类:本影与半影。A、本影:光源上所有发光点都照不到的区域。对同一个物体,其本影区的大小,与光源发光面的大小和光源到物体的距离有关:光源到物体的距离一定时,光源发光面越大,则物体的本影越小;光源发光面越小,则物体的本影越大。光源发光面一定时,光源到物体的距离越小,则物体的本影区越大;光源到物体的距离越大,则物体的本影区越小。B、半影:光源上一部分发光点能照到,而另一部分发光点照不到的区域成为半明半暗的半影。本影与半影都是光的直线传播的结果.3)、日食和月食的形成用心爱心专心A、日食:如图所示.a、在月球的本影区①里,可看到日全食(完全看不到太阳);b、在月球的半影区②里,可看到日偏食(只能看到一部分太阳);c、在月球的半影区③里,可看到日环食(只能看到太阳的边缘部分)。B、月食:a、当月球处于②③里时,看不到月食;b、当月球一部分处于①里时,可看到月偏食(只能看到一部分月亮);c、当月球全部处于①里时,可看到月全食(完全看不到月亮)。4)、小孔和小缝成像A、小孔成像是由于光的直线传播形成的;B、小孔成像与孔的形状无关;C、小孔成像中,像就是光斑;D、小孔成像中像是倒立的实像;E、小缝可看作无数小孔并行排列而成的,小缝成像的规律与小孔成像的规律相同,这也说明了小孔成像与小孔的形状无关。三、光速1、光速:光的传播速度.1)、真空中的光速:各种不同频率的光在真空中的传播速度都相同,均为:C=3.0×105km/s=3.0×108m/s。2)、光在空气中的速度近似等C=3.0×105km/s=3.0×108m/s。3)、光在其它媒质中的速度都小于C,其大小除了与媒质性质有关外,还与光的频率有关(这一点与机械波不同,机械波的波速仅由媒质的性质即密度、弹性和温度等决定)2、光年:1)、定义:光在真空中一年时间内传播的距离叫做光年.注意:;光年不是时间单位,而是长度单位.2)、大小:1光年=Ct=3.0×108m/s×365×24×3600s=9.46×1015m.3、光速的测定方法简介:1)、伽利略测量法,未获成功;2)、丹麦天文学家罗默的天文观测法;3)、荷兰惠更斯在罗默的基础上第一次测出C=2.0×108m/s;4)、1849年斐索旋转齿轮法;1862年傅科旋转棱镜法;5)、1879迈克尔孙重做斐索傅科实验,1926年改用旋转棱镜法.同步练习:1、下列说法正确的是:A、光总是沿直线传播的;B、光在同一种介质中总是沿直线传播的;C、小孔成像是光的直线传播形成的...

1、当您付费下载文档后,您只拥有了使用权限,并不意味着购买了版权,文档只能用于自身使用,不得用于其他商业用途(如 [转卖]进行直接盈利或[编辑后售卖]进行间接盈利)。
2、本站所有内容均由合作方或网友上传,本站不对文档的完整性、权威性及其观点立场正确性做任何保证或承诺!文档内容仅供研究参考,付费前请自行鉴别。
3、如文档内容存在违规,或者侵犯商业秘密、侵犯著作权等,请点击“违规举报”。

碎片内容

高三物理第1单元:光的直线传播、光速教案

您可能关注的文档

雨丝书吧+ 关注
实名认证
内容提供者

乐于和他人分享知识,从事历史教学,热爱教育,高度负责。

确认删除?
VIP
微信客服
  • 扫码咨询
会员Q群
  • 会员专属群点击这里加入QQ群
客服邮箱
回到顶部