电脑桌面
添加小米粒文库到电脑桌面
安装后可以在桌面快捷访问

高中数学 第一章 计数原理 1.1 分类加法计数原理与分步乘法计数原理 1.1.1 分类加法计数原理与分步乘法计数原理及其简单应用讲义 新人教A版选修2-3-新人教A版高二选修2-3数学教案VIP免费

高中数学 第一章 计数原理 1.1 分类加法计数原理与分步乘法计数原理 1.1.1 分类加法计数原理与分步乘法计数原理及其简单应用讲义 新人教A版选修2-3-新人教A版高二选修2-3数学教案_第1页
1/6
高中数学 第一章 计数原理 1.1 分类加法计数原理与分步乘法计数原理 1.1.1 分类加法计数原理与分步乘法计数原理及其简单应用讲义 新人教A版选修2-3-新人教A版高二选修2-3数学教案_第2页
2/6
高中数学 第一章 计数原理 1.1 分类加法计数原理与分步乘法计数原理 1.1.1 分类加法计数原理与分步乘法计数原理及其简单应用讲义 新人教A版选修2-3-新人教A版高二选修2-3数学教案_第3页
3/6
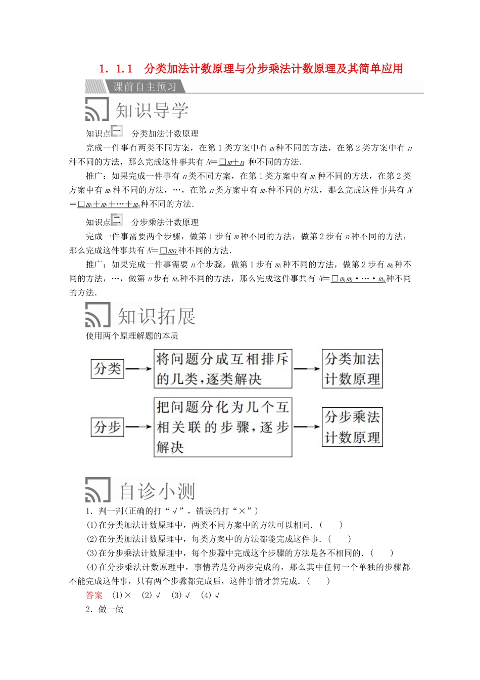
1.1.1分类加法计数原理与分步乘法计数原理及其简单应用知识点分类加法计数原理完成一件事有两类不同方案,在第1类方案中有m种不同的方法,在第2类方案中有n种不同的方法,那么完成这件事共有N=□m+n种不同的方法.推广:如果完成一件事有n类不同方案,在第1类方案中有m1种不同的方法,在第2类方案中有m2种不同的方法,…,在第n类方案中有mn种不同的方法,那么完成这件事共有N=□m1+m2+…+mn种不同的方法.知识点分步乘法计数原理完成一件事需要两个步骤,做第1步有m种不同的方法,做第2步有n种不同的方法,那么完成这件事共有N=□mn种不同的方法.推广:如果完成一件事需要n个步骤,做第1步有m1种不同的方法,做第2步有m2种不同的方法,…,做第n步有mn种不同的方法,那么完成这件事共有N=□m1m2·…·mn种不同的方法.使用两个原理解题的本质1.判一判(正确的打“√”,错误的打“×”)(1)在分类加法计数原理中,两类不同方案中的方法可以相同.()(2)在分类加法计数原理中,每类方案中的方法都能完成这件事.()(3)在分步乘法计数原理中,每个步骤中完成这个步骤的方法是各不相同的.()(4)在分步乘法计数原理中,事情若是分两步完成的,那么其中任何一个单独的步骤都不能完成这件事,只有两个步骤都完成后,这件事情才算完成.()答案(1)×(2)√(3)√(4)√2.做一做(1)从10名任课教师,54名同学中,选1人参加元旦文艺演出,共有________种不同的选法.(2)一个袋子里放有6个球,另一个袋子里放有8个球,每个球各不相同,从两个袋子里各取一个球,共有________种不同的取法.(3)从3名女同学和2名男同学中选1人主持本班的某次主题班会,则不同的选法有________种.答案(1)64(2)48(3)5解析(1)分类完成此事,一类是选教师,有10种选法;另一类是选学生,有54种选法.由分类加法计数原理可知,共有10+54=64种选法.(2)由分步乘法计数原理得不同取法的种数为6×8=48.(3)分类完成此事,如果选女生,有3种选法;如果选男生,有2种选法.由分类加法计数原理可知,共有3+2=5种选法.探究\s\up1()分类加法计数原理的应用例1有三个袋子,分别装有不同编号的红色小球6个,白色小球5个,黄色小球4个.若从三个袋子中任取1个小球,有多少种不同的取法?[解]有3类不同方案:第1类,从第1个袋子中任取1个红色小球,有6种不同的取法;第2类,从第2个袋子中任取1个白色小球,有5种不同的取法;第3类,从第3个袋子中任取1个黄色小球,有4种不同的取法.其中,从这三个袋子的任意一个袋子中取1个小球都能独立地完成“任取1个小球”这件事,根据分类加法计数原理,不同的取法共有6+5+4=15(种).拓展提升(1)应用分类加法计数原理时,完成这件事的n类方法是相互独立的,无论哪种方案中的哪种方法,都可以独立完成这件事.(2)利用分类加法计数原理解题的一般思路高二(1)班有学生50人,男生30人;高二(2)班有学生60人,女生30人;高二(3)班有学生55人,男生35人.(1)从中选一名学生任学生会主席,有多少种不同选法?(2)从高二(1)班、(2)班男生中或从高二(3)班女生中选一名学生任学生会体育部长,有多少种不同的选法?解(1)选一名学生有3类不同的选法:第一类,从高二(1)班选一名,有50种不同的方法;第二类,从高二(2)班选一名,有60种不同的方法;第三类,从高二(3)班选一名,有55种不同的方法.故任选一名学生任学生会主席的选法共有50+60+55=165种不同的方法.(2)选一名学生任学生会体育部长有3类不同的选法;第一类,从高二(1)班男生中选有30种不同的方法;第二类,从高二(2)班男生中选有30种不同的方法;第三类,从高二(3)班女生中选有20种不同的方法.故选一名学生任学生会体育部长有30+30+20=80种不同选法.探究\s\up1()分步乘法计数原理的应用例2已知集合M={-3,-2,-1,0,1,2},P(a,b)表示平面上的点(a,b∈M),问:(1)P(a,b)可表示平面上多少个不同的点?(2)P(a,b)可表示平面上多少个第二象限的点?(3)P(a,b)可表示多少个不在直线y=x上的点?[解](1)确定平面上的点P(a,b)可分两步完成:第一步确定a的值,共有6种方法;第二步确定b的值,也有6种方法.根据分步乘法计...

1、当您付费下载文档后,您只拥有了使用权限,并不意味着购买了版权,文档只能用于自身使用,不得用于其他商业用途(如 [转卖]进行直接盈利或[编辑后售卖]进行间接盈利)。
2、本站所有内容均由合作方或网友上传,本站不对文档的完整性、权威性及其观点立场正确性做任何保证或承诺!文档内容仅供研究参考,付费前请自行鉴别。
3、如文档内容存在违规,或者侵犯商业秘密、侵犯著作权等,请点击“违规举报”。

碎片内容

高中数学 第一章 计数原理 1.1 分类加法计数原理与分步乘法计数原理 1.1.1 分类加法计数原理与分步乘法计数原理及其简单应用讲义 新人教A版选修2-3-新人教A版高二选修2-3数学教案

您可能关注的文档

;绿洲书城+ 关注
实名认证
内容提供者

从事历史教学,热爱教育,高度负责。

确认删除?
VIP
微信客服
  • 扫码咨询
会员Q群
  • 会员专属群点击这里加入QQ群
客服邮箱
回到顶部