电脑桌面
添加小米粒文库到电脑桌面
安装后可以在桌面快捷访问

高中历史 第4单元 村落、城镇与居住环境单元小结与测评(教师用书)教案 新人教版选择性必修2-新人教版高二选择性必修2历史教案VIP免费

高中历史 第4单元 村落、城镇与居住环境单元小结与测评(教师用书)教案 新人教版选择性必修2-新人教版高二选择性必修2历史教案_第1页
1/3
高中历史 第4单元 村落、城镇与居住环境单元小结与测评(教师用书)教案 新人教版选择性必修2-新人教版高二选择性必修2历史教案_第2页
2/3
高中历史 第4单元 村落、城镇与居住环境单元小结与测评(教师用书)教案 新人教版选择性必修2-新人教版高二选择性必修2历史教案_第3页
3/3
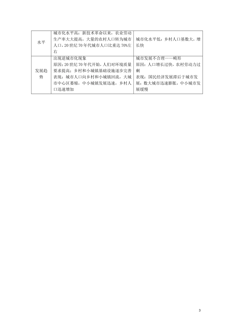
第4单元村落、城镇与居住环境[知识体系概览][主题归纳整合]主题一世界城市化的进程1.第一阶段:自城市形成—18世纪中叶(第一次工业革命),城市人口和城市人口比重呈低水平的缓慢增长。城市人口比重1%—2%。城市规模小,城市数目少。原因:生产力水平低,非农产业不发达。12.第二阶段:18世纪中叶—1900年(两次工业革命),城市化开始加速发展,1900年世界城市人口比重达到13.3%。原因:工业化。①工业化扩大人们利用自然资源的深度和广度,工矿城市大量出现;②工业化促进农业生产率的提高,使农村剩余劳动力增加,为城市产业提供后备劳动者,城市人口不断增加;③工业化促进城市基础设施的完善,加大城市对工业和人口的吸引力。3.第三阶段:20世纪以来,尤其是第二次世界大战结束以后,世界城市化的速度、规模、范围都达到了空前的程度,城市人口比重迅速上升。表现为以下三个特点:大城市发展速度大大超过小城镇;大城市数目不断增多;城市用地规模不断扩大。原因:①第三次科技革命极大促进工业和第三产业的发展。②许多发展中国家逐步走向工业化道路。主题二新中国城市化的历程及其存在的问题1.历程(1)围绕工业化建设生产型城市阶段(1949—1978年)1949年至1957年,我国的城市化水平平稳发展。平稳发展主要得益于“三年国民经济恢复”以及第一个五年计划时期正确的经济发展路线和巨大的经济建设成就。从1958年开始的“大跃进”运动打断了这一切,不利于城市化的健康发展。(2)城市体制改革拉动阶段(1979—1990年)中共十一届三中全会以来,随着对内改革、对外开放的一系列政策措施的实施,城市化进程也随着经济体制的改革进入了生机旺盛的时期。这个时期遍地兴起的乡镇企业吸引了大量农村剩余劳动力,这些农民离开土地,进入乡村、小城镇一级的工厂从事生产劳动,形成了我国“自下而上”的城市化过程。(3)城市外部扩张和内部重组加速阶段(1991—1999年)改革开放进一步深化,城市化水平持续增长,城市空间外部扩张和内部重组加速。我国的城市空间开始迅速发展:旧城改造如火如荼,新区建设日新月异,工业开发区、高新技术开发区遍地开花,中心商务区不断涌现。(4)城乡统筹发展阶段(2000年—至今)经历了前三个阶段的快速发展,城市化水平已经有了很大的提高,但是城乡发展差距的扩大制约了农村经济社会的发展,使得国家经济社会发展处于一种失衡状态。统筹城乡发展,从根本上改变城乡二元结构,逐步实现城乡一体化,使城市化进程与城乡建设相结合的步伐加快。2.存在的问题(1)失地农民问题:与城市规模扩张和城市功能提升及其完善相伴的是大量城郊接合部的农民失去赖以生存的土地,这不仅制约了我国城市化的发展,更严重影响到社会的安定。(2)生态环境问题:城市化的快速发展,使得固体废弃物污染、水污染、空气污染等问题加剧,交通拥堵问题日渐严重。(3)资源问题:资源危机已经成为我国城市化发展的“瓶颈”资源紧缺与资源浪费现象同时并存且严峻考验着我国城市化的可持续发展。(4)城市发展均衡问题:区域之间城市化发展水平不平衡,东、中、西部发展极不平衡,城镇结构也不尽合理。主题三世界发达国家和发展中国家的城市化对比发达国家发展中国家起步与速度起步早,现代发展速度慢:真正的城市化开始于18世纪中叶的工业革命,工业革命的起源地是英国,英国是世界城市化最早的国家,随后在其他发达国家陆续开始起步晚,发展快:开始于第二次世界大战以后。由于民族独立,经济迅速发展,城市人口的增长速度超过发达国家2水平城市化水平高:新技术革命以来,农业劳动生产率大大提高,大量的农村人口转为城市人口,20世纪70年代城市人口比重达70%左右城市化水平低:乡村人口基数大,增长快发展趋势出现逆城市化现象原因:20世纪70年代开始,人们对环境质量要求提高;乡村和小城镇基础设施逐步完善表现:城市人口向乡村和小城镇回流,大城市中心区萎缩,中小城镇发展迅速,乡村人口迅速增加城市发展不合理——畸形原因:人口增长过快,农村劳动力过剩表现:国民经济发展滞后于城市发展;数大城市迅速膨胀,中小城市发展缓慢3

1、当您付费下载文档后,您只拥有了使用权限,并不意味着购买了版权,文档只能用于自身使用,不得用于其他商业用途(如 [转卖]进行直接盈利或[编辑后售卖]进行间接盈利)。
2、本站所有内容均由合作方或网友上传,本站不对文档的完整性、权威性及其观点立场正确性做任何保证或承诺!文档内容仅供研究参考,付费前请自行鉴别。
3、如文档内容存在违规,或者侵犯商业秘密、侵犯著作权等,请点击“违规举报”。

碎片内容

高中历史 第4单元 村落、城镇与居住环境单元小结与测评(教师用书)教案 新人教版选择性必修2-新人教版高二选择性必修2历史教案

您可能关注的文档

星河书苑+ 关注
实名认证
内容提供者

从事历史教学,热爱教育,高度负责。

相关文档

确认删除?
VIP
微信客服
  • 扫码咨询
会员Q群
  • 会员专属群点击这里加入QQ群
客服邮箱
回到顶部