电脑桌面
添加小米粒文库到电脑桌面
安装后可以在桌面快捷访问

肺功能检查结果及意义1VIP免费

肺功能检查结果及意义1_第1页
1/5
肺功能检查结果及意义1_第2页
2/5
肺功能检查结果及意义1_第3页
3/5
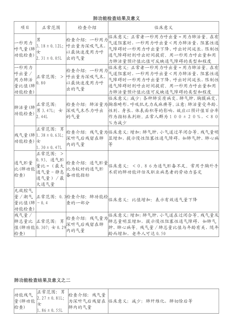
肺功能检查结果及意义项目正常范围检查介绍临床意义一秒用力呼气量(肺功能检查)男3.18±0.12L;女2.31±0.05L检查介绍:一秒用力呼出量为深吸气末,以最快速度用力呼出的气量临床意义:正常者一秒用力呼出量=用力肺活量。在有气道阻塞时,一秒用力呼出量<用力肺活量,阻塞性通气障碍时一秒用力呼出量下降、呼出时间延长,限制性通气障碍时则呼出时间提前。用一秒用力呼出量和用力肺活量预计值比值可反映通气障碍的类型和程度一秒用力呼出量/用力肺活量比值(肺功能检查)正常范围:>0.80检查介绍:一秒用力呼出量为深吸气末,以最快速度用力呼出的气量临床意义:正常者一秒用力呼出量=用力肺活量。在有气道阻塞时,一秒用力呼出量<用力肺活量,阻塞性通气障碍时一秒用力呼出量下降、呼出时间延长,限制性通气障碍时则呼出时间提前。用一秒用力呼出量和用力肺活量预计值比值可反映通气障碍的类型和程度肺活量(肺功能检查)正常范围:男3.47L;女2.44L检查介绍:肺活量为深吸气末尽力呼出的气量临床意义:减少:各种肺实质病变,肺气肿,胸膜病变,胸廓畸形,呼吸肌无力或麻痹等。注意:肺活量受年龄、性别、身长、体表面积等的影响,故应以预计值百分率作为指标来判断。正常人群为100±20%,<80%为减少残气量(肺功能检查)正常范围:男1.38±0.63L;女1.30±0.47L检查介绍:残气量为深听气后残留在肺内的气量临床意义:增加:肺气肿,小气道过早闭合等。残气量明显增加,提示慢性阻塞性通气障碍,如肺气肿、肺心病等通气贮量比(肺功能检查)正常范围:>0.93。通气贮量比=(最大通气量-静息通气量)/最大通气量检查介绍:通气贮量比为较好的通气贮备功能指标临床意义:<0.86为通气贮备不足。常用于胸外手术前的肺功能评估及职业病患者的劳动力鉴定无效腔气量/潮气量比值(肺功能检查)正常范围:0.3~0.4检查介绍:肺功能检查的一部分临床意义:比值增加:表示有效通气量下降残气量/肺总量比值(肺功能检查)正常范围:男0.307;女0.29检查介绍:残气量为深听气后残留在肺内的气量临床意义:增加:肺气肿,小气道在过闭合等。残气量及肺总量明显增加,提示慢性阻塞性通气障碍,如肺气肿、肺心病等。残气量/肺总量比值与年龄有关,随年龄而增加,老年人可达0.50肺功能检查结果及意义之二功能残气量(肺功能检查)正常范围:男2.27±0.81L;女1.86±0.55L检查介绍:残气量为深听气后残留在肺内的气量临床意义:减少:肺纤维化,肺切除后等深吸气量(肺功能检查)正常范围:男2.6L;女1.9L检查介绍:深吸气量为平静呼气末尽力吸气所吸入的气量,即潮气量加补吸气量临床意义:深吸气量是肺活量的主要组分,,需和其他肺功能检查综合判断补吸气量(肺功能检查)正常范围:男2.16L;女1.50L检查介绍:补吸气量为平静吸气末再用力吸气所吸入的气量临床意义:补吸气量是肺活量的主要组分,需和其他肺功能检查综合判断肺总量(肺功能检查)正常范围:男5.09±0.87L;女4.00±0.83L检查介绍:肺总量为深吸气后肺内所含的气体总量,即等于肺活量加残气量临床意义:增加:肺气肿,老年肺,降低:导致限制性通气障碍的各种情况使肺总量明显降低。注意:肺总量正常不一定代表肺功能正常,因肺活量和残气量的增减可互相弥补气体分布(肺功能检查)正常范围:一次呼气(氮稀释)法<0.015;重复呼吸(氮清洗)法<0.025检查介绍:气体分布测定主要用于了解通气分布情况临床意义:由于气体分布异常可在无阻塞性或限制性通气障碍时出现,故是较敏感的通气功能测量指标通气/血流(V/Q)比例测定正常范围:通气/血流=4/5(0.8)检查介绍:全肺肺泡通气量与流经全肺血量的比例称通气、血流比例临床意义:通气/血流(V/Q)异常,无论升高或降低无疑均是导致机体缺氧、动脉血氧分压下降的主要原因。V/Q小于0.8表明通气量显著减少,见于慢性气管炎、阻塞性肺气肿,肺水肿等病。V/Q大于0.8表明肺血流量明显减少,见于肺动脉梗塞,右心衰竭肺弥散功能测定正常范围:25~37MLCO/毫米汞柱/分检查介绍:弥散功能是换气功能中的一项测定指标临床意义:弥散功能减退多见于肺间质疾病,如肺纤维化、矽肺、石棉肺...

1、当您付费下载文档后,您只拥有了使用权限,并不意味着购买了版权,文档只能用于自身使用,不得用于其他商业用途(如 [转卖]进行直接盈利或[编辑后售卖]进行间接盈利)。
2、本站所有内容均由合作方或网友上传,本站不对文档的完整性、权威性及其观点立场正确性做任何保证或承诺!文档内容仅供研究参考,付费前请自行鉴别。
3、如文档内容存在违规,或者侵犯商业秘密、侵犯著作权等,请点击“违规举报”。

碎片内容

肺功能检查结果及意义1

您可能关注的文档

确认删除?
VIP
微信客服
  • 扫码咨询
会员Q群
  • 会员专属群点击这里加入QQ群
客服邮箱
回到顶部