电脑桌面
添加小米粒文库到电脑桌面
安装后可以在桌面快捷访问

内分泌常用检查VIP免费

内分泌常用检查_第1页
1/8
内分泌常用检查_第2页
2/8
内分泌常用检查_第3页
3/8
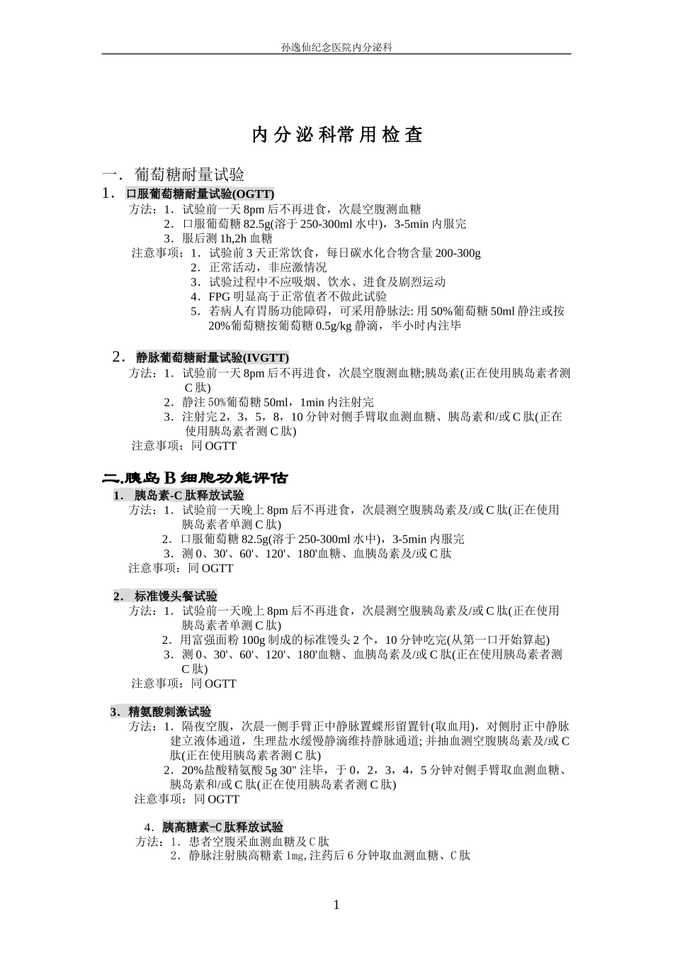
孙逸仙纪念医院内分泌科内分泌科常用检查一.葡萄糖耐量试验1.口服葡萄糖耐量试验(OGTT)方法:1.试验前一天8pm后不再进食,次晨空腹测血糖2.口服葡萄糖82.5g(溶于250-300ml水中),3-5min内服完3.服后测1h,2h血糖注意事项:1.试验前3天正常饮食,每日碳水化合物含量200-300g2.正常活动,非应激情况3.试验过程中不应吸烟、饮水、进食及剧烈运动4.FPG明显高于正常值者不做此试验5.若病人有胃肠功能障碍,可采用静脉法:用50%葡萄糖50ml静注或按20%葡萄糖按葡萄糖0.5g/kg静滴,半小时内注毕2.静脉葡萄糖耐量试验(IVGTT)方法:1.试验前一天8pm后不再进食,次晨空腹测血糖;胰岛素(正在使用胰岛素者测C肽)2.静注50%葡萄糖50ml,1min内注射完3.注射完2,3,5,8,10分钟对侧手臂取血测血糖、胰岛素和/或C肽(正在使用胰岛素者测C肽)注意事项:同OGTT二.胰岛B细胞功能评估1.胰岛素-C肽释放试验方法:1.试验前一天晚上8pm后不再进食,次晨测空腹胰岛素及/或C肽(正在使用胰岛素者单测C肽)2.口服葡萄糖82.5g(溶于250-300ml水中),3-5min内服完3.测0、30'、60'、120'、180'血糖、血胰岛素及/或C肽注意事项:同OGTT2.标准馒头餐试验方法:1.试验前一天晚上8pm后不再进食,次晨测空腹胰岛素及/或C肽(正在使用胰岛素者单测C肽)2.用富强面粉100g制成的标准馒头2个,10分钟吃完(从第一口开始算起)3.测0、30'、60'、120'、180'血糖、血胰岛素及/或C肽(正在使用胰岛素者测C肽)注意事项:同OGTT3.精氨酸刺激试验方法:1.隔夜空腹,次晨一侧手臂正中静脉置蝶形留置针(取血用),对侧肘正中静脉建立液体通道,生理盐水缓慢静滴维持静脉通道;并抽血测空腹胰岛素及/或C肽(正在使用胰岛素者测C肽)2.20%盐酸精氨酸5g30"注毕,于0,2,3,4,5分钟对侧手臂取血测血糖、胰岛素和/或C肽(正在使用胰岛素者测C肽)注意事项:同OGTT4.胰高糖素-C肽释放试验方法:1.患者空腹采血测血糖及C肽2.静脉注射胰高糖素1mg,注药后6分钟取血测血糖、C肽1孙逸仙纪念医院内分泌科注意事项:未排嗜铬细胞瘤或血压明显增高者禁做本试验三.低血糖症相关检查1.胰高糖素试验方法:1.试验前日晚餐后禁饮、禁食,试验日晨空腹测血糖及胰岛素2.静脉注射胰高糖素1mg,2-3分钟内注完,注射后每5分钟取血一次,连续30分钟,以后每半小时一次,直至2小时,测定血糖和胰岛素注意事项:过程中应严密观察病人血糖和低血糖症的表现意义:胰岛素瘤病人注射胰高糖素后5分钟血胰岛素上升>150mU/L,90-150分钟时血糖降至1.7mmol/l以下2.饥饿试验方法:晚餐后开始禁食,次晨空腹及有低血糖发作时随时抽血测血糖及胰岛素,若无发作,禁食时间可延长到72小时,期间每4-6小时测血糖、胰岛素水平,当患者出现低血糖症状并已抽血送检血糖和胰岛素后,停止试验,静脉注射50%GS40ml,并观察血糖变化;如空腹已持续72小时而无低血糖发作时,抽血送检后停止试验。注意事项:1.试验期间可饮水2.为防止低血糖时发生意外,患者最好卧床,仅于单纯空腹不能使其诱发者才令其活动协助诱发低血糖意义:饥饿后出现低血糖症状,血糖<40mg%,为阳性。此时对胰岛素瘤的诊断有一定价值。此外,阳性也可见于其他病因的器质性低血糖症,但功能性反应性低血糖者本试验阴性。3.血浆胰岛素/血糖比值方法:空腹过夜,次晨静脉取血,或低血糖发作时同步送检血糖和血浆胰岛素意义:1.胰岛素释放指数=血浆胰岛素(µU/ml)/血糖(mg/dl)多大于0.4,正常人小于0.3(不适用于血糖正常者)。2.胰岛素修正指数=血浆胰岛素(µU/ml)×100/血糖-30(mg/dl),胰岛素瘤病人大于85µU/mg,正常小于50。3.以上属胰岛素不适当分泌过多证据。上述比值或修正值若只有1-2次测定和计算结果在正常范围内,也不能排除胰岛素瘤的可能性,此时应多次重复检查,因胰岛素的释放有时为阵发性。四.高血压查因系列栓查(一)原发性醛固酮增多症相关检查1.卧立位醛固酮试验方法:1.试验前一天8pm至试验当天8am禁食2.试验当天:6am排尿,6-8am去枕平卧,不得翻身、抬腿,8am测血Ald、PRA、AT-Ⅱ、血K+,ACTH、皮质醇;8am-12N取立位,保持安静,不得喧哗,12N时抽血测Ald、P...

1、当您付费下载文档后,您只拥有了使用权限,并不意味着购买了版权,文档只能用于自身使用,不得用于其他商业用途(如 [转卖]进行直接盈利或[编辑后售卖]进行间接盈利)。
2、本站所有内容均由合作方或网友上传,本站不对文档的完整性、权威性及其观点立场正确性做任何保证或承诺!文档内容仅供研究参考,付费前请自行鉴别。
3、如文档内容存在违规,或者侵犯商业秘密、侵犯著作权等,请点击“违规举报”。

碎片内容

内分泌常用检查

您可能关注的文档

确认删除?
VIP
微信客服
  • 扫码咨询
会员Q群
  • 会员专属群点击这里加入QQ群
客服邮箱
回到顶部