电脑桌面
添加小米粒文库到电脑桌面
安装后可以在桌面快捷访问

modem 上线过程VIP免费

modem 上线过程_第1页
1/11
modem 上线过程_第2页
2/11
modem 上线过程_第3页
3/11
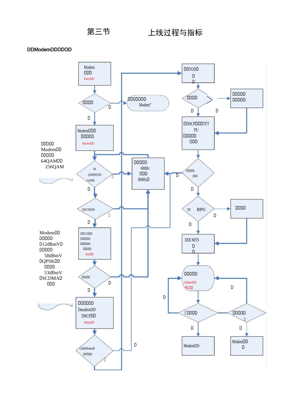
第三节上线过程与指标DDModemDDDDDDDDDDDModemDDDDDDD64QAMDD256QAMModemDDDDDDDD12dBmVDDDDDD58dBmVDQPSKDDDDDD53dBmVDSCDMADODDDDDDDDDDDDDDDDDDDDDDDDDDDDDDDDDDDDDDDDDDDDDDDDDDDDODDOnlineODD-PCDD>DDDDDCableModemDDIPDDD64QAMDD256QAMDDOCSISDDDDDDDDDModem”DDDDDDDmodemDDDHCPDDOnlineDDDDHCPDDDTFTPUDDDDDODDDDUCDDDDDDDDDDDDDDDDDDDDSendDDDDDDD6MHzODD8MHzDModemODDDDDDDReceiveDDModemODDPowerDDModemDDDModemDDDDCMTSDDTODDDDDDDDDDDDDDDDDDModemDDDDDDDDDDDDDDDDDDCMDDDDDDDDDDDDDDDDDDDDDDDDDDCMTSDDDDDDDDDDDDDDDDDDDCMDDDDDDDDDDDDDDDDDDDDDDDDDDDDDDDD维持信息包括延时,功率,维持信>下行信号以太网数据包发送到,将数据包经过一系列封装后进行调制(一般是或),然后送入网络。接收到发送的数据后,先进行解调,再进行一系列解封装,还原成以太网数据帧,再通过以太网送到。珠江宽频为下行,目前主要下行频点为、、、>上行信号发送的数据以以太网帧形式送到的用户设备接口,把以太网帧封装成标准的帧,帧通过数字调制(,)后送到网络。的上行口接收到的上行数据后,把信号解调成以太网帧送入以太网。DDDDDDDDDDRNG-REQDDCMTSDDDDRNG-RSPDDCMDDDDDDDDDDDDDDDDDDD4D□□□□□5D□□上线后,每隔一段时间(一般是几秒),发送给道的畅通。CMDCMTSDDDDDCMDDDCMTSDDDDDDDDDDDDDDCMDDDDCMDDDD上行、连接和注册、在线个过程,如图:DDDDDDDDDDDDDDDDDDDDDDDDCMD上线过程大致分为加电自检、搜索下行、CMTS搜索1D□□□□2D□□□□DDDDDDDDDDDDDDDDCMDDDDDDCMTSDDDDDDDDDDMACDDDDDDDDDUCDDDDDDDDDDDDDDDDSYNCDDUCDDDMAPDDCMDDMAPDDDDDDDSYNC3D□□□□CMDCMDDDDDCMDDDDDHCPDDDDDDHCPDDDDToDDDDDDDHCPDDDDHCPDDDDDDDDDDDDDDDIPDDDDDDToDDDDToDDDDDDDDDHCPDDDDDDDNSDDDDDDToDDDDDDDToDDDDDHCPDDDCMDDCMDDDDDDCMDDDDD的标准定义了ToDDDDDDDDDDDDDDTFTPDDDDDTFTP的信息,DCMDDDDDDDDDDDDDDDDDDDDDDDDTFTPDDDTFTPDDDDDDDTFTPDDDDDDDDDDDDDDDDDDDCMDDDDDD配置文件按照包括的连接速度,允许连接的数,过滤规则等。DCMTSDDDDDDDDREG—REQMCMTSDDDDDDDDREG—RSP叮CMDDDDDDDDDDDDDDDDDDDDDDDTFTPDCITSCableMode定时发送定时发送定时发送处理测距谙求返回测距响应DHCP■1i咱i-__-i建立物理层同步获取上行通道参数搜索可用时隙发送测距请求•测距完戚完戚简单数据通路发送DHCP谙求接收DHCP响应获取IP地址发送TOD请求接收TOD响应DDModemDDDDDDDDDDDDDDDDDDAfOTOKOLADone完成获取基准时间发送TFTP请求接收TFTP响应获取注册配HW发送注册谙求注册完戚建立完全物理通路状态本页面提供了有关电舞谓制解谓器启动程序的信宜.如果启动过程出■“状SCStatus)"芒中将出現"故障(Failed)"字样.如果垸生这种昔况.诘打开“帮助(Help厂页面■执行“卷查歩秦(Checkup)"・如果冋盏依然存在■点击"故BCFailed)",了解关于故障的更爹信息.或者拨打凝修电话寻求霜助.AcquireDownstreamChannel获取下行信道DDModemDDDDDDDDDDDmotorolaDDDDTaskStatusObtainUpstreamParameters从下行信号中解出上行的参数UpstreamRanging上行测距EstablishIPConnectionUsingDHCP从服务器获取ip地址EstablishTimeofDay向服务器询问当前时间、日期DoneDoneDoneDoneSURFbcard*TransferOperationalParametersThroughTFTP传送CM的配置文件RegisterConn已cti□门CableModemStatusCM注册CIT状态DoneDoneOperational正常工作DDModemDDDDD3CMDDDD4【测量方法】发射电平在CMDDDDDDDDD6DD10dBmVDDDSNRD33dB【测量方法】在的主页里直接读出。【好处】的下行信号在接收电平大于时只需要以上,而少于时要求以上。所以我们的下行信号设置成比模拟信号低,它比时多了的余量。2.CMTSDDDDDDDDDDDDDDDD3dBDDDDDDDDDDDDDDDDDDDDDDDDDD【测量方法】进入的频谱分析选项,设置中心频率为,测量取。在下行频带内,峰顶和峰谷相差要少于。如图:47.9dBuV45.7dBuV46.1dBuV0.4dBCenter:699.000MHzMarkerA:699.000M~50dBmvuuMsg:CMUUUL王页直接读NRD25dBStatusStatusDDDmodemDDDDDDDDD4.DDDDDDDDDDDDD5.DDD信号本页面提供了有关电舞调制解谓憲和有鑑...

1、当您付费下载文档后,您只拥有了使用权限,并不意味着购买了版权,文档只能用于自身使用,不得用于其他商业用途(如 [转卖]进行直接盈利或[编辑后售卖]进行间接盈利)。
2、本站所有内容均由合作方或网友上传,本站不对文档的完整性、权威性及其观点立场正确性做任何保证或承诺!文档内容仅供研究参考,付费前请自行鉴别。
3、如文档内容存在违规,或者侵犯商业秘密、侵犯著作权等,请点击“违规举报”。

碎片内容

modem 上线过程

您可能关注的文档

确认删除?
VIP
微信客服
  • 扫码咨询
会员Q群
  • 会员专属群点击这里加入QQ群
客服邮箱
回到顶部