电脑桌面
添加小米粒文库到电脑桌面
安装后可以在桌面快捷访问

山东红十字眼科医院全飞秒激光问答VIP免费

山东红十字眼科医院全飞秒激光问答_第1页
1/13
山东红十字眼科医院全飞秒激光问答_第2页
2/13
山东红十字眼科医院全飞秒激光问答_第3页
3/13
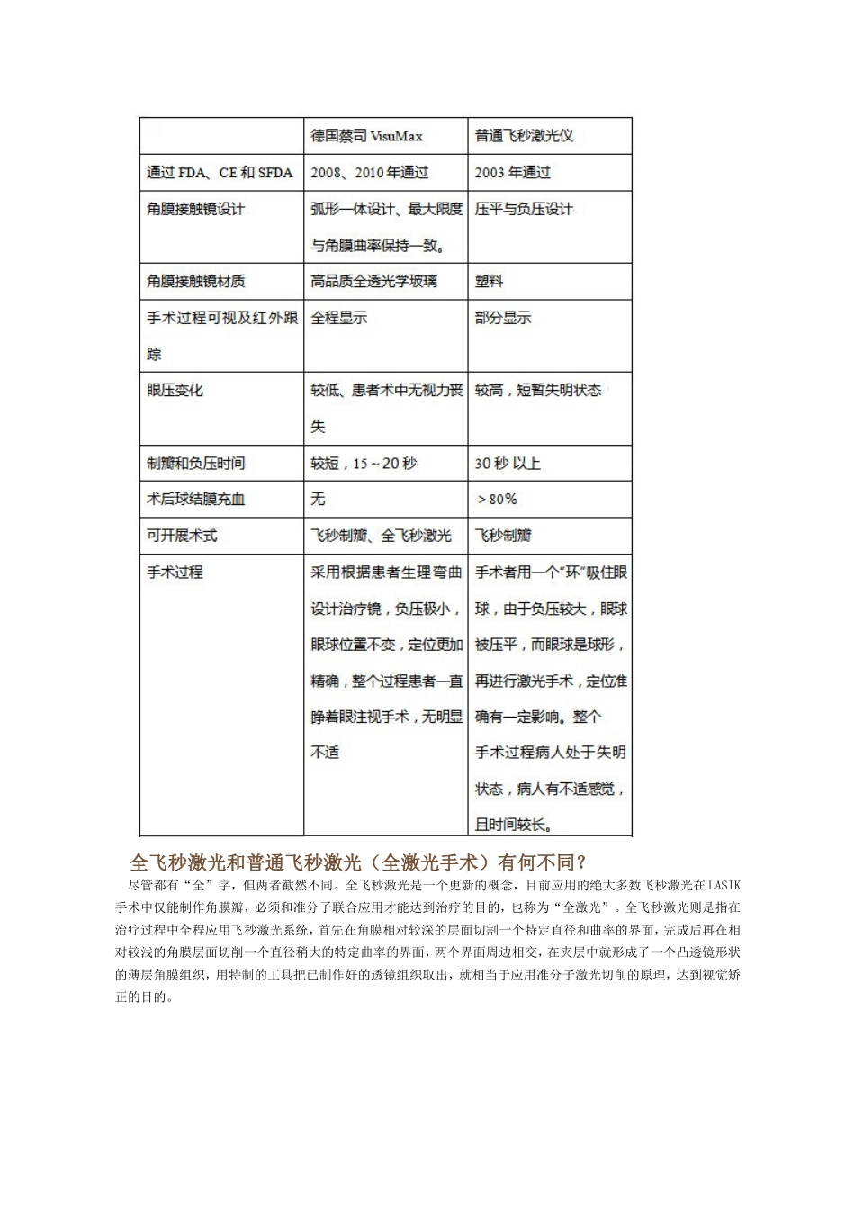
红十字眼科>>全飞秒激光问答山东红十字眼科医院屈光手术中心最根本的特色是什么?答:山东红十字眼科医院屈光手术中心由医学博士主持,技术力量雄厚。拥有德国卡尔蔡司公司VisuMax全飞秒激光系统:这是目前世界上速度最快的飞秒激光系统,激光发射的频率高达500Khz,比美国的IntralaseFS飞秒激光,以及瑞士ZiemerLDV达芬奇飞秒激光的发射频率更快,意味着其在LASIK手术中,制作角膜瓣的时间更短,更少的角膜层间热效应,更短的负压吸引眼球时间,更少的眼底视网膜牵拉与眼底缺血时间,也就是更安全更高效。此顶尖设备国内仅有不到10台,我院为山东省内唯一一台。目前,可根据患者的眼部条件不同开展九种以上不同的手术方式,满足不同患者对提高视觉质量的需要。山东红十字眼科医院屈光手术中心已经达到国内领先,国际先进的水平。蔡司飞秒激光和普通飞秒激光有何不同?全飞秒激光和普通飞秒激光(全激光手术)有何不同?尽管都有“全”字,但两者截然不同。全飞秒激光是一个更新的概念,目前应用的绝大多数飞秒激光在LASIK手术中仅能制作角膜瓣,必须和准分子联合应用才能达到治疗的目的,也称为“全激光”。全飞秒激光则是指在治疗过程中全程应用飞秒激光系统,首先在角膜相对较深的层面切割一个特定直径和曲率的界面,完成后再在相对较浅的角膜层面切削一个直径稍大的特定曲率的界面,两个界面周边相交,在夹层中就形成了一个凸透镜形状的薄层角膜组织,用特制的工具把已制作好的透镜组织取出,就相当于应用准分子激光切削的原理,达到视觉矫正的目的。绝大多数飞秒激光仪不能进行全飞秒的治疗,目前仅有德国ZEISS全飞秒激光系统是这一领域的开创者。飞秒激光和传统LASIK有何不同?飞秒激光技术,是当今眼科激光学界的前沿技术,可实现对角膜不同层面进行任意控制下的切削。它是一种以脉冲形式运转的红外线激光,其波长为1053nm,持续时间非常短,只有几个飞秒(一飞秒就是一千万亿分之一秒),飞秒激光能聚焦到比头发的直径还要小的多空间区域,用来进行微精细加工。在激光矫治屈光不正手术中,制作出更均匀更完美的手术需要的角膜瓣,以利获得更佳的视觉质量。传统LASIK是首先使用角膜板层刀(机械板层刀)制作一层角膜瓣,再应用准分子激光进行切削,以达到矫正近视的目的。飞秒激光技术是应用飞秒激光系统代替机械板层刀来制作角膜瓣。在计算机程序的精确控制下完成对角膜任意深度和形状的切削,所以飞秒激光不仅可以制作出超薄的角膜瓣,还可以根据手术医生的要求预先设置角膜瓣的厚度、直径大小、角膜蒂的位置以及边缘切口的角度,以达到根据不同患者情况实现个性化切削。而机械板层刀在制瓣过程中由于患者紧张、睑裂小等客观原因,可会发生角膜瓣制作不理想的等情况,这在飞秒激光手术中可不再发生。可以讲,飞秒激光的应用实现了LASIK手术的无刀化,极大的提高了手术的安全性。飞秒激光的价格为什么有所不同?答:飞秒激光发展很快,短时间内已经历了多次的更新换代。由于不同飞秒技术的数字化水平和知识产权价值的差异,使得其设备价格从几百万到上千万不等,再加上所使用的一次性耗品品质不同,故造成不同种类的飞秒激光手术的收费不同飞秒激光制瓣有那些优点?2011/12/02答:(1)大幅降低手术风险。(2)具有较高的精确度,制作出的角膜瓣厚度、形态均一。(3)嵌入式角膜瓣,复位更准确。(4)不受角膜曲率影响,矫治范围更广泛。(5)相对避免了医源性感染。(6)术后视觉质量更完美。飞秒激光的适应人群?答:通常情况下,适合做传统近视手术的患者都可以接受这个手术。另外,以往不能做传统手术的人也可以通过详细检查后考虑选择飞秒全激光手术。(1)以往因为角膜薄、近视度数高而不能做手术的患者。(2)以往因为睑裂小、角膜直径小、角膜平而无法进行手术的患者。(3)传统LASIK术后出现欠矫、过矫等情况需要进行增效手术的患者。(4)恐惧机械刀切割角膜的患者。(5)追求更加完美视觉质量的患者。什么是全飞秒激光角膜屈光手术?答:“全飞秒激光”治疗近视,手术已经不需准分子激光的参与。在完成制作角膜瓣的同时还可以将近视治疗需要消除的角膜部分制作完毕,将制瓣和激光切削合...

1、当您付费下载文档后,您只拥有了使用权限,并不意味着购买了版权,文档只能用于自身使用,不得用于其他商业用途(如 [转卖]进行直接盈利或[编辑后售卖]进行间接盈利)。
2、本站所有内容均由合作方或网友上传,本站不对文档的完整性、权威性及其观点立场正确性做任何保证或承诺!文档内容仅供研究参考,付费前请自行鉴别。
3、如文档内容存在违规,或者侵犯商业秘密、侵犯著作权等,请点击“违规举报”。

碎片内容

山东红十字眼科医院全飞秒激光问答

书海行舟+ 关注
实名认证
内容提供者

热爱教学事业,对互联网知识分享很感兴趣

确认删除?
VIP
微信客服
  • 扫码咨询
会员Q群
  • 会员专属群点击这里加入QQ群
客服邮箱
回到顶部