电脑桌面
添加小米粒文库到电脑桌面
安装后可以在桌面快捷访问

妇产科护理学VIP免费

妇产科护理学_第1页
1/45
妇产科护理学_第2页
2/45
妇产科护理学_第3页
3/45
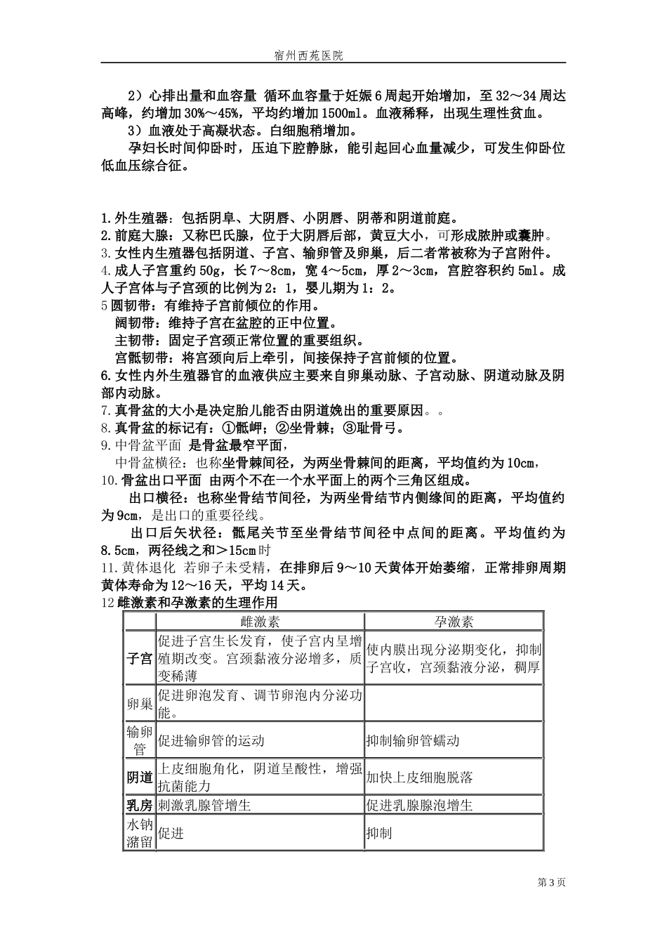
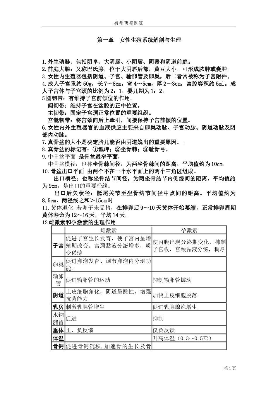
宿州西苑医院第一章女性生殖系统解剖与生理1.外生殖器:包括阴阜、大阴唇、小阴唇、阴蒂和阴道前庭。2.前庭大腺:又称巴氏腺,位于大阴唇后部,黄豆大小,可形成脓肿或囊肿。3.女性内生殖器包括阴道、子宫、输卵管及卵巢,后二者常被称为子宫附件。4.成人子宫重约50g,长7~8cm,宽4~5cm,厚2~3cm,宫腔容积约5ml。成人子宫体与子宫颈的比例为2:1,婴儿期为1:2。5圆韧带:有维持子宫前倾位的作用。阔韧带:维持子宫在盆腔的正中位置。主韧带:固定子宫颈正常位置的重要组织。宫骶韧带:将宫颈向后上牵引,间接保持子宫前倾的位置。6.女性内外生殖器官的血液供应主要来自卵巢动脉、子宫动脉、阴道动脉及阴部内动脉。7.真骨盆的大小是决定胎儿能否由阴道娩出的重要原因。。8.真骨盆的标记有:①骶岬;②坐骨棘;③耻骨弓。9.中骨盆平面是骨盆最窄平面,中骨盆横径:也称坐骨棘间径,为两坐骨棘间的距离,平均值约为10cm,10.骨盆出口平面由两个不在一个水平面上的两个三角区组成。出口横径:也称坐骨结节间径,为两坐骨结节内侧缘间的距离,平均值约为9cm,是出口的重要径线。出口后矢状径:骶尾关节至坐骨结节间径中点间的距离。平均值约为8.5cm,两径线之和>15cm时11.黄体退化若卵子未受精,在排卵后9~10天黄体开始萎缩,正常排卵周期黄体寿命为12~16天,平均14天。12雌激素和孕激素的生理作用雌激素孕激素子宫促进子宫生长发育,使子宫内呈增殖期改变。宫颈黏液分泌增多,质变稀薄使内膜出现分泌期变化,抑制子宫收,宫颈黏液分泌,稠厚卵巢促进卵泡发育、调节卵泡内分泌功能。输卵管促进输卵管的运动抑制输卵管蠕动阴道上皮细胞角化,阴道呈酸性,增强抗菌能力加快上皮细胞脱落乳房刺激乳腺管增生促进乳腺腺泡增生水钠潴留促进抑制垂体正、负反馈仅负反馈体温升高体温(0.3~0.5℃)骨钙促进骨钙沉积,加速骨的生长及骨第1页宿州西苑医院骺软骨的愈合其他促进女性附性器官的发育和副性征(第二性征)的出现抑制血管、消化道平滑肌收缩13、子宫颈的变化取黏液涂于玻片,干燥后可见羊齿植物叶状结晶。排卵后,受孕激素影响,黏液分泌量减少,变混浊黏稠,拉丝易断,不利于精子通过,涂片干后,可见成排的椭圆体。14、月经持续的天数称为月经期,一般为2~8天。月经量约为30~50ml。第二章妊娠期妇女的护理。1.胎盘的形成:*胎盘由底蜕膜、叶状绒毛膜和羊膜构成。是母体与胎儿间进行物质交换的2绒毛膜促性腺激素(HCG):在受精后10天左右即可用放射免疫法自母体血清中测出,成为诊断早孕的敏感方法之一。其作用是维持妊娠、营养黄体,使子宫内膜变为蜕膜,维持受精卵生长发育。至妊娠8~10周时分泌达高峰,持续1~2周后逐渐下降。3.妊娠足月时羊水量约1000ml。在妊娠的任何时期,如羊水量超过2000ml,可诊断为羊水过多;如在妊娠晚期羊水量少于300ml,可诊断为羊水过少。4.妊娠足月胎儿的脐带长约30~70cm,内有一条管腔较大、管壁较薄的脐静脉和两条管腔较小、管壁较厚的脐动脉。5妊娠开始的8周是胎体主要器官发育形成时期,称为胚胎;从第9周起称为胎儿。8周末:面部已初具人形,B超检查可见胎心搏动。12周末:外生殖器已发育,部分可分辨性别。16周末:可确定性别,部分经产妇自觉胎动。20周末:临床上听到胎心音。24周末:各脏器均已发育,皮下脂肪开始沉积,出现眉毛及眼毛。28周末:身长35cm,体重1000g,若能加强护理,可以存活。32周末:面部髦毛已脱。36周末:身长约45cm,体重约2500g,出生后生活能力良好,基本可存活。40周末:胎儿成熟,身长约50cm,体重约3000g,哭声响亮,吸吮力强,生活能力强,能很好存活。6子宫体:增大变软,妊娠12周超出盆腔,妊娠晚期子宫略向右旋。7子宫峡部:非孕时长1cm,随妊娠进展而拉长变薄,妊娠晚期形成子宫下段,临产时达7~1Ocm,成为软产道的一部分。8.血液循环系统:1)心脏向上、向前移位,心率增加10~15次/分。心尖区、肺动脉区可听到收缩期杂音。第2页宿州西苑医院2)心排出量和血容量循环血容量于妊娠6周起开始增加,至32~34周达高峰,约增加30%~45%,平均约增加1500ml。血液稀释,出现生理性贫血。3)血液处于高凝...

1、当您付费下载文档后,您只拥有了使用权限,并不意味着购买了版权,文档只能用于自身使用,不得用于其他商业用途(如 [转卖]进行直接盈利或[编辑后售卖]进行间接盈利)。
2、本站所有内容均由合作方或网友上传,本站不对文档的完整性、权威性及其观点立场正确性做任何保证或承诺!文档内容仅供研究参考,付费前请自行鉴别。
3、如文档内容存在违规,或者侵犯商业秘密、侵犯著作权等,请点击“违规举报”。

碎片内容

妇产科护理学

确认删除?
VIP
微信客服
  • 扫码咨询
会员Q群
  • 会员专属群点击这里加入QQ群
客服邮箱
回到顶部