电脑桌面
添加小米粒文库到电脑桌面
安装后可以在桌面快捷访问

高考化学大一轮复习 难溶电解质的溶解平衡限时集训卷VIP免费

高考化学大一轮复习 难溶电解质的溶解平衡限时集训卷_第1页
1/12
高考化学大一轮复习 难溶电解质的溶解平衡限时集训卷_第2页
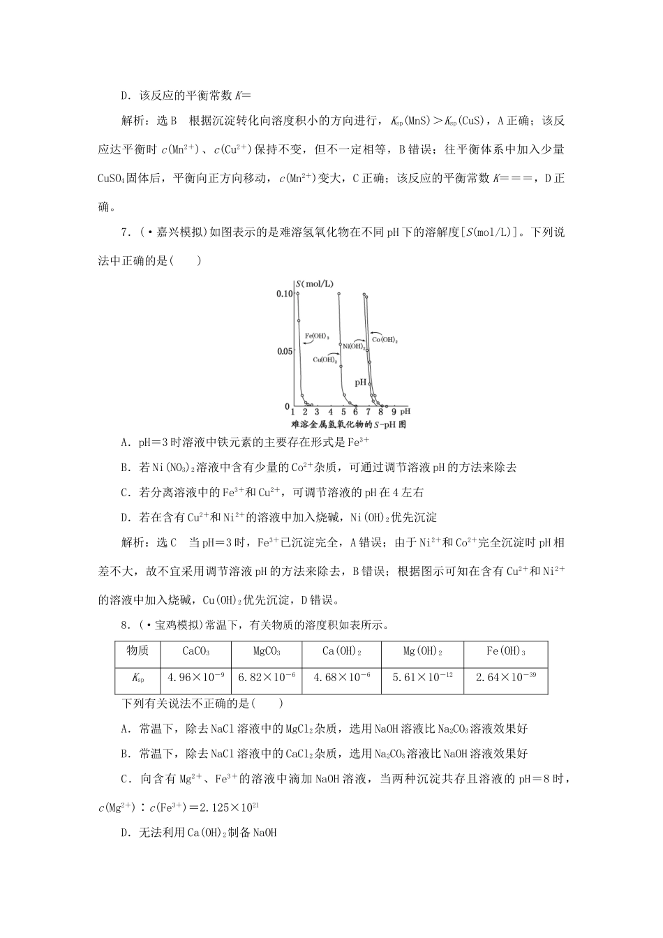
2/12
高考化学大一轮复习 难溶电解质的溶解平衡限时集训卷_第3页
3/12
【创新方案】高考化学大一轮复习难溶电解质的溶解平衡限时集训卷[对应学生用书课下限时集训(二十七)]一、选择题1.下列对沉淀溶解平衡的描述正确的是()A.反应开始时,溶液中各离子浓度相等B.沉淀溶解达到平衡时,沉淀的速率和溶解的速率相等C.沉淀溶解达到平衡时,溶液中溶质的离子浓度相等,且保持不变D.沉淀溶解达到平衡时,如果再加入难溶性的该沉淀物,将促进溶解解析:选BA项,反应开始时,各离子的浓度没有必然的关系;C项,沉淀溶解达到平衡时溶液中溶质的离子浓度保持不变,但不一定相等;D项,沉淀溶解达到平衡时,如果再加入难溶性的该沉淀物,由于固体的浓度为常数,故平衡不发生移动。2.下列说法正确的()A.室温时某溶液的pH<7,则该物质一定是酸或强酸弱碱盐B.已知室温时,0.1mol/L某一元酸HA的电离平衡常数为1×10-7,则该酸的电离度约为0.01%C.加入催化剂或增大生成物的浓度,化学平衡常数K不会变化D.在温度不变的条件下向CaSO4饱和溶液中加入Na2SO4溶液,CaSO4将会析出,但Ksp不会发生改变解析:选C该物质也可能是酸式盐,如NaHSO4,也可能是弱酸弱碱盐,A错误;HAH++A-,电离平衡常数K==1×10-7得c(H+)≈10-4mol/L,α=×100%≈0.1%,B错误;平衡常数K只受温度影响,C正确;溶度积Ksp只受温度影响,温度不变,Ksp不变,但是CaSO4能不能析出需看Qc与Ksp的关系,只有加入Na2SO4溶液中c(SO)大于CaSO4饱和溶液中c(SO)时,Qc>Ksp,CaSO4才会析出,D错误。3.对饱和AgCl溶液(有AgCl固体存在)进行下列操作后,c(Ag+)和Ksp(AgCl)均保持不变的是()A.加热B.加少量水稀释C.加入少量盐酸D.加入少量AgNO3解析:选B加热促进AgCl固体溶解,c(Ag+)和Ksp(AgCl)都增大,A错误;加少量水稀释,由于溶液中存在未溶解的AgCl固体,所以溶液仍饱和,故c(Ag+)和Ksp(AgCl)保持不变,B正确;加入盐酸,Cl-会与Ag+反应,c(Ag+)减小,Ksp不变,C错误;加入AgNO3,c(Ag+)增大,Ksp不变,D错误。4.已知25℃时,Mg(OH)2的溶度积常数Ksp=5.6×10-12,MgF2的溶度积常数Ksp=5.0×10-11。下列说法正确的是()A.25℃时,向饱和MgF2溶液中加入饱和NaOH溶液后,不可能有Mg(OH)2生成B.25℃时,饱和Mg(OH)2溶液与饱和MgF2溶液相比,前者c(Mg2+)大C.25℃时,在Mg(OH)2的悬浊液中加入少量的NH4Cl固体,c(Mg2+)增大D.25℃时,Mg(OH)2固体在同体积同浓度的氨水和NH4Cl溶液中的Ksp相比较,前者小解析:选CMg(OH)2和MgF2为相同类型的化合物,因为Ksp[Mg(OH)2]<Ksp(MgF2),所以A、B错误;Ksp只与温度有关,D错误;在Mg(OH)2的悬浊液中存在平衡:Mg(OH)2(s)Mg2+(aq)+2OH-(aq),加入少量NH4Cl固体,其电离出的NH与OH-结合为NH3·H2O,使沉淀溶解平衡正向移动,故c(Mg2+)增大,C正确。5.常温下,Ag2SO4、AgCl、AgI的溶度积常数依次为Ksp(Ag2SO4)=7.7×10-5、Ksp(AgCl)=1.8×10-10、Ksp(AgI)=8.3×10-17。下列有关说法中,错误的是()A.常温下,Ag2SO4、AgCl、AgI在水中的溶解能力依次减弱B.在AgCl饱和溶液中加入NaI固体,有AgI沉淀生成C.Ag2SO4、AgCl、AgI的溶度积常数之比等于它们饱和溶液的物质的量浓度之比D.在Ag2SO4饱和溶液中加入Na2SO4固体有Ag2SO4沉淀析出解析:选C由溶度积数据可知A正确;Ksp(AgI)

1、当您付费下载文档后,您只拥有了使用权限,并不意味着购买了版权,文档只能用于自身使用,不得用于其他商业用途(如 [转卖]进行直接盈利或[编辑后售卖]进行间接盈利)。
2、本站所有内容均由合作方或网友上传,本站不对文档的完整性、权威性及其观点立场正确性做任何保证或承诺!文档内容仅供研究参考,付费前请自行鉴别。
3、如文档内容存在违规,或者侵犯商业秘密、侵犯著作权等,请点击“违规举报”。

碎片内容

高考化学大一轮复习 难溶电解质的溶解平衡限时集训卷

文章天下+ 关注
实名认证
内容提供者

各种文档应有尽有

相关文档

确认删除?
微信客服
  • 扫码咨询
会员Q群
  • 会员专属群点击这里加入QQ群