电脑桌面
添加小米粒文库到电脑桌面
安装后可以在桌面快捷访问

水、电解质、酸碱平衡公式VIP免费

水、电解质、酸碱平衡公式_第1页
1/5
水、电解质、酸碱平衡公式_第2页
2/5
水、电解质、酸碱平衡公式_第3页
3/5
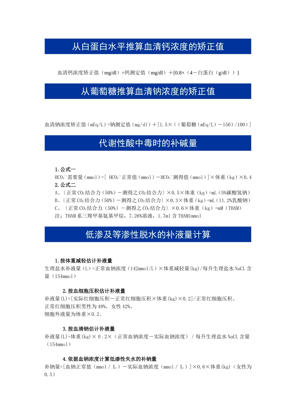
从白蛋白水平推算血清钙浓度的矫正值血清钙浓度矫正值(mg/dl)=钙测定值(mg/dl)+[0.8×(4-白蛋白(g/dl))]从葡萄糖推算血清钠浓度的矫正值血清钠浓度矫正值(mEq/L)=钠测定值(mg/dl)+[1.5×((葡萄糖(mEq/L)-150)/100)]代谢性酸中毒时的补碱量1.公式一HCO3-需要量(mmol)=[HCO3-正常值(mmol)-HCO3-测得值(mmol)]×体重(kg)×0.42.公式二A、〔正常CO2结合力(50%)-测得之CO2结合力〕×0.5×体重(kg)=mL(5%碳酸氢钠)B、〔正常CO2结合力(50%)-测得之CO2结合力〕×0.3×体重(kg)=mL(11.2%乳酸钠)C、〔正常CO2结合力(50%)-测得之CO2结合力〕×0.6×体重(kg)=mM(THAM)注:THAM系三羧甲基氨基甲烷,7.26%溶液,1.7ml含THAM1mmol低渗及等渗性脱水的补液量计算1.按体重减轻估计补液量生理盐水补液量(L)=正常血钠浓度(142mmol/L)×体重减轻量(kg)/每升生理盐水NaCL含量(154mmol)2.按血细胞压积估计补液量补液量(L)=[实际红细胞压积-正常红细胞压积×体重(kg)×0.2]/正常红细胞压积。正常红细胞压积男性为48%,女性42%。细胞外液量为体重×0.2。3.按血清钠估计补液量补液量(L)=体重(kg)×0.2×(正常血钠浓度-实际血钠浓度)/每升生理盐水NaCL含量(154mmol)4.依据血钠浓度计算低渗性失水的补钠量补钠量=[血钠正常值(mmol/L)-实际血钠浓度(mmol/L)]×0.6×体重(kg)(女性为0.5)失水量(按血细胞比容计算)失水量(ml)=(目前血细胞比容-原来血细胞比容)÷原来血细胞比容×体重(kg)×0.2×1000原来血细胞比容如不知道,可用正常值代替,男性和女性分别为0.48和0.42,式中20%为细胞外液占体重的比例。急性低钠血症Na+需要量Na+需要量(mmol)=(目标血清Na+浓度-实际血清Na+浓度)×体重×0.6急性呼吸性碱中毒预期代偿预期HCO3=24-[PCO2参考值-患者的PCO2]/5]注意:PCO2参考值规定为40解释:若患者的HCO3比预期的高,则同时存在代谢性碱中毒。若比预期的低,则同时存在代谢性酸中毒。代偿的限值为12-20。所以低于20的应慎重判断。急性呼吸性酸中毒预期代偿预期HCO3=24+[患者的PCO2-PCO2参考值]/10]注意:PCO2参考值规定为40解释:若患者的HCO3比预期的高,则同时存在代谢性碱中毒。若比预期的低,则同时存在代谢性酸中毒。代偿的限值为32。所以高于32的任何预期PCO2均更改为32。慢性呼吸性碱中毒预期代偿预期HCO3=24-[PCO2参考值-患者的PCO2]/2注意:PCO2参考值规定为40解释:若患者的HCO3比预期的高,则同时存在代谢性碱中毒。若比预期的低,则同时存在代谢性酸中毒。代偿的限值为12-20。所以低于20的应慎重判断。慢性呼吸性酸中毒预期代偿预期HCO3=24+[患者的PCO2-PCO2参考值]/2.5注意:PCO2参考值规定为40解释:若患者的HCO3比预期的高,则同时存在代谢性碱中毒。若比预期的低,则同时存在代谢性酸中毒。代偿的限值为45。所以高于32的任何预期PCO2均更改为45。慢性高钠血症水的丢失量水丢失量=(实际血Na+浓度-140)÷140×实际体重×0.5(女性0.4)高钠血症伴容量不足时,男性和女性体液占体重的比例分别按50%和40%计算。正常动脉血PH正常动脉血PH=6.1+logHCO3-/H2CO3=6.1+logHCO3-/0.03PaCO2氢离子浓度氢离子浓度[H+](mmol/L)=[H+]=24×(PCO2/HCO3)PCO2=动脉二氧化碳分压HCO3浓度单位:mEq/L碱中毒代偿预期PaCO2=PaCO2参考值+[(HCO3测定值-24)×0.6]PaCO2参考值规定为40解释:若患者的PaCO2低于预期值,提示同时有呼吸性碱中毒。若PaCO2高于预期值,提示同时有呼吸性酸中毒。代偿的限值为55。高于55的任何预期PaCO2均更改为55。碳酸氢盐的丢失量HCO3丢失量=0.6×体重(kg)×(24+实际血浆HCO3浓度)碳酸氢盐的替代量HCO3替代量=0.3×体重(kg)×碱剩余脂肪吸收率脂肪吸收率:(摄入脂肪量-粪脂量)÷摄入脂肪量×100连续进食标准试餐3天,同时测定其粪脂量3天,取其平均值。如粪脂定量>6g/d,或脂肪吸收率<95%,均可认为有脂肪吸收不良酸中毒代偿代谢性酸中毒代偿:Winter’s公式PaCO2=[1.5×HCO3+8]±2PaCO2=动脉血二氧化碳分压对代谢性酸中毒代偿性的评定:如果PaCO2计算值=实际PaC...

1、当您付费下载文档后,您只拥有了使用权限,并不意味着购买了版权,文档只能用于自身使用,不得用于其他商业用途(如 [转卖]进行直接盈利或[编辑后售卖]进行间接盈利)。
2、本站所有内容均由合作方或网友上传,本站不对文档的完整性、权威性及其观点立场正确性做任何保证或承诺!文档内容仅供研究参考,付费前请自行鉴别。
3、如文档内容存在违规,或者侵犯商业秘密、侵犯著作权等,请点击“违规举报”。

碎片内容

水、电解质、酸碱平衡公式

文泉书屋+ 关注
实名认证
内容提供者

热爱教学事业,对互联网知识分享很感兴趣

相关文档

确认删除?
VIP
微信客服
  • 扫码咨询
会员Q群
  • 会员专属群点击这里加入QQ群
客服邮箱
回到顶部