电脑桌面
添加小米粒文库到电脑桌面
安装后可以在桌面快捷访问

水痘中医诊疗指南VIP免费

水痘中医诊疗指南_第1页
1/4
水痘中医诊疗指南_第2页
2/4
水痘中医诊疗指南_第3页
3/4
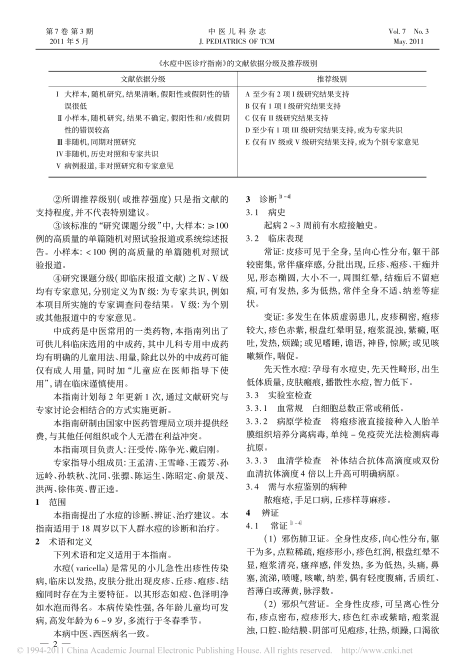
·诊疗规范·收稿日期:2011-03-23基金项目:国家中医药管理局“中医儿科常见病诊疗指南”[No.ZYYS-2009(0004)-1]。作者简介:汪受传(1946-),男,教授,主任医师,医学硕士。研究方向:小儿肺系疾病的研究。水痘中医诊疗指南汪受传,陈争光,戴启刚(南京中医药大学,江苏南京210029)[摘要]在文献研究和专家意见集成的基础上,提出循证的《水痘中医诊疗指南》,供中医儿科工作者规范水痘的中医诊断、辨证与治疗。[关键词]水痘;中医诊疗指南;小儿中图分类号:R272.21文献标识码:A文章编号:1673-4297(2011)03-0001-04GuidelinesfordiagnosisandtreatmentofvaricellainChinesemedicineWangShouchuan,ChenZhengguang,DaiQigang(NanjingUniversityofTCM,Nanjing,Jiangsu,210029,China)[Abstract]Basedonliteratureresearchandexpertsopinions,evidence-based“GuidelinesforDiagnosisandTreatmentofVaricellainChineseMedicine”hasbeenproposedtostandardizethediagnosis,syndrome-differentia-tionandtreatmentofvaricellainChinesemedicineforworkersofpediatricsofChinesemedicine.[Keywords]varicella;guidelinesfordiagnosisandtreatmentinChinesemedicine;children说明《水痘中医诊疗指南》的研制,遵循“形式上与国际接轨,内容上反映古今共识与学科进展,以利中医儿科诊疗指南推广全国、推向世界”的指导思想,提出了基于“证据”的循证诊疗指南研制方法。本项目的工作,首先组织进行本病的古今中外文献调查、研究,根据文献研究的结果,编制Delphi法专家调查问卷,又召开了专家讨论会,有效地凝聚了专家共识。项目组要求:必须以切合儿科临床实际应用为原则,尽量寻找、选取证据强度高的研究报道资料,实事求是地面对文献研究提供的证据,据此提出各项建议的推荐级别。(1)文献检索方法。文献检索主要利用检索工具,采取人工检索和计算机检索、网络检索相结合的方法查询相关文献。其中古代文献资料主要通过《中医儿科古代文献数据库》《中华医典》《古今图书集成·医部全录》以及大学、医院图书馆检索查找。现代期刊文献主要在中国清华大学制作的“中国期刊全文数据库”和美国国立医学图书馆制作的生物医学文献数据库“Medline”中检索查找。为保证查全率,以水痘作为检索词,从多种途径查找。现代其他文献主要参考了国家中医药管理局1994年6月28日发布的《中华人民共和国中医药行业标准·中医病证诊断疗效标准》、各版中医儿科全国教材,以及西医学的相关指南、标准和主要教材。(2)专家调查方法。本指南依据文献检索的结果,从诊断、辨证、治法、方药、预防护理等方面综合古今见解,按Delphi法(专家调查法)制作、统计问卷,向以中医儿科医师为主的专家(高级职称者)群体征求建议,制作了2轮专家问卷,总回收率92.5%,又召开了2次专家讨论会,从而达成了专家共识。(3)证据选择。证据的采集主要为随机临床试验,还包括同期对照研究、历史对照研究、病例报道、非对照研究和专家意见。(4)证据及推荐建议级别。本指南参照2001年国际感染论坛(ISF)提出的Delphi分级标准,确定推荐建议的级别。文献依据分级标准的有关说明:①推荐级别(或推荐强度)分为A,B,C,D,E5级。强度以A级为最高,并依次递减。—1—第7卷第3期2011年5月中医儿科杂志J.PEDIATRICSOFTCMVol.7No.3May.2011《水痘中医诊疗指南》的文献依据分级及推荐级别文献依据分级推荐级别I大样本,随机研究,结果清晰,假阳性或假阴性的错误很低Ⅱ小样本,随机研究,结果不确定,假阳性和/或假阴性的错误较高Ⅲ非随机,同期对照研究IV非随机,历史对照和专家共识V病例报道,非对照研究和专家意见A至少有2项I级研究结果支持B仅有1项I级研究结果支持C仅有II级研究结果支持D至少有1项III级研究结果支持,或为专家共识E仅有IV级或V级研究结果支持,或为个别专家意见②所谓推荐级别(或推荐强度)只是指文献的支持程度,并不代表特别建议。③该标准的“研究课题分级”中,大样本:≥100例的高质量的单篇随机对照试验报道或系统综述报告。小样本:<100例的高质量的单篇随机对照试验报道。④研究课题分级(即临床...

1、当您付费下载文档后,您只拥有了使用权限,并不意味着购买了版权,文档只能用于自身使用,不得用于其他商业用途(如 [转卖]进行直接盈利或[编辑后售卖]进行间接盈利)。
2、本站所有内容均由合作方或网友上传,本站不对文档的完整性、权威性及其观点立场正确性做任何保证或承诺!文档内容仅供研究参考,付费前请自行鉴别。
3、如文档内容存在违规,或者侵犯商业秘密、侵犯著作权等,请点击“违规举报”。

碎片内容

水痘中医诊疗指南

您可能关注的文档

确认删除?
VIP
微信客服
  • 扫码咨询
会员Q群
  • 会员专属群点击这里加入QQ群
客服邮箱
回到顶部