电脑桌面
添加小米粒文库到电脑桌面
安装后可以在桌面快捷访问

实验诊断总结VIP免费

实验诊断总结_第1页
1/7
实验诊断总结_第2页
2/7
实验诊断总结_第3页
3/7
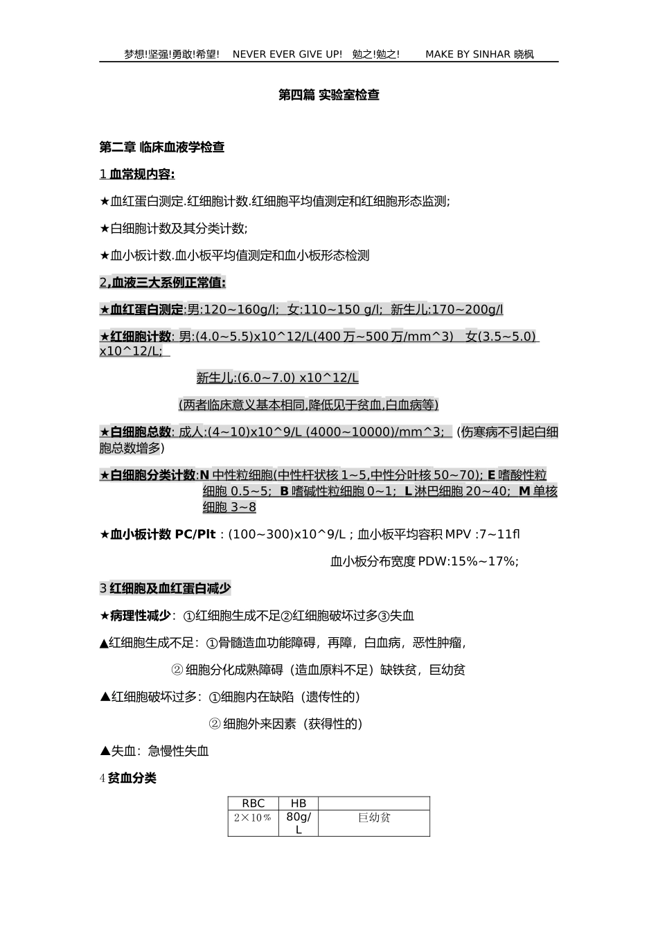
梦想!坚强!勇敢!希望!NEVEREVERGIVEUP!勉之!勉之!MAKEBYSINHAR晓枫第四篇实验室检查第二章临床血液学检查1血常规内容:★血红蛋白测定.红细胞计数.红细胞平均值测定和红细胞形态监测;★白细胞计数及其分类计数;★血小板计数.血小板平均值测定和血小板形态检测2,血液三大系例正常值:★血红蛋白测定:男:120~160g/l;女:110~150g/l;新生儿:170~200g/l★红细胞计数:男:(4.0~5.5)x10^12/L(400万~500万/mm^3)女(3.5~5.0)x10^12/L;新生儿:(6.0~7.0)x10^12/L(两者临床意义基本相同,降低见于贫血,白血病等)★白细胞总数:成人:(4~10)x10^9/L(4000~10000)/mm^3;(伤寒病不引起白细胞总数增多)★白细胞分类计数:N中性粒细胞(中性杆状核1~5,中性分叶核50~70);E嗜酸性粒细胞0.5~5;B嗜碱性粒细胞0~1;L淋巴细胞20~40;M单核细胞3~8★血小板计数PC/Plt:(100~300)x10^9/L;血小板平均容积MPV:7~11fl血小板分布宽度PDW:15%~17%;3红细胞及血红蛋白减少★病理性减少:①红细胞生成不足②红细胞破坏过多③失血▲红细胞生成不足:①骨髓造血功能障碍,再障,白血病,恶性肿瘤,②细胞分化成熟障碍(造血原料不足)缺铁贫,巨幼贫▲红细胞破坏过多:①细胞内在缺陷(遗传性的)②细胞外来因素(获得性的)▲失血:急慢性失血4贫血分类RBCHB2×10﹪80g/L巨幼贫梦想!坚强!勇敢!希望!NEVEREVERGIVEUP!勉之!勉之!MAKEBYSINHAR晓枫3×10﹪60g/L缺铁贫3×10﹪10g/L正细胞正色素性贫血5贫血分度四级分度三级分度轻度90g/L<HB<正常90g/l<HB<正常中度60g/L<HB<90g/L60g/L<HB<90g/L重度30g/L<HB<60g/LHB<60g/L极重度HB<30g/L6中性粒细胞增减意义★中性粒细胞增多:病理性中性粒细胞增多:反应性增多与异常增生性增多▲急性感染或炎性(常见原因,而化脓性感染为最常见原因)▲广泛得组织损伤或坏死▲急性大出血.溶血(白细胞增多可作为早期诊断内出血的参考指标)▲急性中毒,如有机磷农药中毒▲白血病,骨髓增殖性疾病吗,恶性肿瘤,如胃癌,肝癌等★中性粒细胞减少▲某些感染,如最常见的病毒感染,或见于伤寒;▲某些血液病,如再生障碍性贫血或骨髓纤维化等7中性粒细胞中毒性(病理形态)改变见于:大小不均,空泡形成,中毒颗粒,核变性8中性粒细胞核左移,核右移★中性粒细胞核左移:周围血中不分叶核粒细胞数值超过6﹪,杆状核细胞增多甚或出现时,,称为核左移.轻度左移见于感染轻,抵抗力强;中度左移见于严重感染;重度左移见于病情极为严重或休克★中性粒细胞核右移:周围血中若中性粒细胞核出现5叶或更多分叶,其百分率超过3﹪者,则称为核右移.见于巨幼细胞贫血,及造血功能衰退(原料不足叶酸与VB12)9中性粒细胞作用:趋化功能,变形和粘附作用,吞噬作用,杀菌作用(杆状核:分叶核=1:13)10★中毒颗粒:中性粒细胞胞质中出现粗大,大小不等,分布不均,染色呈深紫红或紫黑色★棒状小体:白细胞的胞质中出现红色细杆状物质,一个或数个,长约1-6um,梦想!坚强!勇敢!希望!NEVEREVERGIVEUP!勉之!勉之!MAKEBYSINHAR晓枫11★类白血病反应:是指机体对某些刺激因素所产生的类似白血病表现的血象反应12网织红细胞(Rct)计数:成人:0.005~0.015,绝对值(24~84)x10^9/L;★网织红细胞测定意义:①反应骨髓造血功能②作为贫血疗效判断和治疗性试验的观察指标RC增高诊断正确RC降低诊断有误③作为病情观察的指标RC降低-贫血得到控制RC升高未控制13血小板的检测血小板减少(低于100×10^9/L)①血小板生成障碍:再障②血小板破坏或消耗增多:原发性血小板减少性紫癜③血小板分布异常:脾肿大(肝硬化)血小板增多(高于400×10^9/L)①原发性增多:骨髓增殖性疾病②反应性增多:急性感染,急性溶血,某些癌症12.红细胞沉降率(ESR),即血沉,指红细胞在一定条件下沉降的速率,成年男性:0~15mm/h末;成年女性:0~20mm/h末★ESP增快的先决条件是:红细胞彼此靠近,形成缗钱样结构★胆固醇甘油三酯升高,血沉率增高:卵磷脂增高,则血沉率下降第三章血栓与止血检测1,BT,即出血时间:将皮肤毛细血管刺破后,出血自然停止所需的时间(初期出血时间).超过9分钟为异常.出血时间延长见于:①血小板显著减少;②毛细血管壁异常;③某些凝血因子严重缺乏.2...

1、当您付费下载文档后,您只拥有了使用权限,并不意味着购买了版权,文档只能用于自身使用,不得用于其他商业用途(如 [转卖]进行直接盈利或[编辑后售卖]进行间接盈利)。
2、本站所有内容均由合作方或网友上传,本站不对文档的完整性、权威性及其观点立场正确性做任何保证或承诺!文档内容仅供研究参考,付费前请自行鉴别。
3、如文档内容存在违规,或者侵犯商业秘密、侵犯著作权等,请点击“违规举报”。

碎片内容

实验诊断总结

确认删除?
VIP
微信客服
  • 扫码咨询
会员Q群
  • 会员专属群点击这里加入QQ群
客服邮箱
回到顶部