电脑桌面
添加小米粒文库到电脑桌面
安装后可以在桌面快捷访问

西诊抄小中医系VIP免费

西诊抄小中医系_第1页
1/11
西诊抄小中医系_第2页
2/11
西诊抄小中医系_第3页
3/11
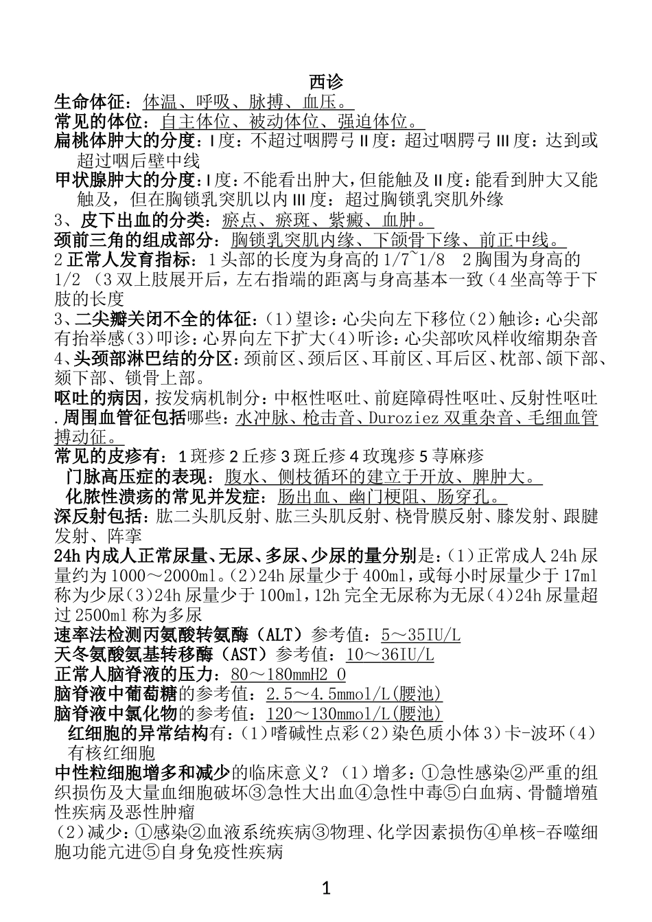
西诊生命体征:体温、呼吸、脉搏、血压。常见的体位:自主体位、被动体位、强迫体位。扁桃体肿大的分度:I度:不超过咽腭弓II度:超过咽腭弓III度:达到或超过咽后壁中线甲状腺肿大的分度:I度:不能看出肿大,但能触及II度:能看到肿大又能触及,但在胸锁乳突肌以内III度:超过胸锁乳突肌外缘3、皮下出血的分类:瘀点、瘀斑、紫癜、血肿。颈前三角的组成部分:胸锁乳突肌内缘、下颌骨下缘、前正中线。2正常人发育指标:1头部的长度为身高的1/7~1/82胸围为身高的1/2(3双上肢展开后,左右指端的距离与身高基本一致(4坐高等于下肢的长度3、二尖瓣关闭不全的体征:(1)望诊:心尖向左下移位(2)触诊:心尖部有抬举感(3)叩诊:心界向左下扩大(4)听诊:心尖部吹风样收缩期杂音4、头颈部淋巴结的分区:颈前区、颈后区、耳前区、耳后区、枕部、颌下部、颏下部、锁骨上部。呕吐的病因,按发病机制分:中枢性呕吐、前庭障碍性呕吐、反射性呕吐.周围血管征包括哪些:水冲脉、枪击音、Duroziez双重杂音、毛细血管搏动征。常见的皮疹有:1斑疹2丘疹3斑丘疹4玫瑰疹5荨麻疹门脉高压症的表现:腹水、侧枝循环的建立于开放、脾肿大。化脓性溃疡的常见并发症:肠出血、幽门梗阻、肠穿孔。深反射包括:肱二头肌反射、肱三头肌反射、桡骨膜反射、膝发射、跟腱发射、阵挛24h内成人正常尿量、无尿、多尿、少尿的量分别是:(1)正常成人24h尿量约为1000~2000ml。(2)24h尿量少于400ml,或每小时尿量少于17ml称为少尿(3)24h尿量少于100ml,12h完全无尿称为无尿(4)24h尿量超过2500ml称为多尿速率法检测丙氨酸转氨酶(ALT)参考值:5~35IU/L天冬氨酸氨基转移酶(AST)参考值:10~36IU/L正常人脑脊液的压力:80~180mmH2O脑脊液中葡萄糖的参考值:2.5~4.5mmol/L(腰池)脑脊液中氯化物的参考值:120~130mmol/L(腰池)红细胞的异常结构有:(1)嗜碱性点彩(2)染色质小体3)卡-波环(4)有核红细胞中性粒细胞增多和减少的临床意义?(1)增多:①急性感染②严重的组织损伤及大量血细胞破坏③急性大出血④急性中毒⑤白血病、骨髓增殖性疾病及恶性肿瘤(2)减少:①感染②血液系统疾病③物理、化学因素损伤④单核-吞噬细胞功能亢进⑤自身免疫性疾病13、血红蛋白、红细胞的正常参考值范围(1)血红蛋白(g/L):①成年男性:120~160②成年女性:110~150③新生儿:170~200(2)红细胞(/L)①男性:4.0~5.5×1012②女性:3.5~5.0×1012③新生儿:6.0~7.0×1012小细胞性贫血:缺铁性贫血、珠蛋白生成障碍性贫血、铁粒幼细胞性贫血。大细胞性贫血:巨幼细胞贫血及恶性贫血。网织红细胞:是晚幼红细胞脱核后的细胞。(正常值:(24~84)×109/L(0.5%~1.5%)离心尿红细胞参考值:0~3/HP、白细胞参考值:0~5/HP缺铁性贫血的血象特征(1)红细胞、血红蛋白均减少。(2)为小细胞底色素性3)白细胞、血小板计数正常嗜酸性粒细胞增多主要见于哪两种情况?(1)过敏性疾病(2)寄生虫病6、淋巴细胞病理性增多的临床意义?(1)感染性疾病(2)肿瘤性疾病(3)急性传染病的恢复期(4)抑制排斥反应7、试述铁染色的正常值及其在缺铁性贫血诊断中的临床意义?(1)细胞外铁:1+~2+细胞内铁:20%~90%(平均值为65%)P波代表:心房肌除极的电位变化,振幅:<0.25mV(肢导)、<0.2mV(胸导),时间:<0.12s。Q波的振幅:小于同导联中R波的1/4,时间:<0.04s。3、QT间期代表:心室肌除极和复极全过程,其正常值为:0.32~0.44s。窦性心动过缓的心电图特点?(1)P波规律出现,P波在Ⅰ、Ⅱ、aVF、V3-V5导联中直立,在aVR导联中倒置。(2)P波频率小于60次/分。(3)同一导联上P-R间期大于0.12秒。2、心电图导联胸导有哪几个?肢导有那几个?(1)胸导有6个:V1~V6(2)肢导:①标准导联:Ⅰ、Ⅱ、Ⅲ②加压单极肢体导联aVR、aVF、aVL3、U波增高见于低血钾症4、正常人窦性心律怎么判断?(1)心电图显示窦性P波,P波速率低于60/min(2)P-R间期>0.12s5、QRS波群代表什么?时间为?(1)代表心室肌除极的变化时间:<0.12s窦性心率不齐的心电图特点?(1)P波具有窦性心率的特征(2)P-P间期之间差异<0.12s(3)...

1、当您付费下载文档后,您只拥有了使用权限,并不意味着购买了版权,文档只能用于自身使用,不得用于其他商业用途(如 [转卖]进行直接盈利或[编辑后售卖]进行间接盈利)。
2、本站所有内容均由合作方或网友上传,本站不对文档的完整性、权威性及其观点立场正确性做任何保证或承诺!文档内容仅供研究参考,付费前请自行鉴别。
3、如文档内容存在违规,或者侵犯商业秘密、侵犯著作权等,请点击“违规举报”。

碎片内容

西诊抄小中医系

您可能关注的文档

确认删除?
VIP
微信客服
  • 扫码咨询
会员Q群
  • 会员专属群点击这里加入QQ群
客服邮箱
回到顶部