电脑桌面
添加小米粒文库到电脑桌面
安装后可以在桌面快捷访问

YAG系列常规产品通用标准12资料VIP免费

YAG系列常规产品通用标准12资料_第1页
1/14
YAG系列常规产品通用标准12资料_第2页
2/14
YAG系列常规产品通用标准12资料_第3页
3/14
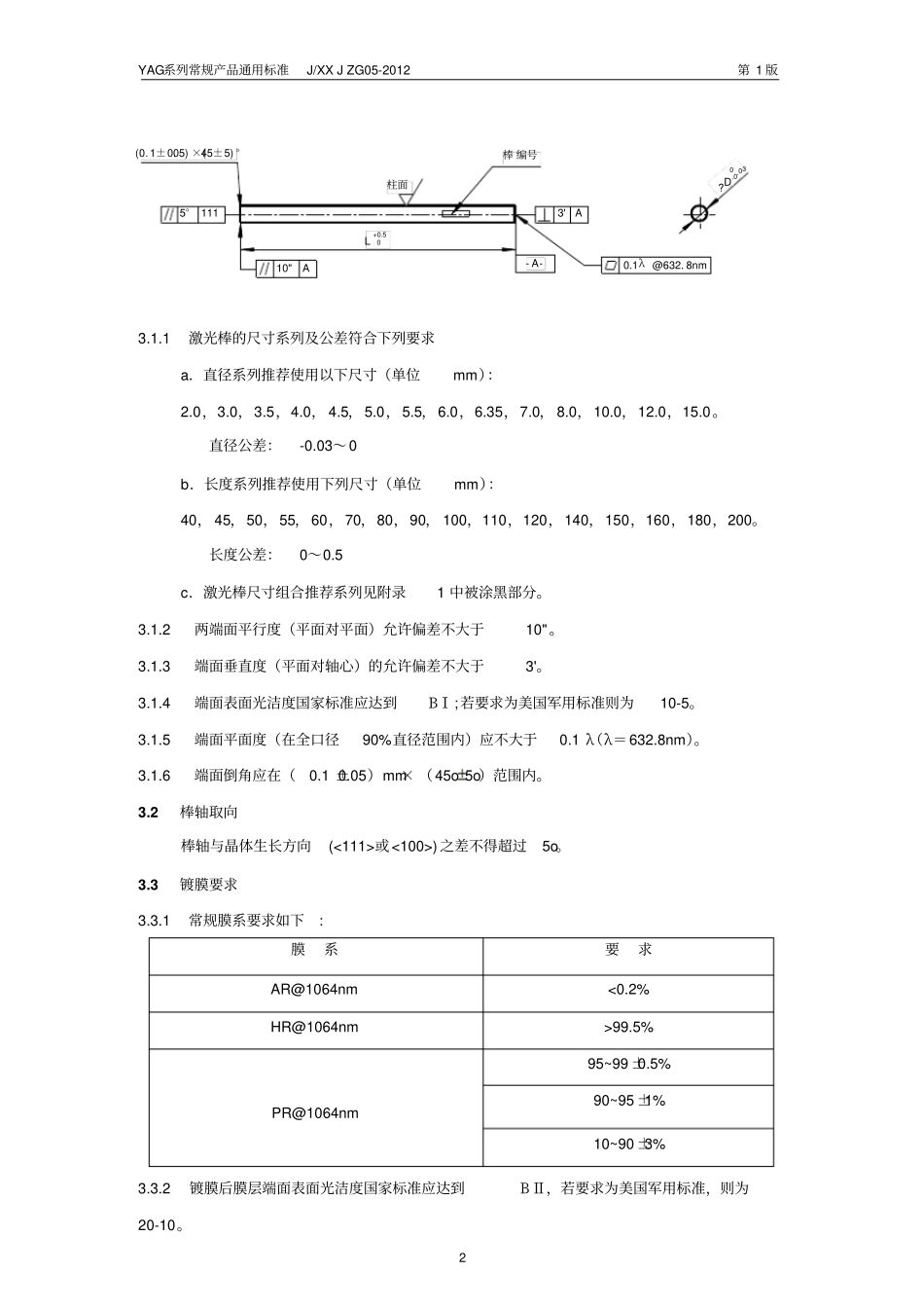
XX公司检验规范YAG系列常规产品通用标准版本:第1版发布日期:XXXXXXXX11目的与适用范围本标准规定公司YAG系列圆柱形激光棒常规产品(以下简称“激光棒”)和圆柱形Cr4+:YAG调Q元件常规产品(含非民品,以下简称“调Q元件”)的技术要求、测试要求及检验规则。如果客户对产品有特殊要求,按照客户要求执行。如客户要求低于本标准的标准级产品要求,则按公司要求执行。2参考文件下列文件中的有关条款通过引用而成为本标准的条款。凡注日期或版次的引用文件,其后的任何修改(不包括勘误的内容)或修订版本都不适用于本标准,但提倡使用本标准的各方探讨使用其最新版本的可能性。凡不注日期或版次的引用文件,其最新版本适用于本标准。《固体激光材料名词术语》GB11293-89《公差与配合》GB/T1800-96《光学零件表面疵病》GB/T1185-2006《美国军用标准》MIL-PRF-13830B《计数抽样检验程序》GB/T2828.1-2003《掺钕钇铝石榴石激光棒》GB/T13842-92《掺钕钇铝石榴石激光棒规范》SJ20138-92《掺钕钇铝石榴石激光棒尺寸系列》GB/T14128-93《激光棒波前畸变的测量方法》GB11297.1-89《掺钕钇铝石榴石激光棒消光比的测量方法》GB11297.3-89《掺钕钇铝石榴石激光棒长脉冲激光阈值及斜率效率的测量方法》GB11297.4-89《掺钕钇铝石榴石激光棒连续激光阈值、斜率效率和输出功率的测量方法》GB11297.5-893激光棒要求及测量方法3.1加工要求YAG系列常规产品通用标准J/XXJZG05-2012第1版2?D0-0.035°1113'AL+0.5010"A柱面0.1λ@632.8nm棒编号-A-(0.1±0.05)×(45±5)°3.1.1激光棒的尺寸系列及公差符合下列要求a.直径系列推荐使用以下尺寸(单位mm):2.0,3.0,3.5,4.0,4.5,5.0,5.5,6.0,6.35,7.0,8.0,10.0,12.0,15.0。直径公差:-0.03~0b.长度系列推荐使用下列尺寸(单位mm):40,45,50,55,60,70,80,90,100,110,120,140,150,160,180,200。长度公差:0~0.5c.激光棒尺寸组合推荐系列见附录1中被涂黑部分。3.1.2两端面平行度(平面对平面)允许偏差不大于10"。3.1.3端面垂直度(平面对轴心)的允许偏差不大于3'。3.1.4端面表面光洁度国家标准应达到ΒⅠ;若要求为美国军用标准则为10-5。3.1.5端面平面度(在全口径90%直径范围内)应不大于0.1λ(λ=632.8nm)。3.1.6端面倒角应在(0.1±0.05)mm×(45o5o)范围内。3.2棒轴取向棒轴与晶体生长方向(<111>或<100>)之差不得超过5o。3.3镀膜要求3.3.1常规膜系要求如下:膜系要求AR@1064nm<0.2%HR@1064nm>99.5%PR@1064nm95~99±0.5%90~95±1%10~90±3%3.3.2镀膜后膜层端面表面光洁度国家标准应达到ΒⅡ,若要求为美国军用标准,则为20-10。YAG系列常规产品通用标准J/XXJZG05-2012第1版33.3光学性能3.4.1波前畸变激光棒的波前畸变PV值应符合下表要求(单位:λ∕英寸):直径(mm)标准级优选级Φ≤6≤0.1≤0.036<φ≤8≤0.15≤0.048<φ≤10≤0.25≤0.0610<φ≤15≤0.35≤0.103.4.2消光比激光棒的消光比应符合下表要求(单位:分贝):直径(mm)长度(mm)标准级(dB)优选级(dB)3≤φ≤4≤80≥30≥3580<L≤160≥25≥304<φ≤6≤80≥26≥3180<L≤160≥25≥306<φ≤8≤120≥25≥30120<L≤160≥24≥298<φ≤10≤120≥24≥29120<L≤160≥23≥2810<φ≤15≤120≥23≥28120<L≤160≥22≥273.5激光性能3.5.1长脉冲的斜率效率,长脉冲的输出能量。3.5.2连续激光的阈值,连续激光的斜率效率,连续激光的输出功率。3.5.3激光棒静态脉冲激光能量,近场光斑,静态脉冲测试点具体要求见附录2。3.6内部质量3.6.1激光棒内部缺陷(主要指激光棒内部的散射及光迹)按《YAG系列激光棒内部缺陷检验标准》的“B”级执行。YAG系列常规产品通用标准J/XXJZG05-2012第1版43.6.2光斑质量按《XXYAG系列产品光斑分级标准》的“B”级执行。3.7加工要求的测量3.7.1分别使用检定合格的分度值不低于0.01mm的千分尺来测量激光棒的直径、分度值不低于0.02mm的游标卡尺来测量激光棒的长度,尺寸公差应符合3.1.1的要求。3.7.2使用内调焦望远镜测量两端面平行度,并符合3.1.2的要求。3.7.3使用内调焦望远镜测量端面垂直度,并符合3.1.3的要求。3.7....

1、当您付费下载文档后,您只拥有了使用权限,并不意味着购买了版权,文档只能用于自身使用,不得用于其他商业用途(如 [转卖]进行直接盈利或[编辑后售卖]进行间接盈利)。
2、本站所有内容均由合作方或网友上传,本站不对文档的完整性、权威性及其观点立场正确性做任何保证或承诺!文档内容仅供研究参考,付费前请自行鉴别。
3、如文档内容存在违规,或者侵犯商业秘密、侵犯著作权等,请点击“违规举报”。

碎片内容

YAG系列常规产品通用标准12资料

您可能关注的文档

确认删除?
VIP
微信客服
  • 扫码咨询
会员Q群
  • 会员专属群点击这里加入QQ群
客服邮箱
回到顶部